小度生活
首页
美食营养
手工爱好
生活家居
返回
小度生活
首页
美食营养
游戏数码
手工爱好
生活家居
健康养生
运动户外
职场理财
情感交际
母婴教育
时尚美容
知识问答
生活知识
生活百科
搜索
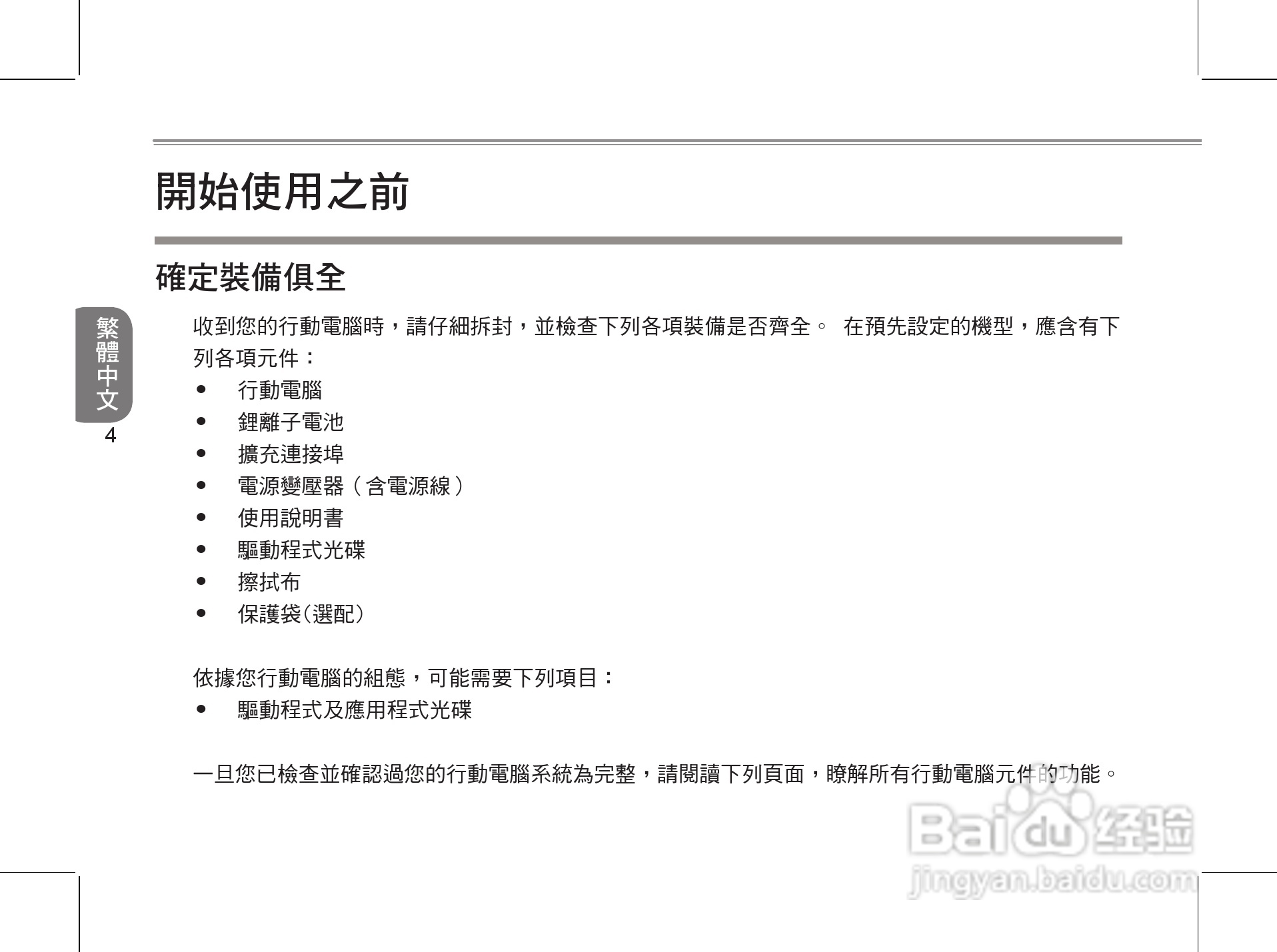
技嘉S1024笔记本电脑使用说明书:[2]
2026-04-02 06:21:24
本篇为《技嘉S1024笔记本电脑使用说明书》,主要介绍该产品的使用方法以及常见故障解决方案。
(共篇)
上一篇:
|
下一篇:
声明:
本网站引用、摘录或转载内容仅供网站访问者交流或参考,不代表本站立场,如存在版权或非法内容,请联系站长删除,联系邮箱:site.kefu@qq.com。
相关推荐
技嘉S1024笔记本电脑使用说明书:[3]
阅读量:120
技嘉S1024笔记本电脑使用说明书:[5]
阅读量:42
联想IdeaPad S10-2C笔记本电脑使用说明书:[2]
阅读量:82
宏基Aspire S3-951笔记本电脑使用说明书:[2]
阅读量:100
笔记本电脑如何连接wifi
阅读量:77
猜你喜欢
祝老师的祝福语怎么写
宫颈肥大怎么治疗
ppt怎么加音乐
标致408怎么样
金刚结怎么编
感冒怎么好的快
告罄怎么读
记忆力减退怎么办
腿麻是怎么回事
西南科技大学怎么样
猜你喜欢
电脑无法开机怎么办
脚臭怎么治能除根
电脑怎么设置自动开机
怎么买下铺
板栗怎么做好吃
手蜕皮怎么回事
手指头麻是怎么回事
怎么利用网络赚钱
怎么查看qq共同好友
新浪微博怎么发微博