小度生活
首页
美食营养
手工爱好
生活家居
返回
小度生活
首页
美食营养
游戏数码
手工爱好
生活家居
健康养生
运动户外
职场理财
情感交际
母婴教育
时尚美容
知识问答
生活知识
搜索
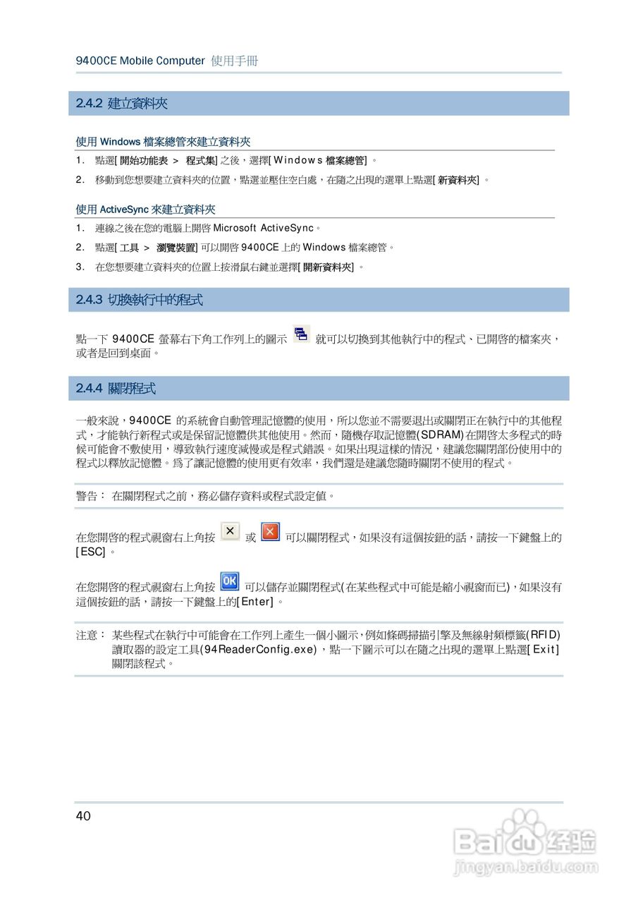
Windows CE :[5]
2026-01-06 08:26:02
本篇为《Windows CE 》,主要介绍该产品的使用方法以及常见故障解决方案。
(共篇)
上一篇:
|
下一篇:
声明:
本网站引用、摘录或转载内容仅供网站访问者交流或参考,不代表本站立场,如存在版权或非法内容,请联系站长删除,联系邮箱:site.kefu@qq.com。
相关推荐
CE测试 需要哪些资料
阅读量:106
CE认证如何办理
阅读量:38
ce怎么制作ct脚本
阅读量:175
CE欧盟认证怎么做?
阅读量:119
希望ol ce使用教程
阅读量:59
猜你喜欢
脚臭怎么办快速去脚臭的小妙招
自动挡的车怎么开
身份证扫描件怎么弄
翁帆平时是怎么解决的
微信视频号怎么开通
牛排怎么腌制
怎么恢复好友
手脚冰凉怕冷是什么原因怎么调理
乙的五笔怎么打
齿痕舌是怎么回事
猜你喜欢
稠怎么读
fruit怎么读
facetime怎么用
咳嗽怎么治最有效
策划案怎么写
榛子怎么吃
电脑太慢太卡怎么办
vegetable怎么读
冬瓜排骨汤怎么做
打折怎么算