小度生活
首页
美食营养
手工爱好
生活家居
返回
小度生活
首页
美食营养
游戏数码
手工爱好
生活家居
健康养生
运动户外
职场理财
情感交际
母婴教育
时尚美容
知识问答
生活知识
搜索
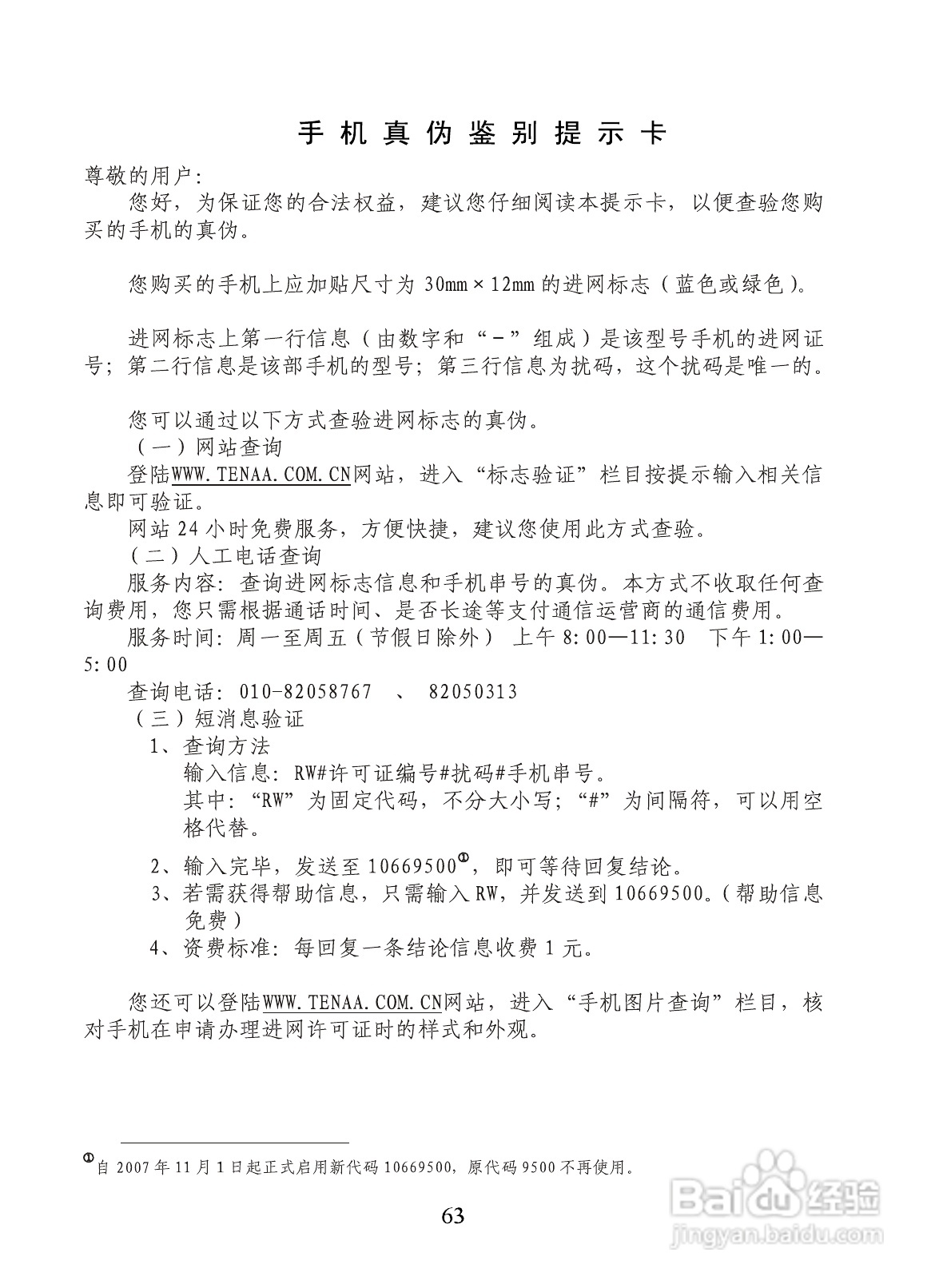
海信E6手机使用说明书:[7]
2025-10-18 19:23:16
(共篇)
上一篇:
声明:
本网站引用、摘录或转载内容仅供网站访问者交流或参考,不代表本站立场,如存在版权或非法内容,请联系站长删除,联系邮箱:site.kefu@qq.com。
相关推荐
海信T68手机使用说明书:[7]
阅读量:163
海信T66手机使用说明书:[6]
阅读量:107
海信D907手机使用说明书:[6]
阅读量:69
海信D9817手机使用说明书:[6]
阅读量:116
海信D806手机使用说明书:[6]
阅读量:132
猜你喜欢
什么食物含维生素d多
化验血能查出什么
淘宝客服是做什么的
ios越狱有什么好处
蝉花的功效与作用
什么动画片最好看
糖皮质激素的抗炎作用
莆田系什么意思
安利是什么意思
应届生是什么意思
猜你喜欢
帷幕的意思
不得而知什么意思
司空见惯是说司空见惯了什么
七嘴八舌的意思
涉足的意思
刺五加片的功效与作用
sweety什么意思
verify什么意思
燕窝作用
翘楚是什么意思