小度生活
首页
美食营养
手工爱好
生活家居
返回
小度生活
首页
美食营养
游戏数码
手工爱好
生活家居
健康养生
运动户外
职场理财
情感交际
母婴教育
时尚美容
知识问答
生活知识
生活百科
搜索
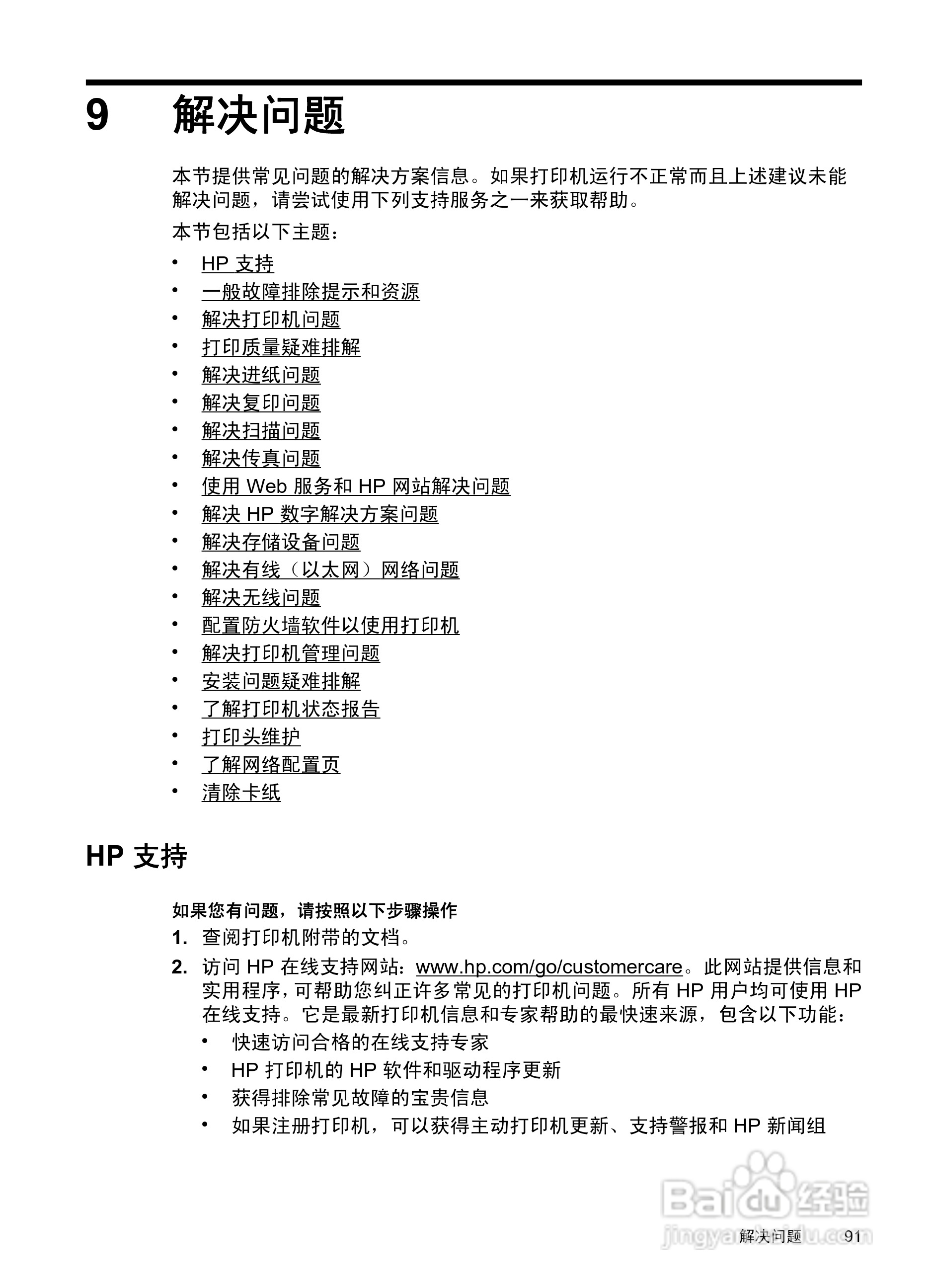
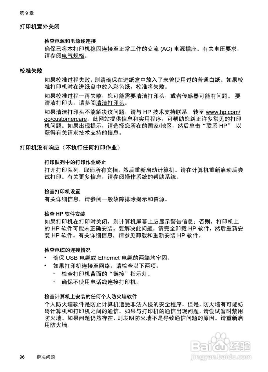
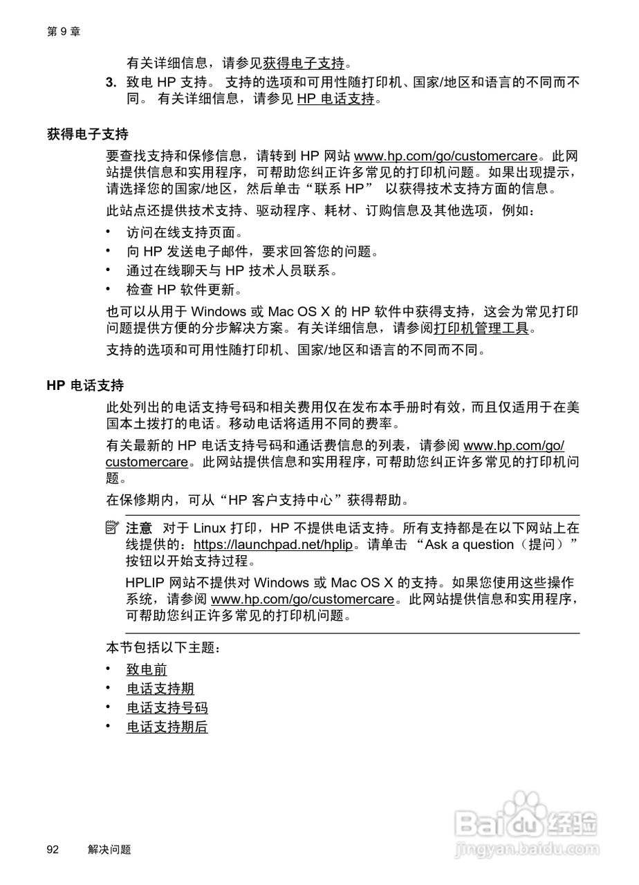
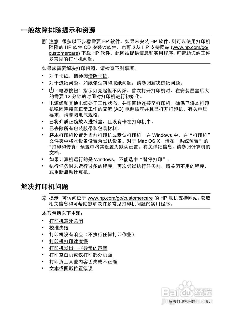
惠普 OFFICEJET PRO 8600一体机说明书:[10]
2026-04-08 16:38:30
本篇为《惠普 OFFICEJET PRO 8600一体机说明书》,主要介绍该产品的使用方法以及常见故障解决方案。
(共篇)
上一篇:
|
下一篇:
声明:
本网站引用、摘录或转载内容仅供网站访问者交流或参考,不代表本站立场,如存在版权或非法内容,请联系站长删除,联系邮箱:site.kefu@qq.com。
相关推荐
惠普 OFFICEJET PRO 8600一体机说明书:[19]
阅读量:114
惠普 OFFICEJET PRO 8600一体机说明书:[12]
阅读量:83
一体机怎么当显示器
阅读量:48
一体机拆机教程
阅读量:95
一体机开机黑屏怎么办
阅读量:144
猜你喜欢
买二手房要注意什么
运动会广播稿20字
隆科多和太后什么关系
不得而知是什么意思
锐不可当是什么意思
一片冰心在玉壶什么意思
深邃是什么意思
金钻的养殖方法和注意事项
原则上是什么意思
王浩然全名是什么
猜你喜欢
酸豆角的腌制方法
右眼跳什么
多人运动是什么意思
运动会演讲稿
尿检阳性是什么意思
easter是什么意思
一望无际是什么意思
病人送什么花
无与伦比是什么意思
雾霾是什么