小度生活
首页
美食营养
手工爱好
生活家居
返回
小度生活
首页
美食营养
游戏数码
手工爱好
生活家居
健康养生
运动户外
职场理财
情感交际
母婴教育
时尚美容
知识问答
生活知识
搜索
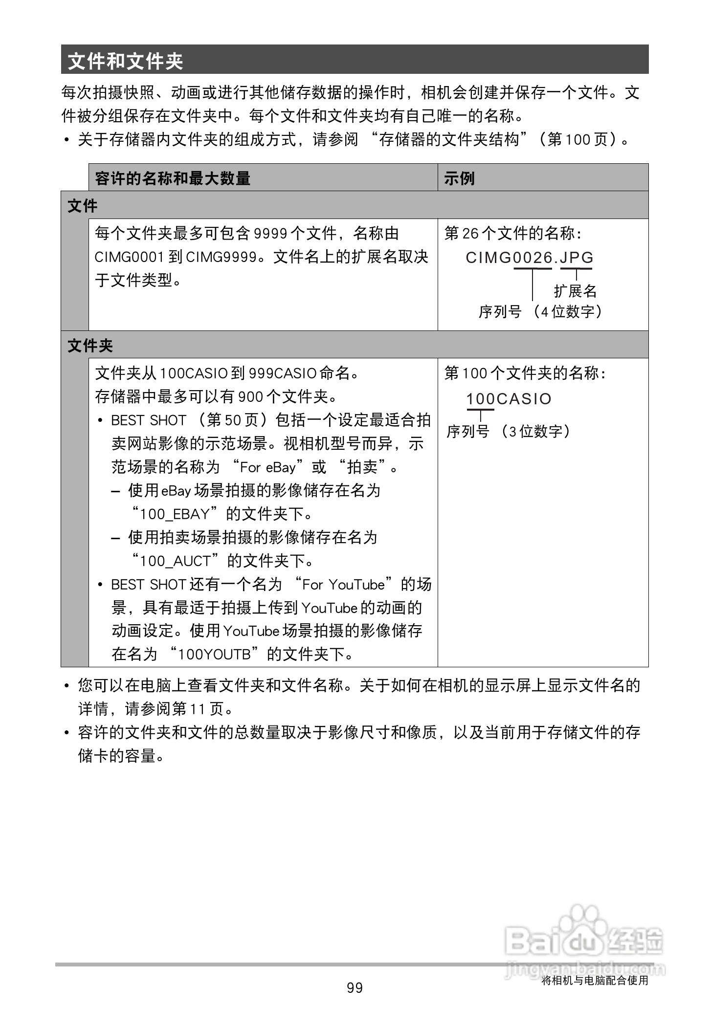
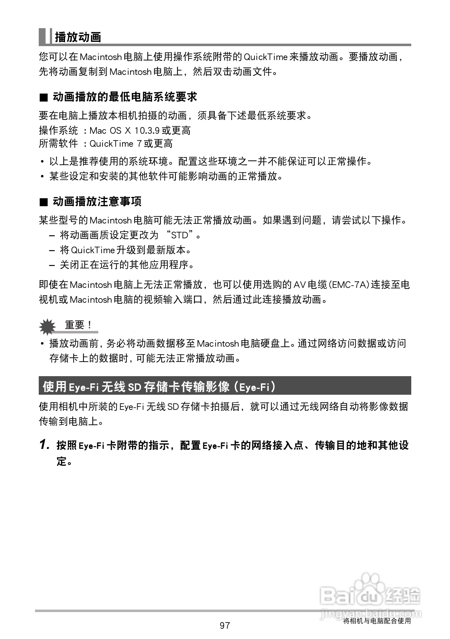
卡西欧EX-Z28数码相机使用说明书:[10]
2026-02-09 15:18:31
本篇为《卡西欧EX-Z28数码相机使用说明书》,主要介绍该产品的使用方法以及常见故障解决方案。
(共篇)
上一篇:
|
下一篇:
声明:
本网站引用、摘录或转载内容仅供网站访问者交流或参考,不代表本站立场,如存在版权或非法内容,请联系站长删除,联系邮箱:site.kefu@qq.com。
相关推荐
卡西欧EX-Z28数码相机使用说明书:[11]
阅读量:45
卡西欧EX-Z28数码相机使用说明书:[8]
阅读量:156
卡西欧EX-Z27数码相机使用说明书:[10]
阅读量:95
卡西欧EX-S300数码相机使用说明书:[10]
阅读量:130
卡西欧EX-Z8数码相机使用说明书.pdf:[10]
阅读量:107
猜你喜欢
瘦腿的运动
萤火虫养殖
generation是什么意思
如果某天我一无所有是什么歌
什么是规模经济
3万左右买什么车好
媲美是什么意思
今生已不再寻觅是什么歌
我国最先出现的纸币是什么
康乃馨的养殖方法
猜你喜欢
什么是旗舰店
众志成城什么意思
正确的提肛运动图解
哪些食物含维生素d
什么是公积金贷款
长寿花的养殖方法
什么是脚注
一什么夕阳
脸红是什么原因
什么是厌食症