小度生活
首页
美食营养
手工爱好
生活家居
返回
小度生活
首页
美食营养
游戏数码
手工爱好
生活家居
健康养生
运动户外
职场理财
情感交际
母婴教育
时尚美容
知识问答
生活知识
生活百科
搜索
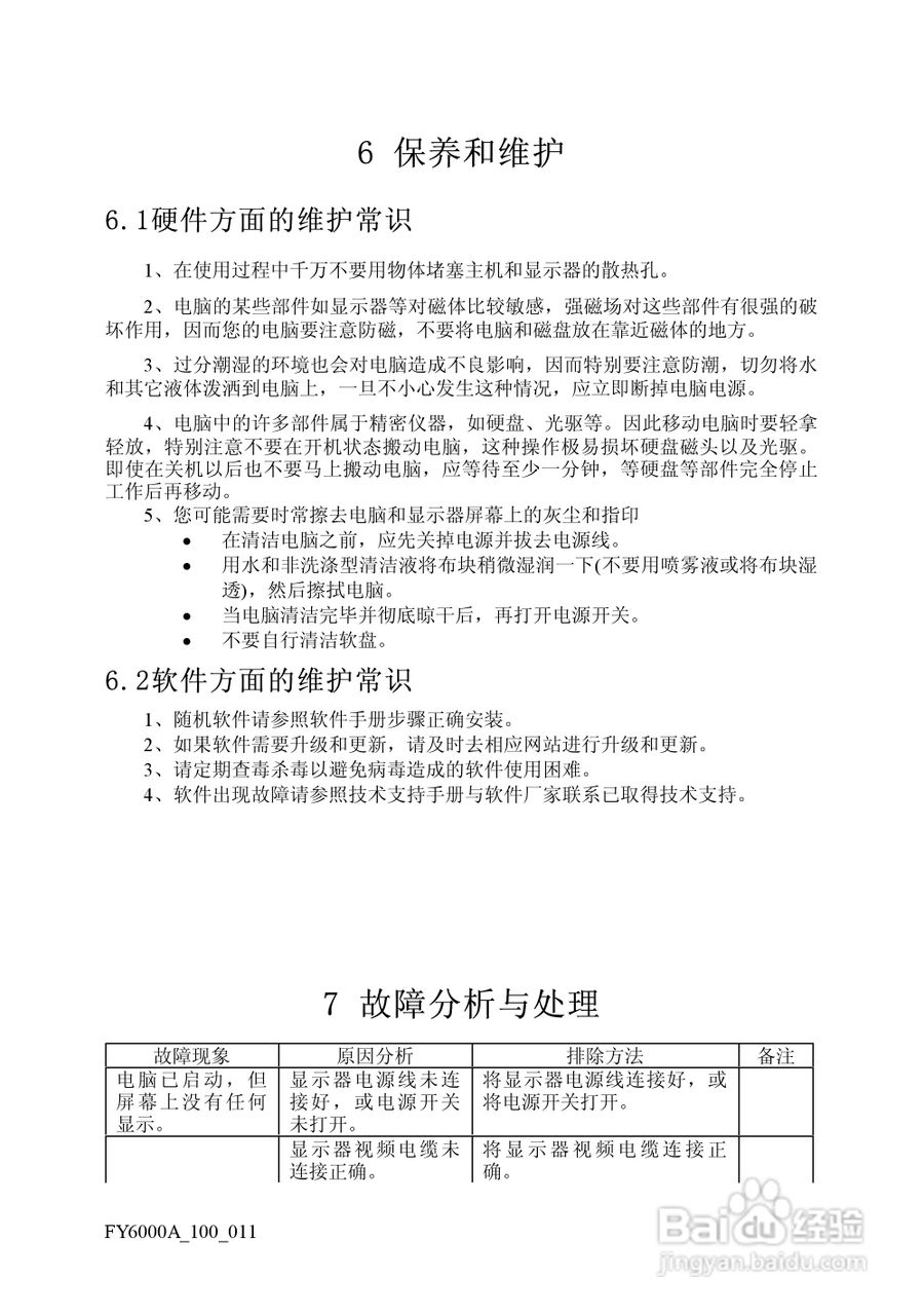
方正电脑飞越6000A系列机型说明书:[9]
2026-04-21 04:00:15
本篇为《方正电脑飞越6000A系列机型说明书》,主要介绍该产品的使用方法以及常见故障解决方案。
(共篇)
上一篇:
声明:
本网站引用、摘录或转载内容仅供网站访问者交流或参考,不代表本站立场,如存在版权或非法内容,请联系站长删除,联系邮箱:site.kefu@qq.com。
相关推荐
方正电脑飞越6000A系列机型说明书:[8]
阅读量:100
方正电脑飞越6000A系列机型说明书:[5]
阅读量:113
方正电脑飞越1000系列机型说明书:[2]
阅读量:73
方正电脑飞越1000系列机型说明书:[1]
阅读量:57
电脑上怎么安装麻花影视
阅读量:64
猜你喜欢
鹿血酒的功效与作用
紫菀的功效与作用
经期运动
一本和二本有什么区别
花果茶的功效与作用
阿胶的作用和功效
乌贼骨的功效与作用
柳树叶的功效与作用
男生什么脸型好看
小学生消防安全知识
猜你喜欢
益母草的功效与作用
醋香附的功效与作用
司法考试有什么用
知识的力量
沈阳有什么好吃的
运动网
一点红的功效与作用
蜜粉和粉饼有什么区别
红心火龙果的功效与作用
蜂王浆的功效与作用