小度生活
首页
美食营养
手工爱好
生活家居
返回
小度生活
首页
美食营养
游戏数码
手工爱好
生活家居
健康养生
运动户外
职场理财
情感交际
母婴教育
时尚美容
知识问答
生活知识
生活百科
搜索
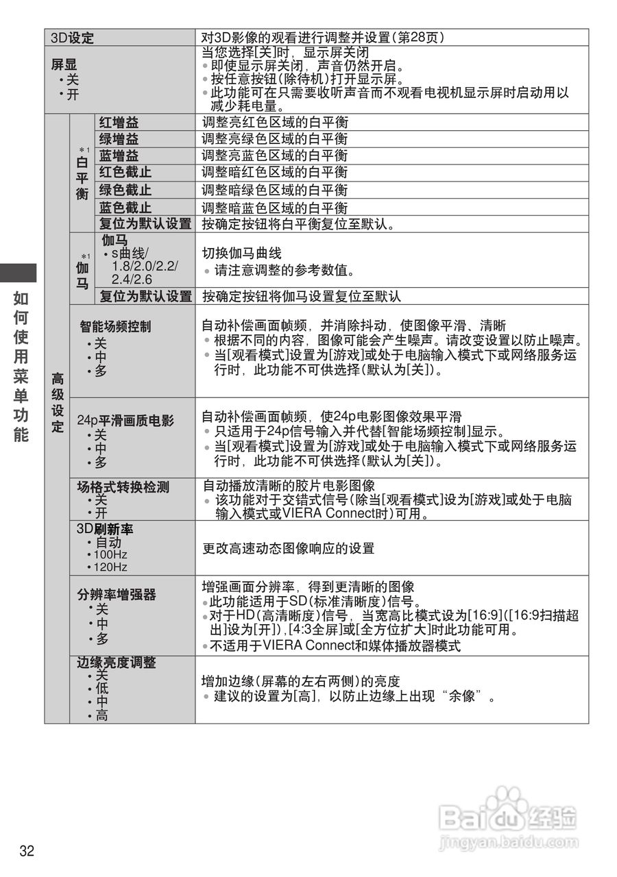
松下TH-P50UT30C彩电使用说明书:[4]
2026-04-10 00:11:54
(共篇)
上一篇:
|
下一篇:
声明:
本网站引用、摘录或转载内容仅供网站访问者交流或参考,不代表本站立场,如存在版权或非法内容,请联系站长删除,联系邮箱:site.kefu@qq.com。
相关推荐
松下TH-P50GT30C等离子彩电使用说明书:[4]
阅读量:176
松下TH-P50U30C等离子彩电使用说明书:[3]
阅读量:69
松下TH-P50ST30C等离子彩电使用说明书:[4]
阅读量:168
松下TH-P50U20C等离子彩电使用说明书:[4]
阅读量:62
松下TH-P50G11C等离子彩电使用说明书:[2]
阅读量:123
猜你喜欢
骨盆前倾如何矫正
怎么去川字纹
去哪旅游好玩
怎么让jb变大
路由器登录界面
海瓜子怎么做
如何减肚子上的赘肉
小米开发者选项在哪里
零基础如何学英语
加盟店怎么样
猜你喜欢
心情不好的句子发朋友圈
打卡机时间怎么调
西北民族大学在哪里
莫高窟在哪里
如何给孩子断奶
word中下划线怎么打
浏览器设置在哪里
如何设置默认浏览器
切辣椒手辣怎么办
美国旅游胜地