小度生活
首页
美食营养
手工爱好
生活家居
返回
小度生活
首页
美食营养
游戏数码
手工爱好
生活家居
健康养生
运动户外
职场理财
情感交际
母婴教育
时尚美容
知识问答
生活知识
生活百科
搜索
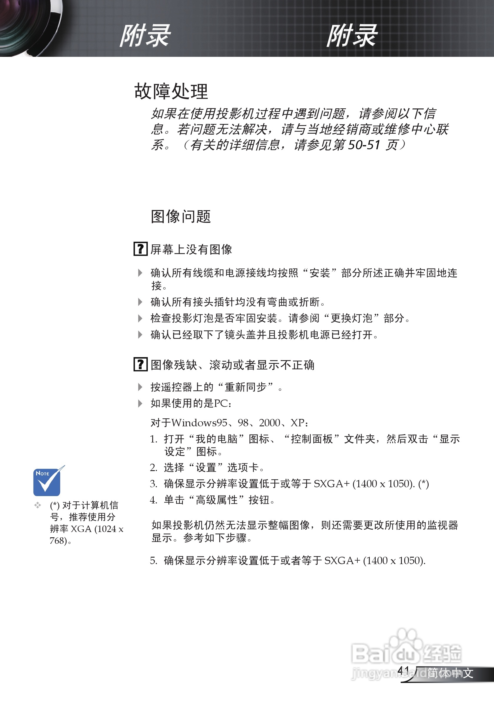
奥图码EW330投影机使用说明书:[5]
2026-05-11 06:10:00
本篇为《奥图码EW330投影机使用说明书》,主要介绍该产品的使用方法以及常见故障解决方案。
(共篇)
上一篇:
|
下一篇:
声明:
本网站引用、摘录或转载内容仅供网站访问者交流或参考,不代表本站立场,如存在版权或非法内容,请联系站长删除,联系邮箱:site.kefu@qq.com。
相关推荐
奥图码EW330投影机使用说明书:[3]
阅读量:152
奥图码EW775投影机使用说明书:[5]
阅读量:129
奥图码EX536L投影机使用说明书:[5]
阅读量:80
奥图码ES523ST投影机使用说明书:[5]
阅读量:116
使用说明书封面怎么做
阅读量:151
猜你喜欢
玫瑰精油怎么用
微信朋友圈怎么发链接
奥克斯空调质量怎么样
cf两边黑屏怎么解决
教子心得怎么写
暴风影音怎么截图
上课想睡觉怎么办
风筝线怎么绑图解
ppt怎么转换成视频
惊蛰怎么读
猜你喜欢
青霉素过敏怎么办
骨头用英语怎么说
实习期上高速怎么处罚
明锐怎么样
女性排卵期怎么算
香榧怎么吃
广发信用卡怎么样
怎么保护嗓子
脑神经衰弱怎么办
绿豆糕怎么做