小度生活
首页
美食营养
手工爱好
生活家居
返回
小度生活
首页
美食营养
游戏数码
手工爱好
生活家居
健康养生
运动户外
职场理财
情感交际
母婴教育
时尚美容
知识问答
生活知识
搜索
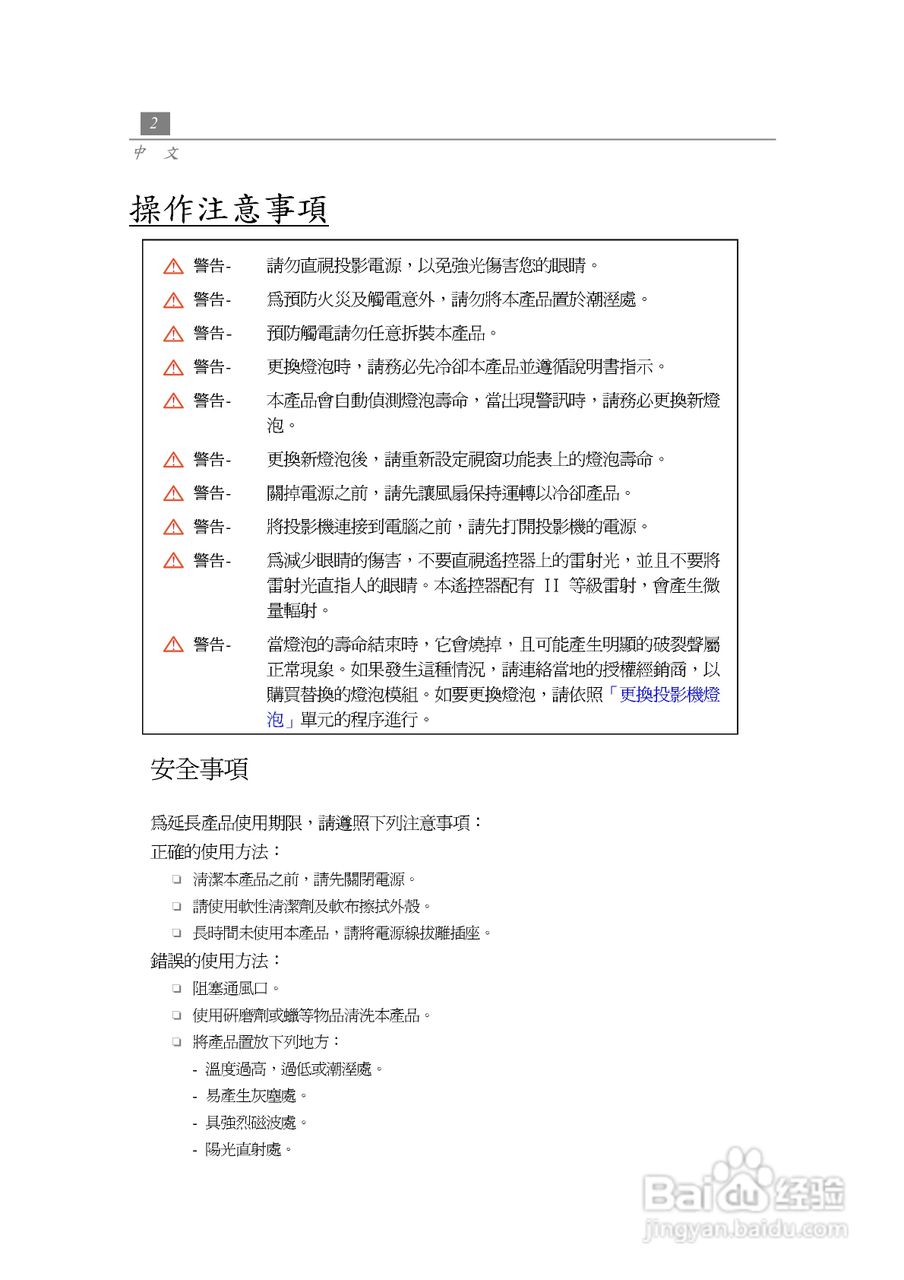
奥图玛投影机EP735型说明书:[1]
2026-02-05 18:54:06
本篇为《奥图玛投影机EP735型说明书》,主要介绍该产品的使用方法以及常见故障解决方案。
(共篇)
下一篇:
声明:
本网站引用、摘录或转载内容仅供网站访问者交流或参考,不代表本站立场,如存在版权或非法内容,请联系站长删除,联系邮箱:site.kefu@qq.com。
相关推荐
奥图玛投影机EP735型说明书:[3]
阅读量:174
奥图玛投影机EP739H型说明书:[1]
阅读量:119
奥图玛投影机EP721型说明书:[1]
阅读量:165
奥图玛投影机EP727型说明书:[1]
阅读量:82
奥图玛投影机EP708型说明书:[1]
阅读量:121
猜你喜欢
崴脚了怎么消肿
科比怎么了
斯柯达明锐怎么样
怎么做美食
幼儿头发稀少怎么办
吹泡泡的水怎么配
学生头怎么扎好看
怎么在淘宝上开店铺
肚脐眼周围疼是怎么回事
你在哪里英文怎么说
猜你喜欢
汽车转速表怎么看
带鱼怎么洗
林肯怎么样
耳朵后面长了一个硬疙瘩是怎么回事
怎么设计logo
简历计算机水平怎么写
痔疮便血怎么办
怎么调整图片大小
发质硬怎么变软
cad墙体怎么画