小度生活
首页
美食营养
手工爱好
生活家居
返回
小度生活
首页
美食营养
游戏数码
手工爱好
生活家居
健康养生
运动户外
职场理财
情感交际
母婴教育
时尚美容
知识问答
生活知识
生活百科
搜索
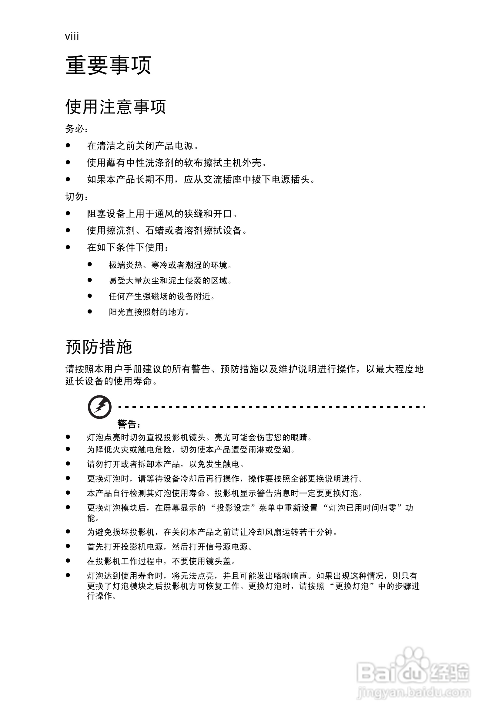
Acer S1110投影机使用说明书:[1]
2026-05-11 03:59:53
本篇为《Acer S1110投影机使用说明书》,主要介绍该产品的使用方法以及常见故障解决方案。
(共篇)
下一篇:
声明:
本网站引用、摘录或转载内容仅供网站访问者交流或参考,不代表本站立场,如存在版权或非法内容,请联系站长删除,联系邮箱:site.kefu@qq.com。
相关推荐
滑板车的选购技巧
阅读量:121
胃癌怎么筛查
阅读量:61
电子表格怎样设置自动序列
阅读量:82
如何做雪梨肉丸汤?
阅读量:61
立秋吃什么6种传统食物不可少
阅读量:23
猜你喜欢
生日祝福语同学
煮苹果吃有什么功效
繁琐的意思
悬壶济世的意思
hurt的意思
blog是什么意思
magazine是什么意思
骑行眼镜什么牌子好
打印到文件是什么意思
违和感是什么意思
猜你喜欢
躺椅什么牌子好
空方和多方是什么意思
七夕是什么意思
灵魂的意思
殇的意思
什么牌子的平板电脑好
cellular是什么意思
祝福新婚快乐的祝福语
什么叫动车组
画蛇添足是什么意思