小度生活
首页
美食营养
手工爱好
生活家居
返回
小度生活
首页
美食营养
游戏数码
手工爱好
生活家居
健康养生
运动户外
职场理财
情感交际
母婴教育
时尚美容
知识问答
生活知识
搜索
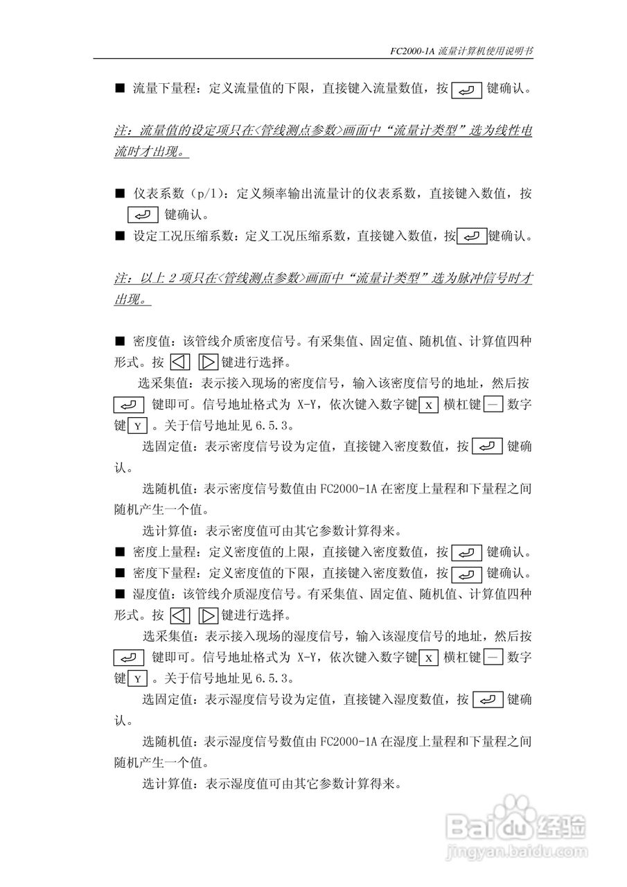
博思达FC2000-1A流量计算机使用说明书:[4]
2026-01-24 16:11:11
本篇为《博思达FC2000-1A流量计算机使用说明书》,主要介绍该产品的使用方法以及常见故障解决方案。
(共篇)
上一篇:
|
下一篇:
声明:
本网站引用、摘录或转载内容仅供网站访问者交流或参考,不代表本站立场,如存在版权或非法内容,请联系站长删除,联系邮箱:site.kefu@qq.com。
相关推荐
FC2000-IAD流量计算机使用说明书:[4]
阅读量:88
FC2000-IAD流量计算机使用说明书:[10]
阅读量:54
FC2000-IAD流量计算机使用说明书:[11]
阅读量:129
FC2000发动机自动测控系统使用说明书:[4]
阅读量:188
FC2000-IAD流量计算机使用说明书:[7]
阅读量:53
猜你喜欢
微信附近的人怎么找服务
小米移动电话卡怎么样
怎么领取失业保险金
ps蒙版怎么用
雪地靴怎么清洗
孩子高烧不退怎么办
睡眠质量不好怎么办
集分宝怎么获得
怎么炖羊肉好吃
心悦会员成长值怎么算
猜你喜欢
win7怎么调亮度
黄金怎么辨别真假
牛奶布丁怎么做
婴儿鼻子有鼻屎怎么办
委托书怎么写范文
惊喜用英文怎么说
地漏堵了怎么办
qq怎么绑定闺蜜关系
字体怎么变大
茱莉蔻怎么样