小度生活
首页
美食营养
手工爱好
生活家居
返回
小度生活
首页
美食营养
游戏数码
手工爱好
生活家居
健康养生
运动户外
职场理财
情感交际
母婴教育
时尚美容
知识问答
生活知识
生活百科
搜索
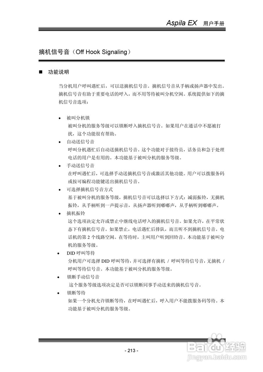
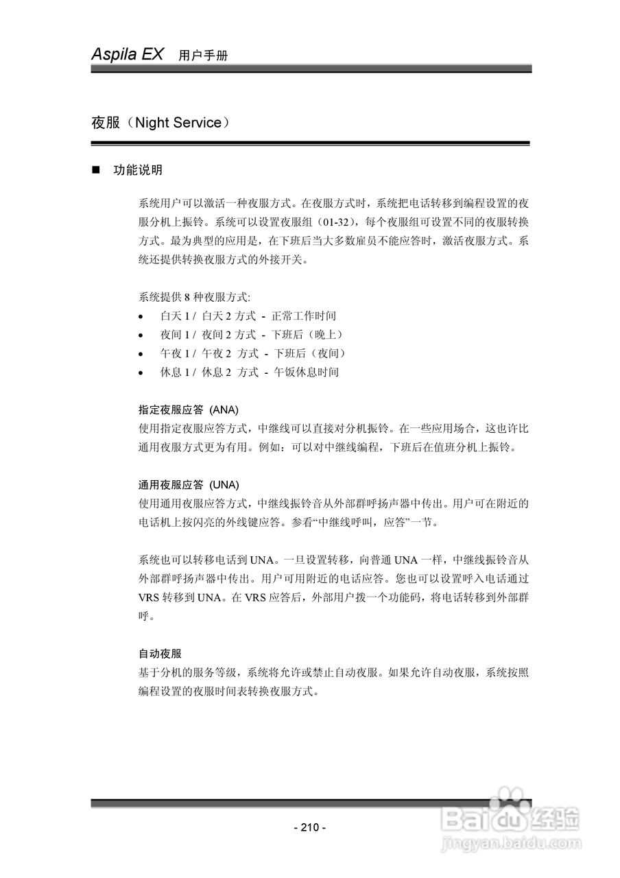
NEC交换机说明书:[22]
2026-03-30 16:53:05
本篇为《NEC交换机说明书》,主要介绍该产品的使用方法以及常见故障解决方案。
(共篇)
上一篇:
|
下一篇:
声明:
本网站引用、摘录或转载内容仅供网站访问者交流或参考,不代表本站立场,如存在版权或非法内容,请联系站长删除,联系邮箱:site.kefu@qq.com。
相关推荐
NEC交换机说明书:[20]
阅读量:150
NEC交换机说明书:[26]
阅读量:57
NEC交换机说明书:[33]
阅读量:104
交换机怎么使用
阅读量:96
交换机的基本配置与管理
阅读量:108
猜你喜欢
什么给我的启示作文
英雄联盟手游什么时候上线
光彩夺目是什么意思
不得而知什么意思
搬新家有什么讲究
fm是什么意思
猪心炖什么好
刘寄奴的功效与作用
不胜枚举的意思
事与愿违是什么意思
猜你喜欢
王宝强开什么车
告诫的意思
even是什么意思
有什么好看的鬼片
什么是root权限
清明用什么花
化妆品什么牌子好
2014什么年
但使龙城飞将在不教胡马度阴山的意思
办理签证需要什么材料