小度生活
首页
美食营养
手工爱好
生活家居
返回
小度生活
首页
美食营养
游戏数码
手工爱好
生活家居
健康养生
运动户外
职场理财
情感交际
母婴教育
时尚美容
知识问答
生活知识
生活百科
搜索
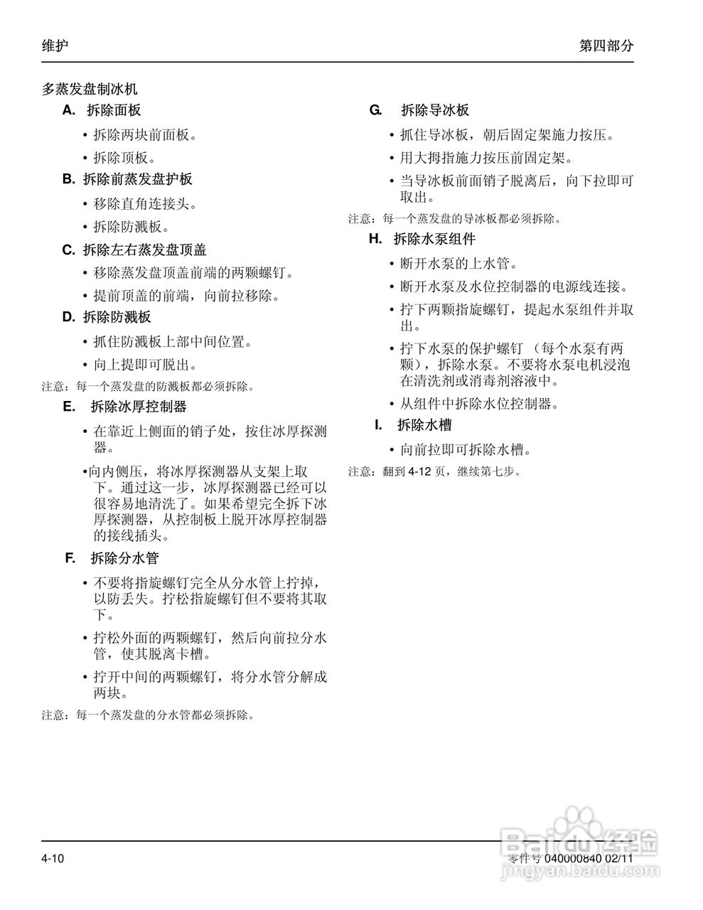
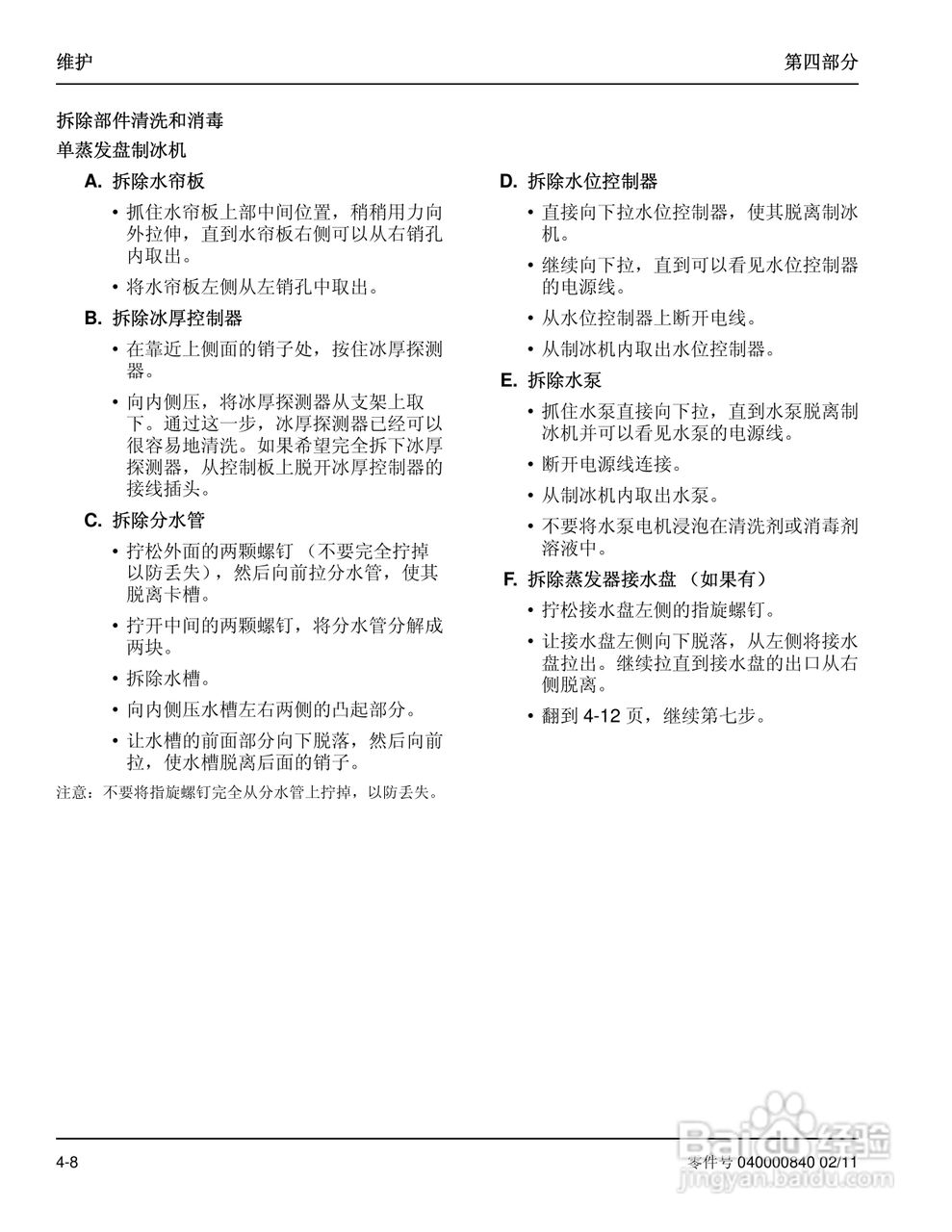
Manitowoc万利多SD0503W制冰机说明书:[5]
2026-03-27 21:37:37
(共篇)
上一篇:
|
下一篇:
声明:
本网站引用、摘录或转载内容仅供网站访问者交流或参考,不代表本站立场,如存在版权或非法内容,请联系站长删除,联系邮箱:site.kefu@qq.com。
相关推荐
Manitowoc万利多SD0503W制冰机说明书:[1]
阅读量:105
Manitowoc万利多SD1892N制冰机说明书:[5]
阅读量:35
Manitowoc万利多SD1002A制冰机说明书:[5]
阅读量:108
制冰机制冰慢怎么调节
阅读量:167
制冰机不脱冰怎么处理
阅读量:191
猜你喜欢
cad如何输入文字
公章丢失怎么办
电脑如何分盘
3岁宝宝发烧怎么办
路由器密码是什么
神农架在哪里
如何倒车入库
魔球修改器怎么用
电脑关不了机怎么回事
我的朋友在哪里儿歌
猜你喜欢
怎么取消关联qq号
四姑娘山在哪里
电池养护模式怎么开启
电脑cpu过高怎么办
比亚迪车质量怎么样
欧美嘉国际旅游网
如何提高记忆力
小米如何刷机
怎么调节电脑字体大小
如何root