小度生活
首页
美食营养
手工爱好
生活家居
返回
小度生活
首页
美食营养
游戏数码
手工爱好
生活家居
健康养生
运动户外
职场理财
情感交际
母婴教育
时尚美容
知识问答
搜索
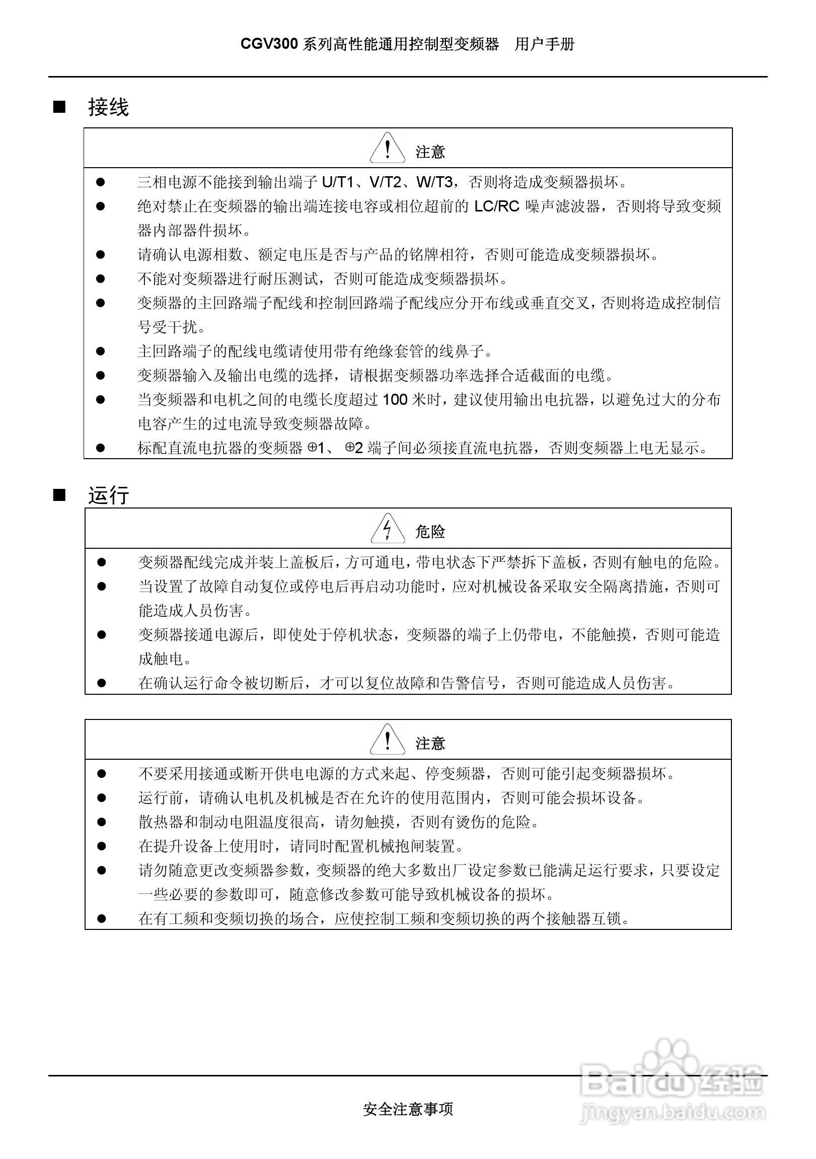
启功CGV300/450-4通用控制型变频器用户手册:[1]
2025-11-21 15:41:34
本篇为《启功CGV300/450-4通用控制型变频器用户手册》,主要介绍该产品的使用方法以及常见故障解决方案。
(共篇)
下一篇:
声明:
本网站引用、摘录或转载内容仅供网站访问者交流或参考,不代表本站立场,如存在版权或非法内容,请联系站长删除,联系邮箱:site.kefu@qq.com。
相关推荐
梦幻离焰明火珠攻略
阅读量:109
梦幻西游九重塔攻略
阅读量:39
梦幻西游科举附加题技巧
阅读量:88
梦幻西游2法宝合成
阅读量:33
梦幻西游明火珠之影攻略
阅读量:138
猜你喜欢
1986年属什么生肖
什么是安全生产
冬至是什么意思
食道炎是什么症状
梦见丢钱是什么意思
什么是商品房
四个自信是指什么
业障是什么意思
工作性质是什么意思
ball是什么意思
猜你喜欢
城府深是什么意思
ld是什么意思
翌是什么意思
正常体温在什么范围
次日是什么意思
plant是什么意思
na是什么意思
图腾是什么意思
海底捞是什么
sql是什么意思