小度生活
首页
美食营养
手工爱好
生活家居
返回
小度生活
首页
美食营养
游戏数码
手工爱好
生活家居
健康养生
运动户外
职场理财
情感交际
母婴教育
时尚美容
知识问答
生活知识
搜索
WFB-800发变组成套保护装置使用说明书:[1]
2026-02-19 02:47:43
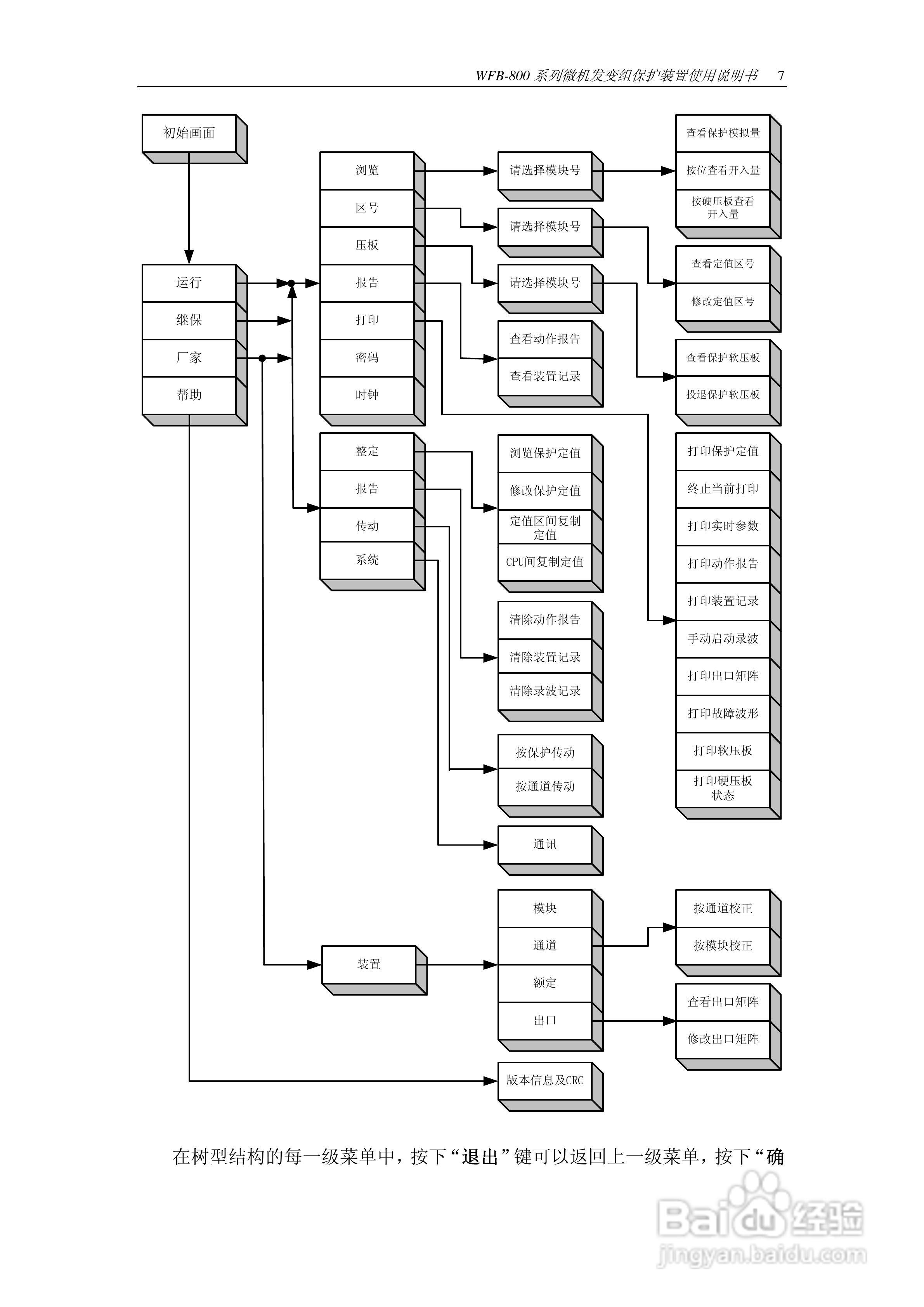
本篇为《WFB-800发变组成套保护装置使用说明书》,主要介绍该产品的使用方法以及常见故障解决方案。
(共篇)
下一篇:
声明:
本网站引用、摘录或转载内容仅供网站访问者交流或参考,不代表本站立场,如存在版权或非法内容,请联系站长删除,联系邮箱:site.kefu@qq.com。
相关推荐
怎样创建成品纸箱淋湿破损类外观对比表?
阅读量:166
石器时代1.82方位之祠任务
阅读量:105
如何面对职场中的失误
阅读量:97
初上班时,应该做哪些事
阅读量:138
如何将PDF转为EXCEL文件保存
阅读量:138
猜你喜欢
怎么下载歌曲
考研政治怎么复习
脖子落枕怎么办
怀孕拉肚子怎么办
交接单怎么写
咳嗽怎么治
可的笔顺怎么写
家长感言怎么写
怎么钓鱼
电脑一直重启怎么回事
猜你喜欢
怎么走
怎么刻录光盘
胯骨疼是怎么回事
腊肉怎么吃
表格中的斜线怎么弄
march怎么读
虾皮怎么吃
皮肤黑怎么办
怎么看微博上线记录
戴尔电脑怎么样