小度生活
首页
美食营养
手工爱好
生活家居
返回
小度生活
首页
美食营养
游戏数码
手工爱好
生活家居
健康养生
运动户外
职场理财
情感交际
母婴教育
时尚美容
知识问答
生活知识
搜索
EIKI爱其 LC-XB33NI投影机说明书:[6]
2025-11-08 02:30:02
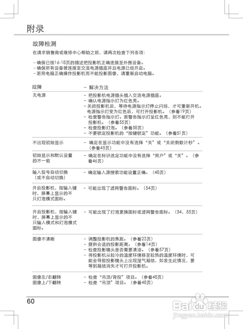
本篇为《EIKI爱其 LC-XB33NI投影机说明书》,主要介绍该产品的使用方法以及常见故障解决方案。
(共篇)
上一篇:
|
下一篇:
声明:
本网站引用、摘录或转载内容仅供网站访问者交流或参考,不代表本站立场,如存在版权或非法内容,请联系站长删除,联系邮箱:site.kefu@qq.com。
相关推荐
EIKI爱其 LC-XB33NI投影机说明书:[3]
阅读量:43
EIKI爱其 LC-XB33NI投影机说明书:[2]
阅读量:189
投影机怎样连接使用
阅读量:189
投影机的安装与调试
阅读量:130
投影机ip设置
阅读量:120
猜你喜欢
希望的意思
早早孕试纸什么时候用
傲慢的意思
remedy什么意思
写我学会了什么的作文
钱学森什么时候去世的
乌鸦坐飞机什么梗
矫健的意思
洗发露什么牌子好
机制是什么意思
猜你喜欢
reading是什么意思
gre是什么意思
sleep是什么意思
消遣的意思
朴实无华的意思
嗤笑的意思
excited是什么意思
la是什么意思
对答如流的意思
无知是什么意思