小度生活
首页
美食营养
手工爱好
生活家居
返回
小度生活
首页
美食营养
游戏数码
手工爱好
生活家居
健康养生
运动户外
职场理财
情感交际
母婴教育
时尚美容
知识问答
生活知识
生活百科
搜索
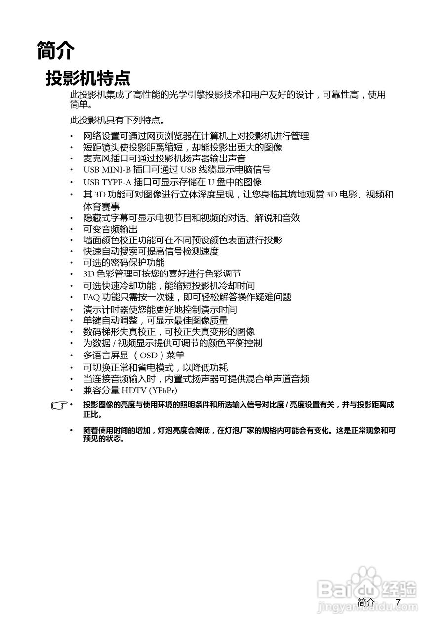
明基MX712UST投影机使用说明书:[1]
2026-05-11 23:20:56
本篇为《明基MX712UST投影机使用说明书》,主要介绍该产品的使用方法以及常见故障解决方案。
(共篇)
下一篇:
声明:
本网站引用、摘录或转载内容仅供网站访问者交流或参考,不代表本站立场,如存在版权或非法内容,请联系站长删除,联系邮箱:site.kefu@qq.com。
相关推荐
明基MX712UST投影机使用说明书:[7]
阅读量:191
明基MX712UST投影机使用说明书:[6]
阅读量:154
明基MX710投影机使用说明书:[1]
阅读量:136
明基MX762ST投影机使用说明书:[1]
阅读量:36
投影机ip设置
阅读量:31
猜你喜欢
暮江吟古诗的意思
wear是什么意思
得过且过意思
羊胎素的功效与作用
肃立的意思
发扬什么
王俊凯喜欢什么动物
法克是什么意思
什么运动对肾好
虎视眈眈的意思
猜你喜欢
650分能上什么大学
什么是自由贸易区
逗比是什么意思
甲醛的作用
桑椹子的功效与作用
什么叫表达方式
护肝片的作用
push是什么意思
巨蟹男和什么座最配
安居乐业的意思