小度生活
首页
美食营养
手工爱好
生活家居
返回
小度生活
首页
美食营养
游戏数码
手工爱好
生活家居
健康养生
运动户外
职场理财
情感交际
母婴教育
时尚美容
知识问答
生活知识
搜索
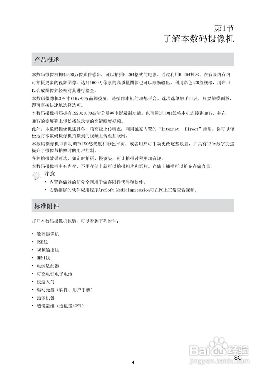
海尔DV-E80数码摄相机说明书:[1]
2026-02-06 06:40:50
本篇为《海尔DV-E80数码摄相机说明书》,主要介绍该产品的使用方法以及常见故障解决方案。
(共篇)
下一篇:
声明:
本网站引用、摘录或转载内容仅供网站访问者交流或参考,不代表本站立场,如存在版权或非法内容,请联系站长删除,联系邮箱:site.kefu@qq.com。
相关推荐
海尔DV-E50G数码摄相机说明书:[2]
阅读量:163
海尔DV-E50G数码摄相机说明书:[1]
阅读量:51
海尔DV-E80数码摄相机说明书:[4]
阅读量:164
海尔DV-E50G数码摄相机说明书:[5]
阅读量:156
海尔DV-E50G数码摄相机说明书:[4]
阅读量:73
猜你喜欢
密码忘记了怎么办
ps怎么添加图层蒙版
性玩具怎么玩才过瘾
槐花怎么做好吃
鬼吹灯顺序是怎么排的
头癣怎么治
怎么快速消除黑眼圈
附件炎是怎么引起的
平板电脑开不了机怎么办
airdrop怎么用
猜你喜欢
鱼尾辫怎么编
爱奇艺视频怎么下载
优酷弹幕怎么没了
双下巴怎么办
反胃酸怎么办
打火机怎么充气
酱油炒饭怎么做
睡眠质量不好怎么办
怎么样让眼睛变大
怎么看笔记本型号