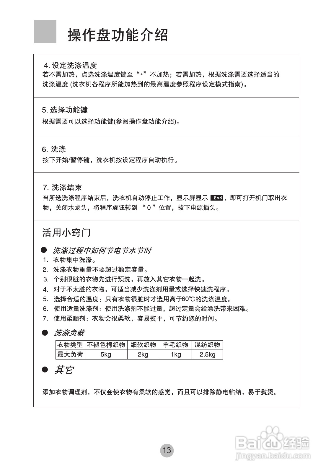
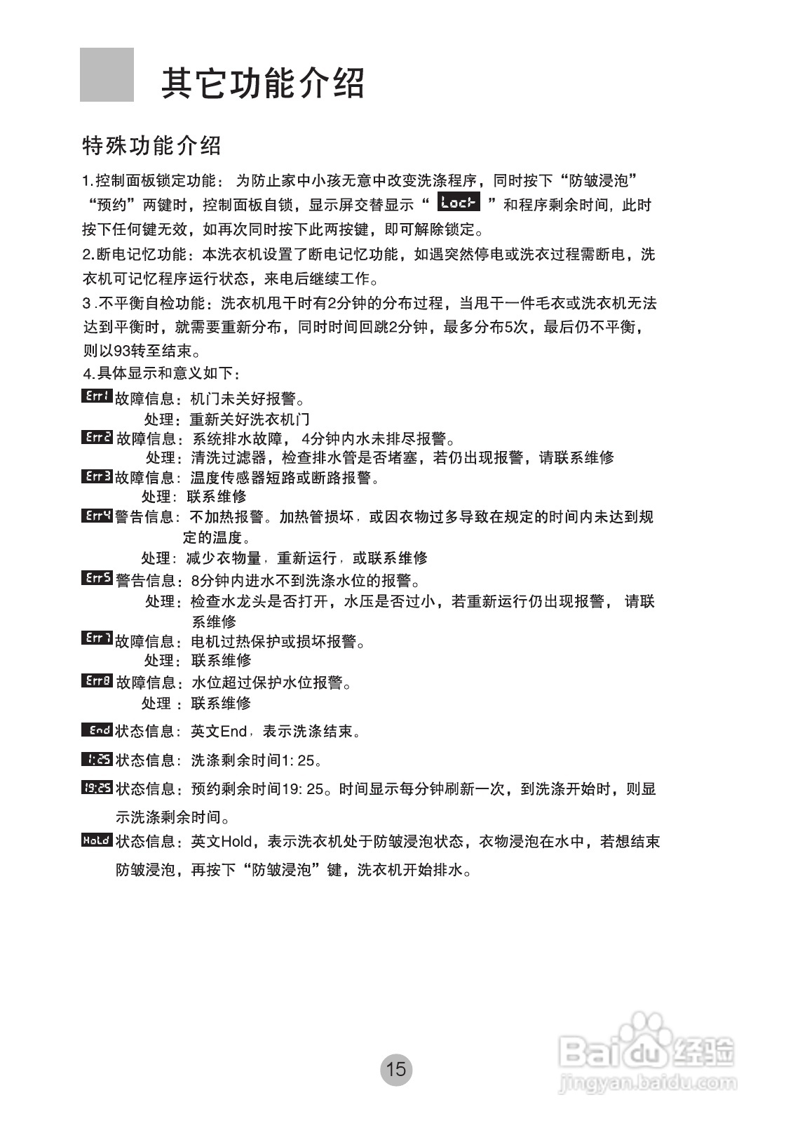
小度生活
首页
美食营养
手工爱好
生活家居
返回
小度生活
首页
美食营养
游戏数码
手工爱好
生活家居
健康养生
运动户外
职场理财
情感交际
母婴教育
时尚美容
知识问答
生活知识
生活百科
搜索
海尔XQG50-BS908A洗衣机使用说明书:[2]
2026-04-27 11:44:04
(共篇)
上一篇:
|
下一篇:
声明:
本网站引用、摘录或转载内容仅供网站访问者交流或参考,不代表本站立场,如存在版权或非法内容,请联系站长删除,联系邮箱:site.kefu@qq.com。
相关推荐
海尔XQG50-BS908A洗衣机使用说明书:[1]
阅读量:92
melogin.cn路由器密码设置与无线名称怎么修改?
阅读量:117
如何查看电脑连接的无线网络IP地址
阅读量:72
如何设置无线路由器?
阅读量:48
寒假/暑假期间,家长应该做什么?注意什么事项
阅读量:138
猜你喜欢
男生短发发型图片及名称
吃苦耐劳的近义词
锡纸烫发型
寻觅的近义词是什么
手机无服务怎么解决
怎么申请支付宝
12306怎么选择上下铺
男人发型图片
经常感冒怎么办
诚恳的近义词是什么
猜你喜欢
在乎的近义词
怎么做炸薯条
挂号信怎么取
妄自菲薄近义词
小孩牙齿有洞怎么办
闲游的近义词
今日头条极速版怎么赚钱
ps怎么调清晰度
可爱的发型
电脑密码忘记怎么办