判断是否排卵的方法
1、(一)月经周期推算法(基础方法)
1. 适用人群
月经周期规律(28-30天)的女性,误差范围±2天。


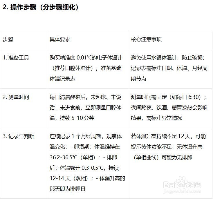
2、(二)基础体温法(精准度较高)
1. 原理
排卵后黄体分泌的孕激素可使基础体温(清晨空腹静息状态下的体温)升高0.3-0.5℃,形成“双相体温曲线”,体温升高的那天即为排卵日。


3、
(三)宫颈粘液观察法(直观易操作)
1. 原理
排卵前雌激素升高,宫颈粘液分泌量增加、质地稀薄、透明有弹性,类似蛋清;排卵后孕激素升高,宫颈粘液减少、质地粘稠、浑浊无弹性。

4、(四)排卵试纸检测法(常用精准方法)
1. 原理
通过检测尿液中黄体生成素(LH)的浓度,判断是否出现“LH峰值”,LH峰值出现后24-36小时排卵。

5、(五)排卵痛感知法(辅助参考)
1. 原理
排卵时卵泡破裂,少量卵泡液刺激腹膜,可能引起一侧下腹部轻微疼痛,称为“排卵痛”。
2. 判断标准
• 疼痛时间:发生在排卵日前后1-2天,持续数小时至1天;
• 疼痛特征:单侧下腹部隐痛、刺痛或酸胀感,程度轻微,可自行缓解;
• 注意:若疼痛剧烈、持续时间长或伴随阴道出血,可能为妇科炎症、卵巢囊肿等,需就医。
6、(六)乳房胀痛观察法(辅助参考)
1. 原理
排卵前雌激素升高,刺激乳腺管增生,可能引起乳房胀痛、触痛;排卵后孕激素升高,症状可能持续至月经来潮。
2. 观察标准
• 胀痛时间:排卵前3-5天出现,月经来潮后缓解;
• 注意:乳房胀痛也可能与乳腺增生、情绪压力有关,需结合其他方法综合判断。
7、(七)6种自我监测方法对比表

声明:本网站引用、摘录或转载内容仅供网站访问者交流或参考,不代表本站立场,如存在版权或非法内容,请联系站长删除,联系邮箱:site.kefu@qq.com。