小度生活
首页
美食营养
手工爱好
生活家居
返回
小度生活
首页
美食营养
游戏数码
手工爱好
生活家居
健康养生
运动户外
职场理财
情感交际
母婴教育
时尚美容
知识问答
生活知识
生活百科
搜索
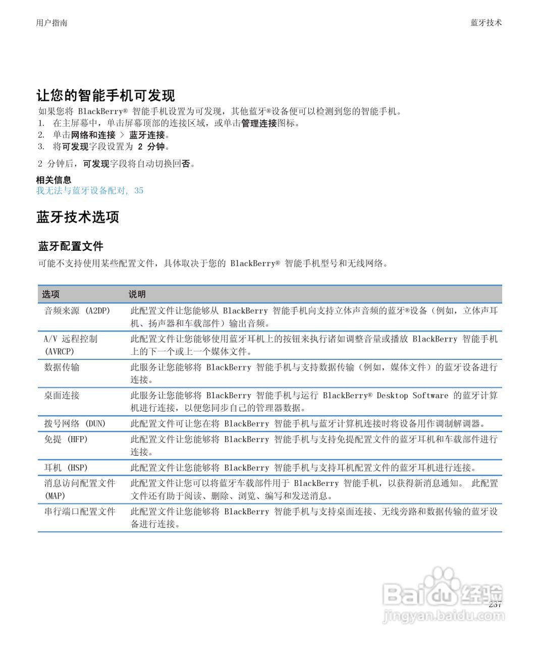
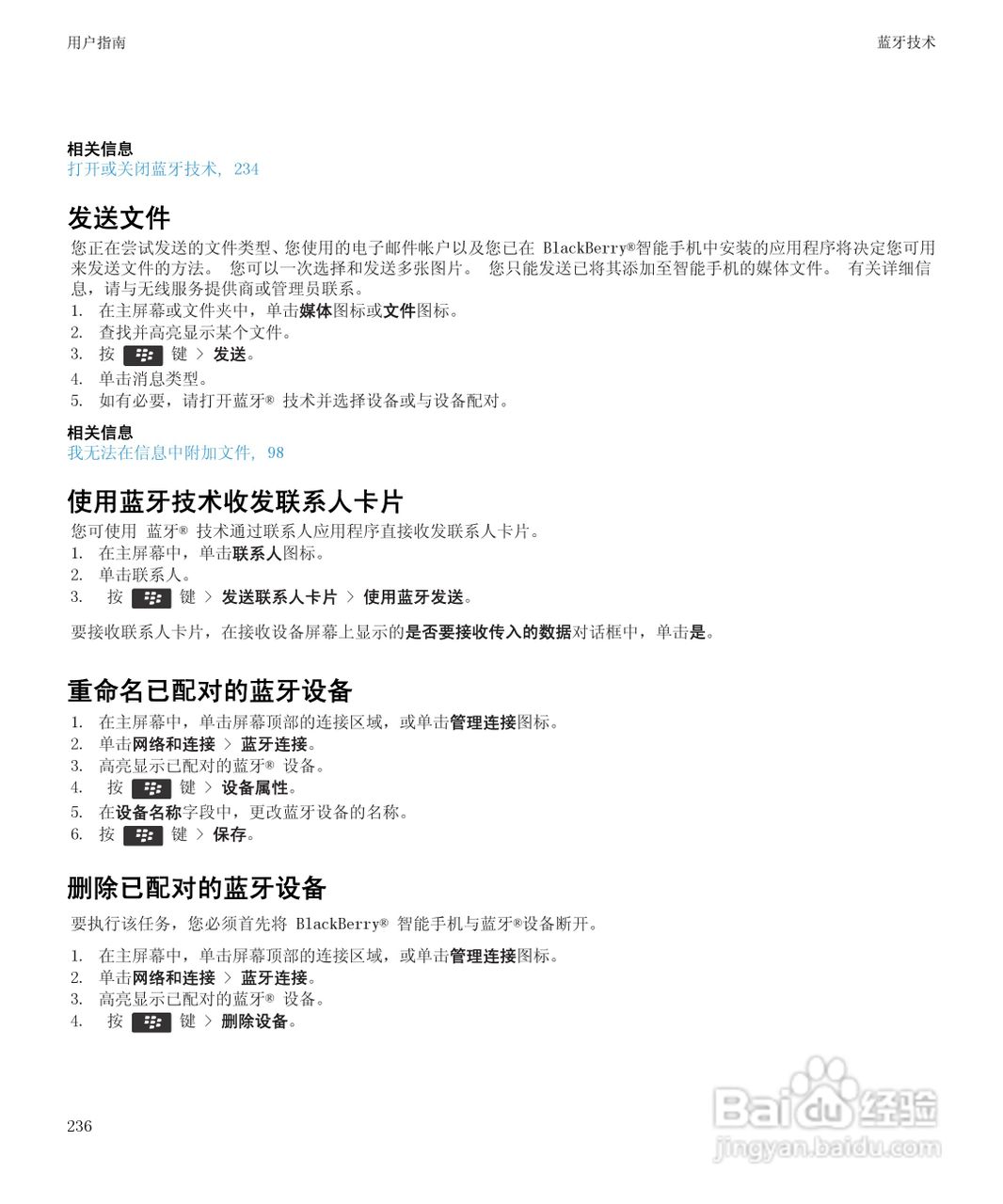
黑莓Curve 9350手机使用说明书:[24]
2026-03-27 17:11:41
(共篇)
上一篇:
|
下一篇:
声明:
本网站引用、摘录或转载内容仅供网站访问者交流或参考,不代表本站立场,如存在版权或非法内容,请联系站长删除,联系邮箱:site.kefu@qq.com。
相关推荐
黑莓Curve 9350手机使用说明书:[23]
阅读量:164
黑莓Curve 9350手机使用说明书:[30]
阅读量:62
黑莓priv美版使用教程
阅读量:32
黑莓q10使用技巧
阅读量:48
黑莓keyone拍照怎么设置
阅读量:129
猜你喜欢
辰时属什么
护肤知识
木通的功效与作用
白芥子的功效与作用
淘金币有什么用
消防知识小报
柏子仁的功效与作用
选车牌号有什么讲究
什么是排卵期和安全期
什么是4p
猜你喜欢
维生素a的作用及功能
莓茶的功效与作用
核桃仁的功效与作用
什么牌子的保温杯好
迟志强因为什么坐的牢
洛神花的功效与作用
喜羊羊与灰太狼之羊羊运动会
太阳的知识
什么是股票投资
五苓散的功效与作用