小度生活
首页
美食营养
手工爱好
生活家居
返回
小度生活
首页
美食营养
游戏数码
手工爱好
生活家居
健康养生
运动户外
职场理财
情感交际
母婴教育
时尚美容
知识问答
搜索
索尼ICD-PX820数码录音笔使用说明书:[4]
2025-11-28 05:14:48
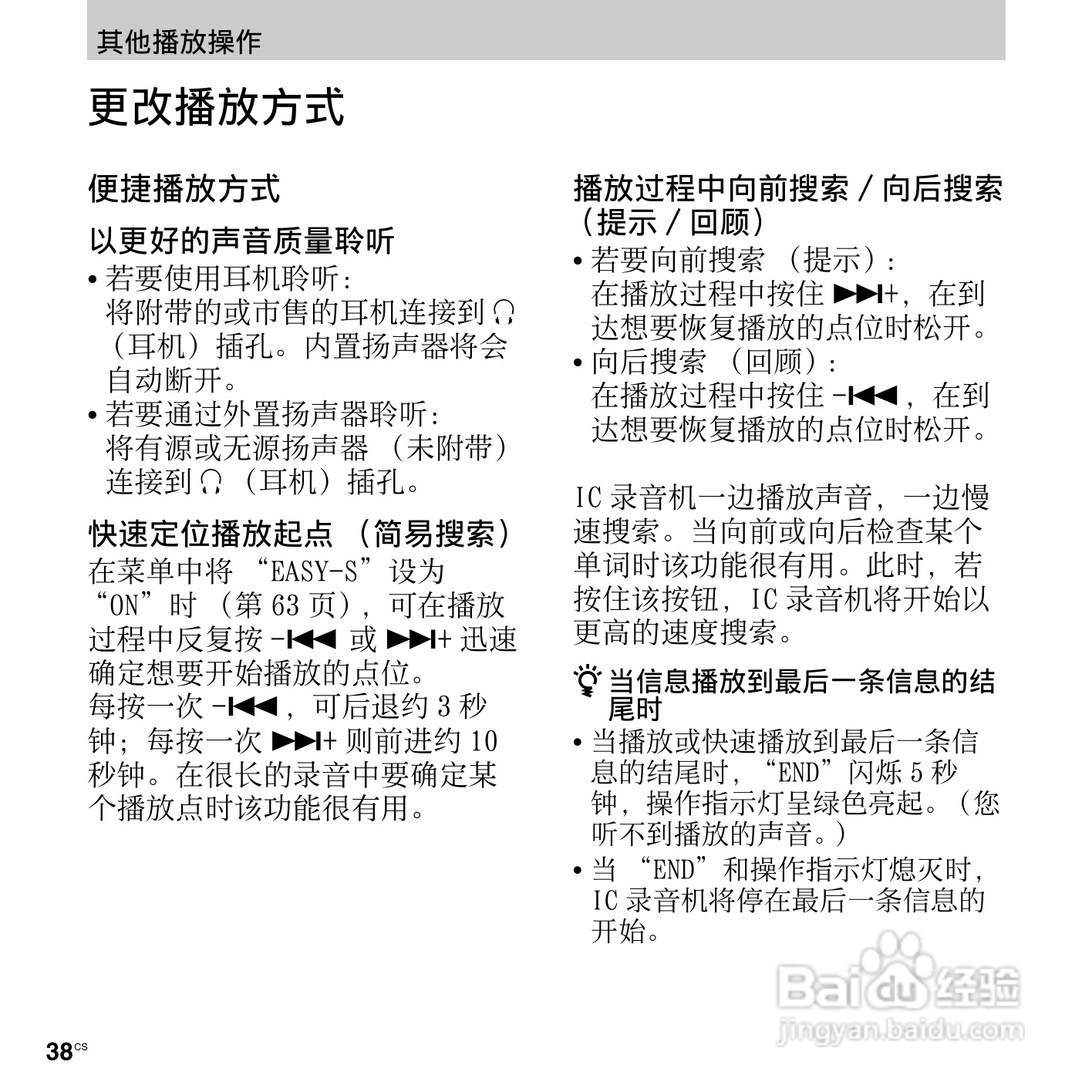
本篇为《索尼ICD-PX820数码录音笔使用说明书》,主要介绍该产品的使用方法以及常见故障解决方案。
(共篇)
上一篇:
|
下一篇:
声明:
本网站引用、摘录或转载内容仅供网站访问者交流或参考,不代表本站立场,如存在版权或非法内容,请联系站长删除,联系邮箱:site.kefu@qq.com。
相关推荐
索尼ICD-PX820数码录音笔使用说明书:[11]
阅读量:87
索尼ICD-PX720数码录音笔使用说明书:[8]
阅读量:58
索尼ICD-PX720数码录音笔使用说明书:[10]
阅读量:107
索尼ICD-PX720数码录音笔使用说明书:[6]
阅读量:64
索尼a7r2视频拍摄如何设置
阅读量:32
猜你喜欢
举牌是什么意思
什么是借记卡
草莓是什么季节的水果
rope是什么意思
三重一大是指什么
牛宝是什么
886是什么意思
晨跑有什么好处
竖中指是什么意思
纲举目张是什么意思
猜你喜欢
b2驾照可以开什么车
李字五行属什么
本科是什么学位
烟头属于什么垃圾
121是什么电话
hpv是什么疫苗
so什么意思
6月5日是世界什么日
桃李指什么
隔阂是什么意思