小度生活
首页
美食营养
手工爱好
生活家居
返回
小度生活
首页
美食营养
游戏数码
手工爱好
生活家居
健康养生
运动户外
职场理财
情感交际
母婴教育
时尚美容
知识问答
生活知识
搜索
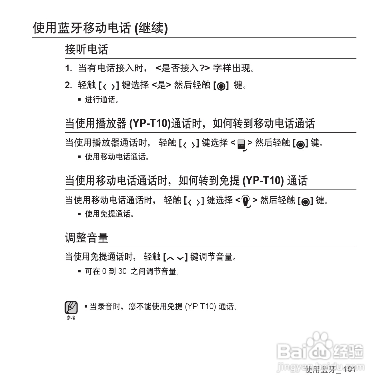
三星YP-T10QW MP4播放器使用说明书:[11]
2025-10-18 22:32:05
本篇为《三星YP-T10QW MP4播放器使用说明书》,主要介绍该产品的使用方法以及常见故障解决方案。
(共篇)
上一篇:
|
下一篇:
声明:
本网站引用、摘录或转载内容仅供网站访问者交流或参考,不代表本站立场,如存在版权或非法内容,请联系站长删除,联系邮箱:site.kefu@qq.com。
相关推荐
三星YP-T10QW MP4播放器使用说明书:[12]
阅读量:168
三星YP-T10QW MP4播放器使用说明书:[4]
阅读量:174
三星YP-T10QW MP4播放器使用说明书:[6]
阅读量:24
三星YP-P3 MP4播放器使用说明书:[11]
阅读量:124
使用说明书封面怎么做
阅读量:163
猜你喜欢
狗狗不吃狗粮怎么办
急性阑尾炎是怎么引起的
三星手机怎么样
dnf怎么解除安全模式
qq群主怎么转让
女性尿频是怎么回事
蛀牙怎么办
前言怎么写
自动挡怎么开
自动取款机怎么存钱
猜你喜欢
怎么进入安全模式
石家庄职业技术学院怎么样
360路由器怎么设置
视力高度近视怎么恢复
放屁多是怎么回事
发膜怎么用
闫芳最后怎么处理的
rope怎么读
怎么加入美团外卖
血小板低怎么办