小度生活
首页
美食营养
手工爱好
生活家居
返回
小度生活
首页
美食营养
游戏数码
手工爱好
生活家居
健康养生
运动户外
职场理财
情感交际
母婴教育
时尚美容
知识问答
生活知识
生活百科
搜索
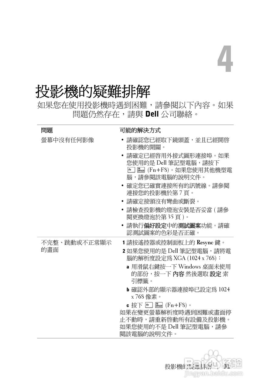
DELL 1800MP投影机说明书:[19]
2026-05-24 00:24:47
本篇为《DELL 1800MP投影机说明书》,主要介绍该产品的使用方法以及常见故障解决方案。
(共篇)
上一篇:
|
下一篇:
声明:
本网站引用、摘录或转载内容仅供网站访问者交流或参考,不代表本站立场,如存在版权或非法内容,请联系站长删除,联系邮箱:site.kefu@qq.com。
相关推荐
DELL 1800MP投影机说明书:[20]
阅读量:160
DELL 1800MP投影机说明书:[32]
阅读量:79
dell蓝牙怎么打开
阅读量:31
dell如何进入bios
阅读量:54
dell笔记本键盘灯怎么开
阅读量:67
猜你喜欢
软妹币是什么意思
npt是什么意思
送元二使安西的意思
惭愧的意思
略胜一筹的意思
习以为常的意思
course是什么意思
班门弄斧的意思
待机是什么意思
谐星是什么意思
猜你喜欢
江西庐山盛产什么茶
school是什么意思英语
美不胜收是什么意思
百步穿杨的意思
茅台酒以什么原料制成
clean是什么意思
四面八方是什么意思
国字脸适合什么眉形
个人所得税是什么意思
注视的意思