小度生活
首页
美食营养
手工爱好
生活家居
返回
小度生活
首页
美食营养
游戏数码
手工爱好
生活家居
健康养生
运动户外
职场理财
情感交际
母婴教育
时尚美容
知识问答
生活知识
搜索
方正飞越V510系列机型使用说明书:[8]
2026-02-22 07:22:30
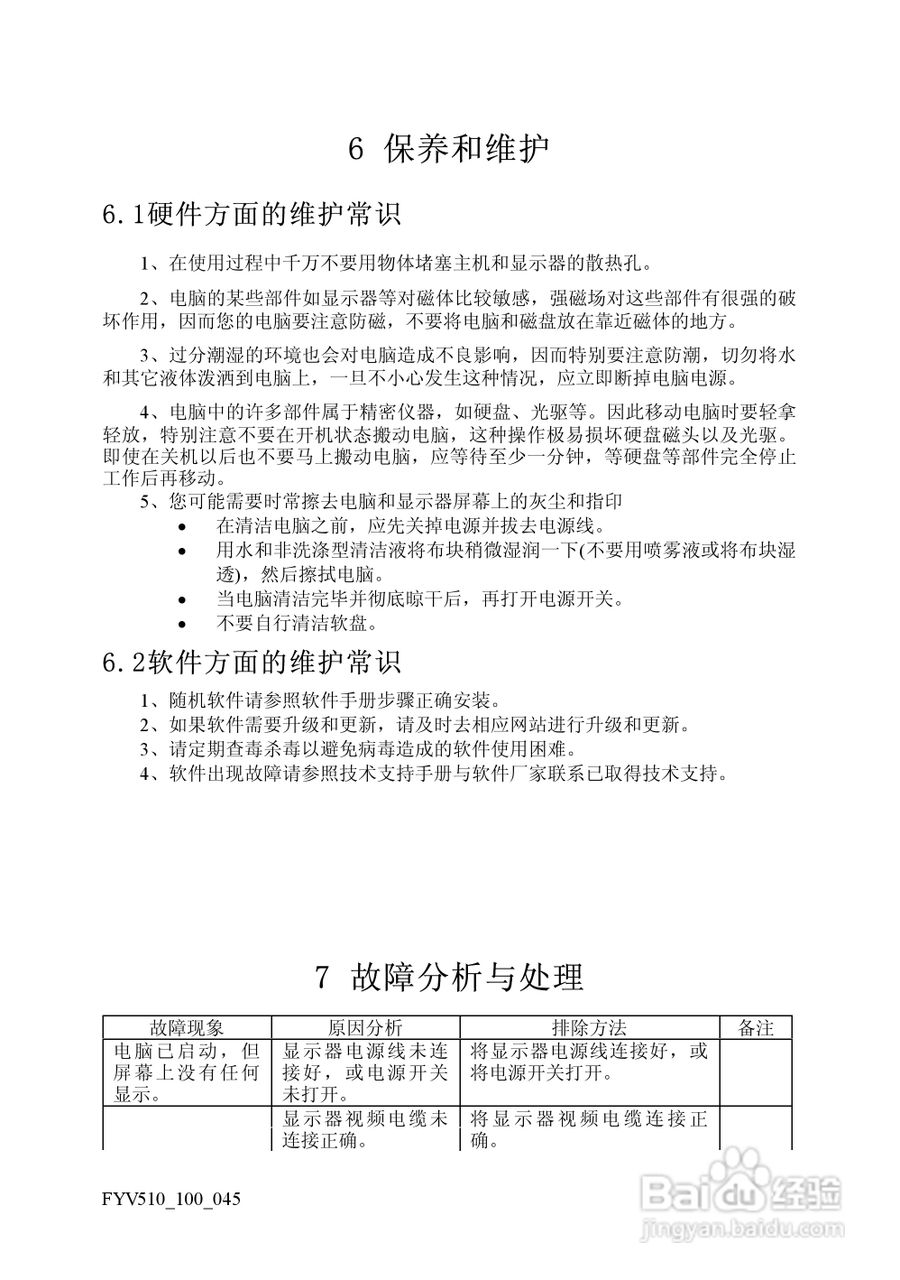
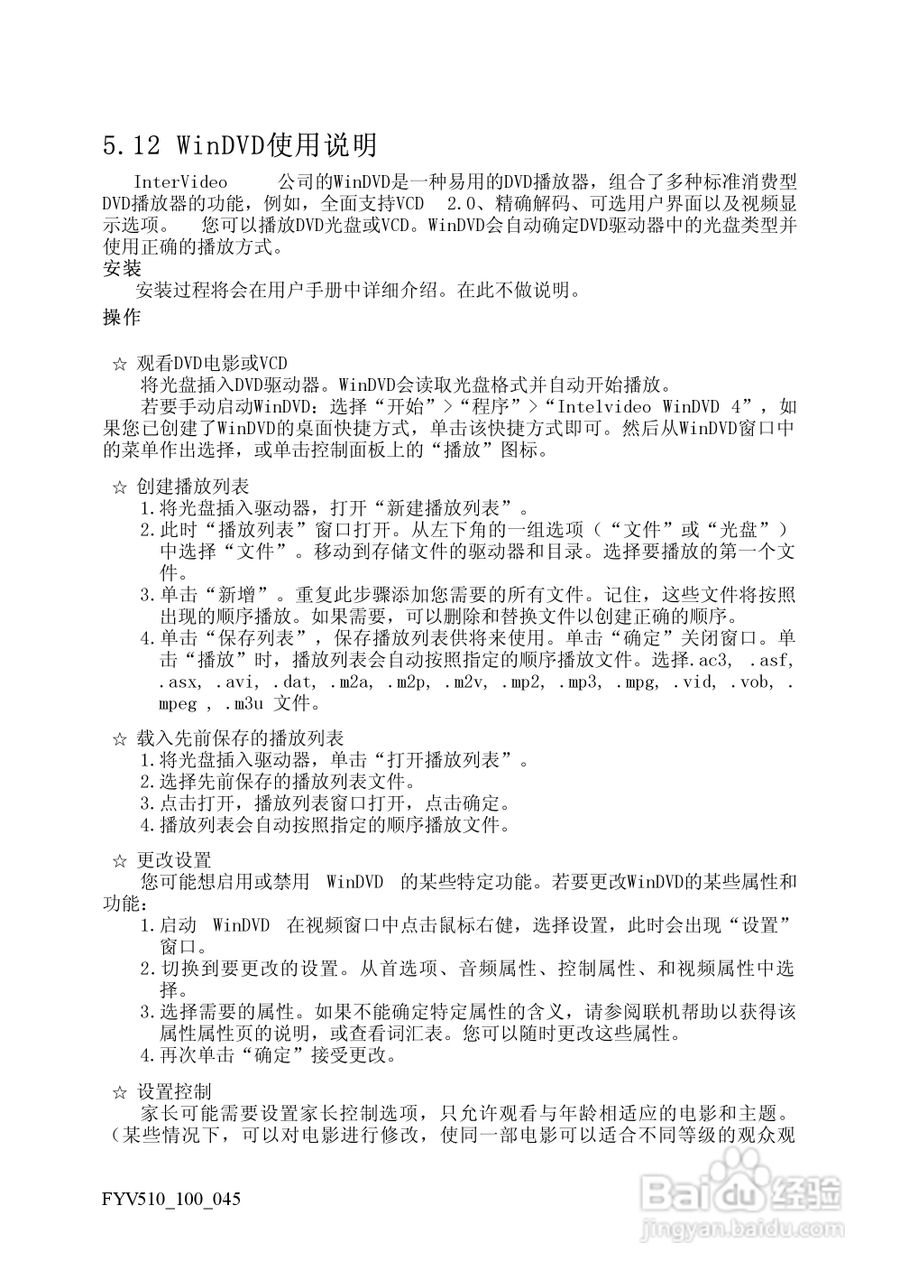
本篇为《方正飞越V510系列机型使用说明书》,主要介绍该产品的使用方法以及常见故障解决方案。
(共篇)
上一篇:
声明:
本网站引用、摘录或转载内容仅供网站访问者交流或参考,不代表本站立场,如存在版权或非法内容,请联系站长删除,联系邮箱:site.kefu@qq.com。
相关推荐
方正飞越V510系列机型使用说明书:[7]
阅读量:28
方正电脑飞越V510系列机型说明书:[7]
阅读量:105
方正电脑飞越V510系列机型说明书:[5]
阅读量:81
使用说明书封面怎么做
阅读量:144
使用说明书wf2651使用指南
阅读量:126
猜你喜欢
小腿酸痛是什么原因
农历七月十四是什么节日
财产保全是什么意思
13是什么意思
stay是什么意思
溢缴款是什么意思
炮灰是什么意思
1981年属什么生肖
ml什么意思
迷你世界什么时候下架
猜你喜欢
脚肿是什么病的前兆
龙五行属什么
bl是什么意思
6月10日是什么星座
营长是什么军衔
广州有什么好玩的
苟富贵勿相忘什么意思
油烟机什么牌子好
特需门诊是什么意思
log什么意思