小度生活
首页
美食营养
手工爱好
生活家居
返回
小度生活
首页
美食营养
游戏数码
手工爱好
生活家居
健康养生
运动户外
职场理财
情感交际
母婴教育
时尚美容
知识问答
生活知识
生活百科
搜索
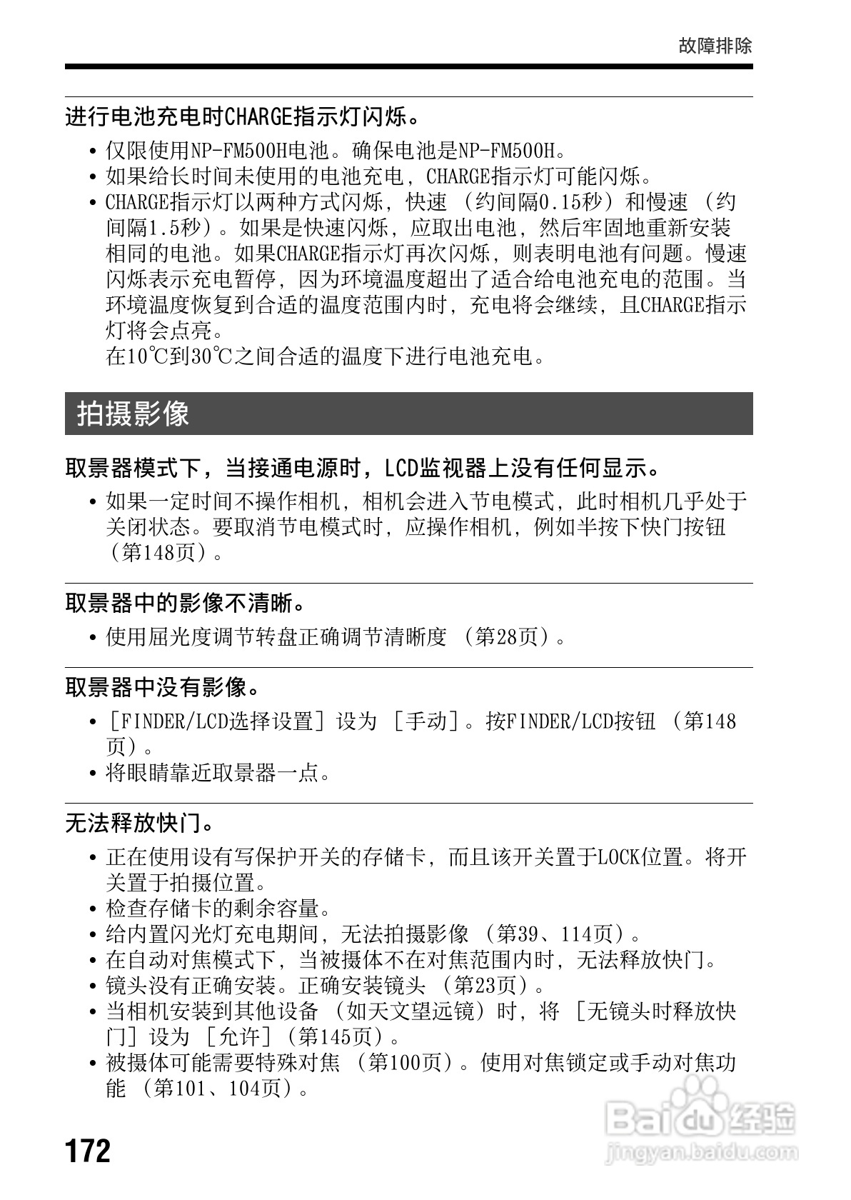
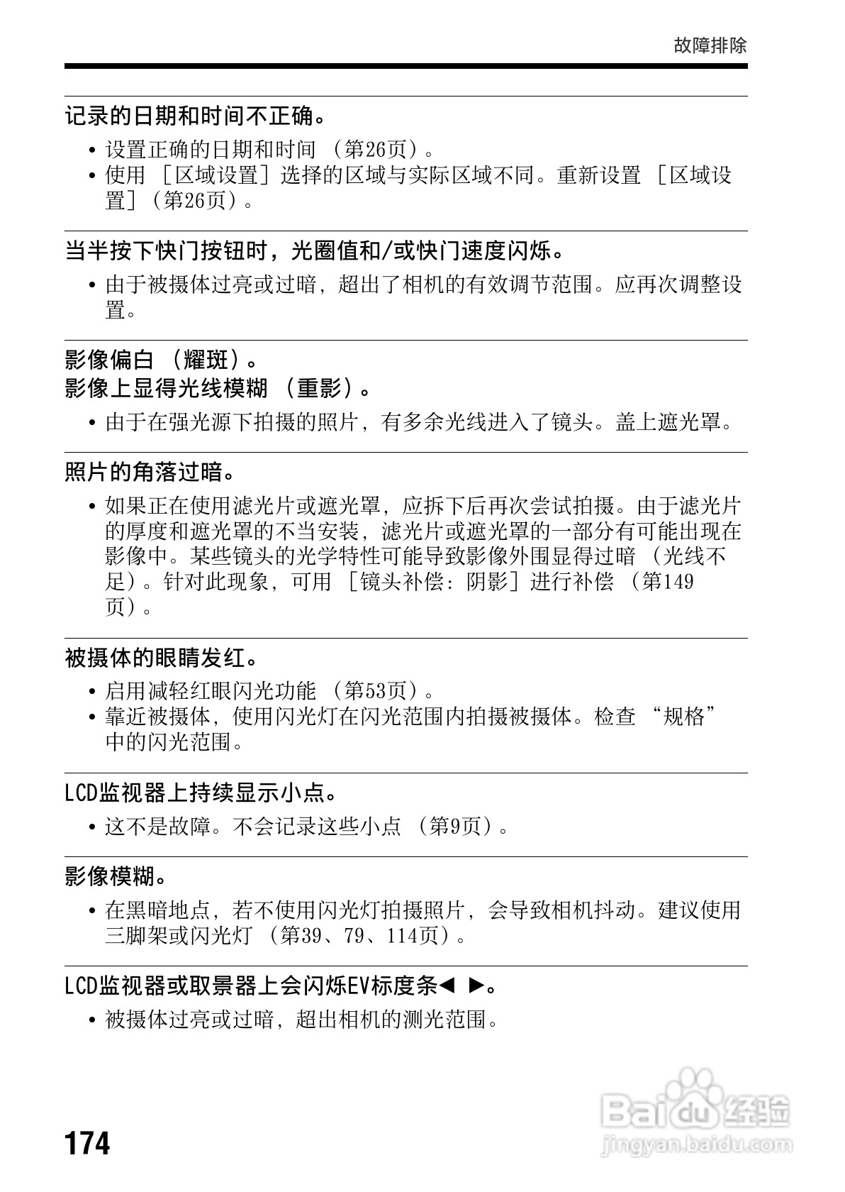
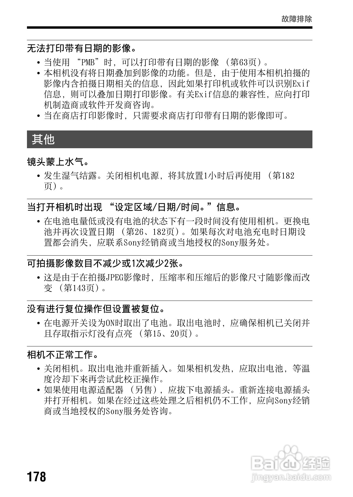
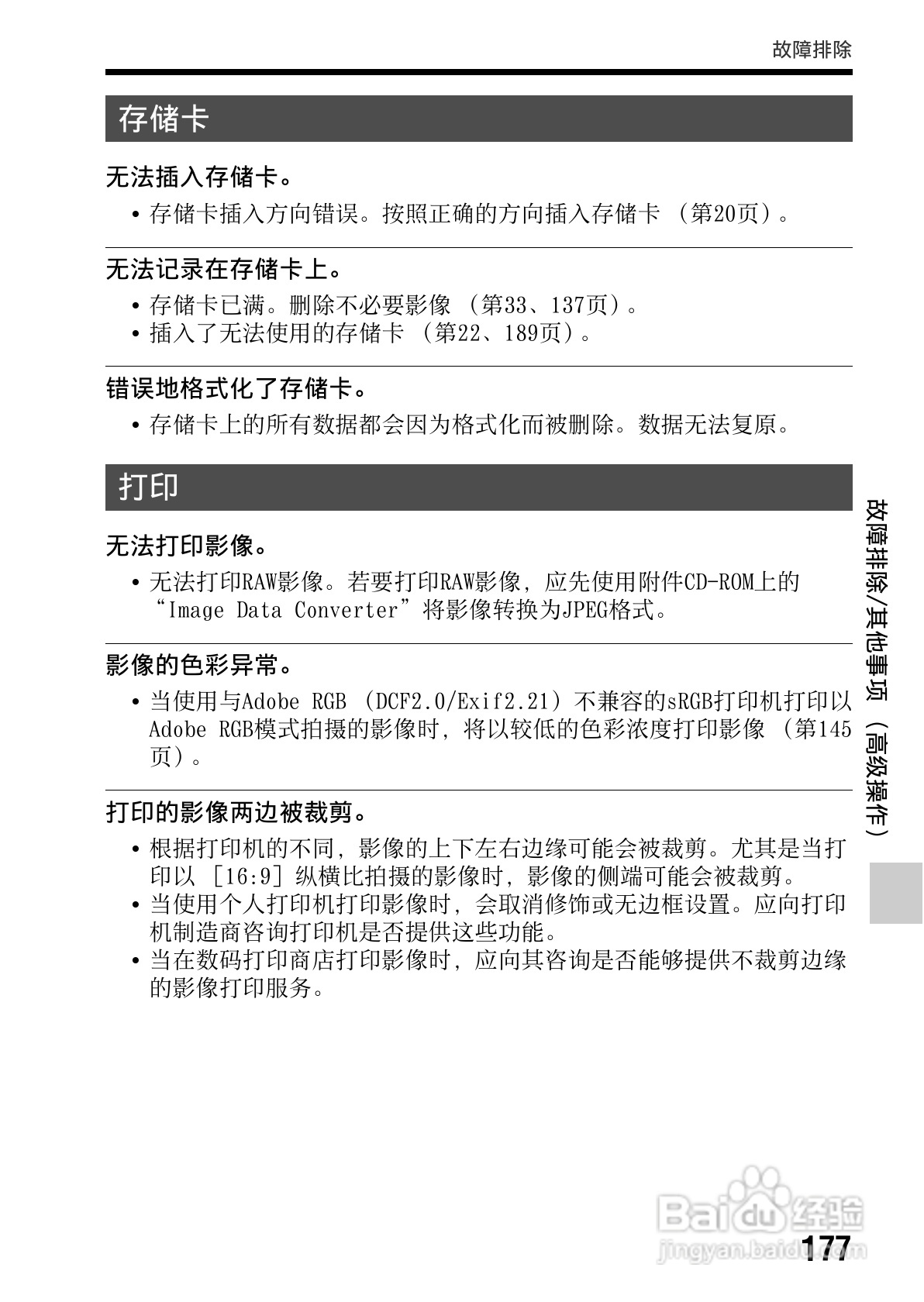
索尼SLT-A65数码摄像机使用说明书:[18]
2026-04-25 10:19:35
本篇为《索尼SLT-A65数码摄像机使用说明书》,主要介绍该产品的使用方法以及常见故障解决方案。
(共篇)
上一篇:
|
下一篇:
声明:
本网站引用、摘录或转载内容仅供网站访问者交流或参考,不代表本站立场,如存在版权或非法内容,请联系站长删除,联系邮箱:site.kefu@qq.com。
相关推荐
索尼SLT-A65数码摄像机使用说明书:[17]
阅读量:61
索尼SLT-A65数码摄像机使用说明书:[14]
阅读量:101
索尼耳机煲机方法
阅读量:192
索尼a6000新手教程
阅读量:65
索尼a7r2视频拍摄如何设置
阅读量:171
猜你喜欢
新店开业祝福语
恍然大悟意思
status是什么意思
s999银是什么意思
hurry是什么意思
tvoc是什么意思
拾金不昧是什么意思
物流是什么意思
我想发明什么的作文
极目远眺是什么意思
猜你喜欢
电褥子什么品牌比较好
现在什么网游比较火
经常熬夜的人喝什么茶
小孩买什么保险最好
tablet是什么意思
什么是行权
5到8万买什么车好
高考祝福语
原形毕露的意思
search是什么意思