小度生活
首页
美食营养
手工爱好
生活家居
返回
小度生活
首页
美食营养
游戏数码
手工爱好
生活家居
健康养生
运动户外
职场理财
情感交际
母婴教育
时尚美容
知识问答
生活知识
生活百科
搜索
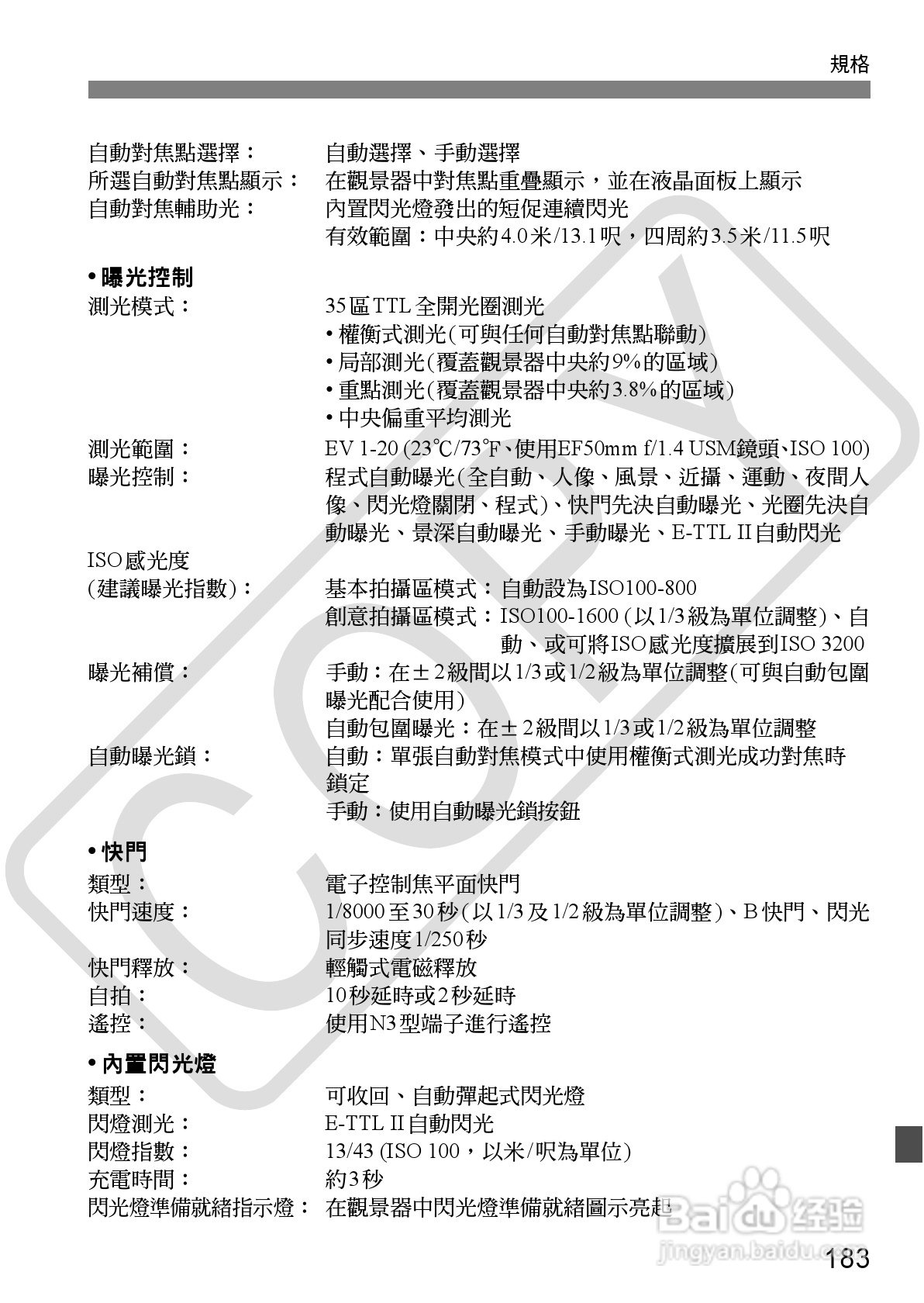
CANON EOS40D相机使用说明书:[19]
2026-03-26 15:50:10
本篇为《CANON EOS40D相机使用说明书》,主要介绍该产品的使用方法以及常见故障解决方案。
(共篇)
上一篇:
|
下一篇:
声明:
本网站引用、摘录或转载内容仅供网站访问者交流或参考,不代表本站立场,如存在版权或非法内容,请联系站长删除,联系邮箱:site.kefu@qq.com。
相关推荐
LOL里Ping如何显示出来
阅读量:131
新时代好少年主题教育新疆活动办微信号如何关注
阅读量:130
iqooneo3和iqooz1怎么选
阅读量:84
小米手环6怎么使用NFC
阅读量:95
怎么快速的预约出入境?
阅读量:41
猜你喜欢
警觉的近义词
qq好友怎么恢复
怎么在网上预约挂号
含糊的近义词
怎么发电子邮件
好友克隆怎么弄
iphone怎么样
风声鹤唳的近义词
万年青怎么吃
厉害的近义词是什么
猜你喜欢
电脑屏幕怎么锁屏
21金维他怎么吃
盘发发型
安盛天平保险怎么样
一本正经的近义词是什么
眉粉怎么用
机遇的近义词
聊城大学东昌学院怎么样
匀称的近义词
影响的近义词