小度生活
首页
美食营养
手工爱好
生活家居
返回
小度生活
首页
美食营养
游戏数码
手工爱好
生活家居
健康养生
运动户外
职场理财
情感交际
母婴教育
时尚美容
知识问答
生活知识
生活百科
搜索
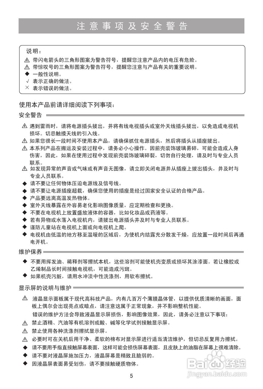
海信LED26K316J液晶彩电使用说明书:[1]
2026-05-13 12:55:45
(共篇)
下一篇:
声明:
本网站引用、摘录或转载内容仅供网站访问者交流或参考,不代表本站立场,如存在版权或非法内容,请联系站长删除,联系邮箱:site.kefu@qq.com。
相关推荐
海信LED26K316液晶彩电使用说明书:[1]
阅读量:31
海信LED26K311液晶彩电使用说明书:[1]
阅读量:123
海信LED26K100N液晶彩电使用说明书:[1]
阅读量:126
海信LED26K310液晶彩电使用说明书:[4]
阅读量:123
海信LED26H310液晶彩电使用说明书:[3]
阅读量:103
猜你喜欢
山头火命是什么意思
陈百强什么原因怎么走的
湄公鱼是什么鱼
sweater是什么意思
玉髓是什么
毒龙是什么
春雨像什么
汐是什么意思
彪是什么动物
天道酬勤是什么意思
猜你喜欢
负离子吹风机和普通的有什么区别
此起彼伏是什么意思
北极熊的皮肤是什么颜色
美国有什么特产
5月18日是什么星座
什么是k线
k是什么意思
什么血型招蚊子
天蓝色配什么颜色好看
党龄从什么时候开始算