小度生活
首页
美食营养
手工爱好
生活家居
返回
小度生活
首页
美食营养
游戏数码
手工爱好
生活家居
健康养生
运动户外
职场理财
情感交际
母婴教育
时尚美容
知识问答
生活知识
搜索
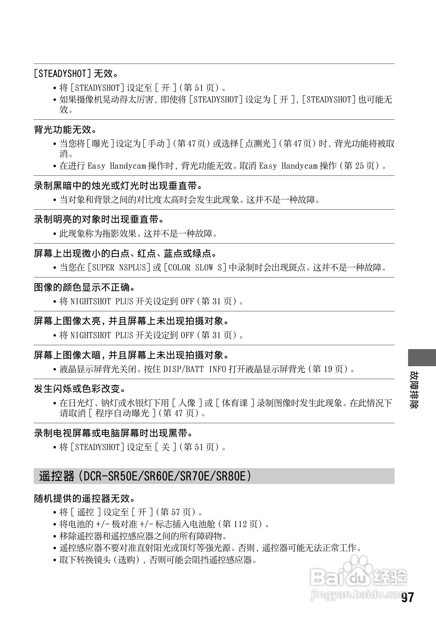
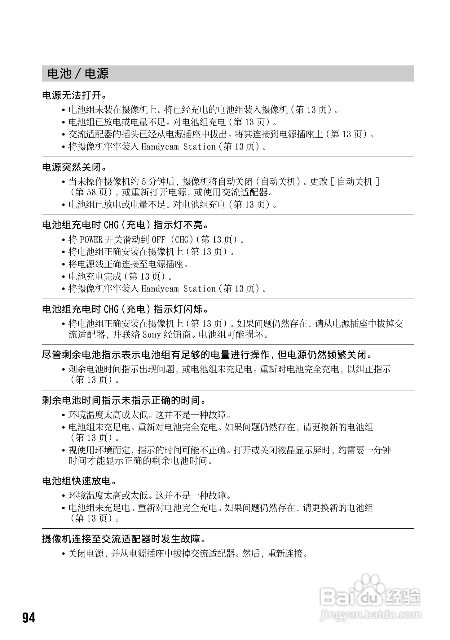
索尼DCR-SR70E数码摄像机使用说明书:[10]
2025-10-08 08:32:33
本篇为《索尼DCR-SR70E数码摄像机使用说明书》,主要介绍该产品的使用方法以及常见故障解决方案。
(共篇)
上一篇:
|
下一篇:
声明:
本网站引用、摘录或转载内容仅供网站访问者交流或参考,不代表本站立场,如存在版权或非法内容,请联系站长删除,联系邮箱:site.kefu@qq.com。
相关推荐
索尼DCR-SR70E数码摄像机使用说明书:[11]
阅读量:130
索尼DCR-SR70E数码摄像机使用说明书:[6]
阅读量:137
索尼a7r2视频拍摄如何设置
阅读量:165
索尼a6000新手教程
阅读量:119
索尼a7微单使用技巧
阅读量:85
猜你喜欢
入党志愿怎么写
想吐吐不出来怎么办
谢谢用韩语怎么说
北京天安怎么画简单
怎么在网上开店
喝酒后头疼怎么办
word怎么插入页码
怎么设计logo
桌面上的图标不见了怎么办
母乳性黄疸怎么办
猜你喜欢
柯珞克怎么样
腰肌劳损怎么办
诺氟沙星胶囊怎么样
怎么做蛋炒饭
急用钱怎么办
穿越火线怎么调烟雾头
罗汉果怎么吃
宝宝受凉呕吐怎么办
怎么织围巾
微信朋友圈访客记录怎么看