c4d教程:如何复制图层的三种方法!
1、我们打开c4d软件,进入到c4d工作界面,点击界面上方的立方体,新建一个立方体图形

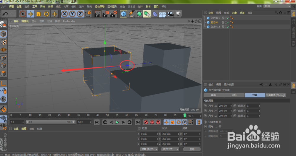
2、这时,我们的c4d右上方图层面板中将出现了立方体的图层,我们点击选中它,按下键盘的Ctrl+C,再按下Ctrl+V

3、我们可以看到图层面板中,将多出了一个立方体1图层,我们鼠标左键按住通透视图上的坐标,往任意一个轴方向进行拖动

4、如下图所示,我们的立方体就变成了两个

1、我们按住键盘上的Ctrl键,鼠标左键按住我们的立方体图层,往下拖动

2、如下图所示,我们也将快速复制出新的立方体图层,同样方法,我们在通透视图上,鼠标左键按住坐标系拖动,分离出刚复制的立方体图形

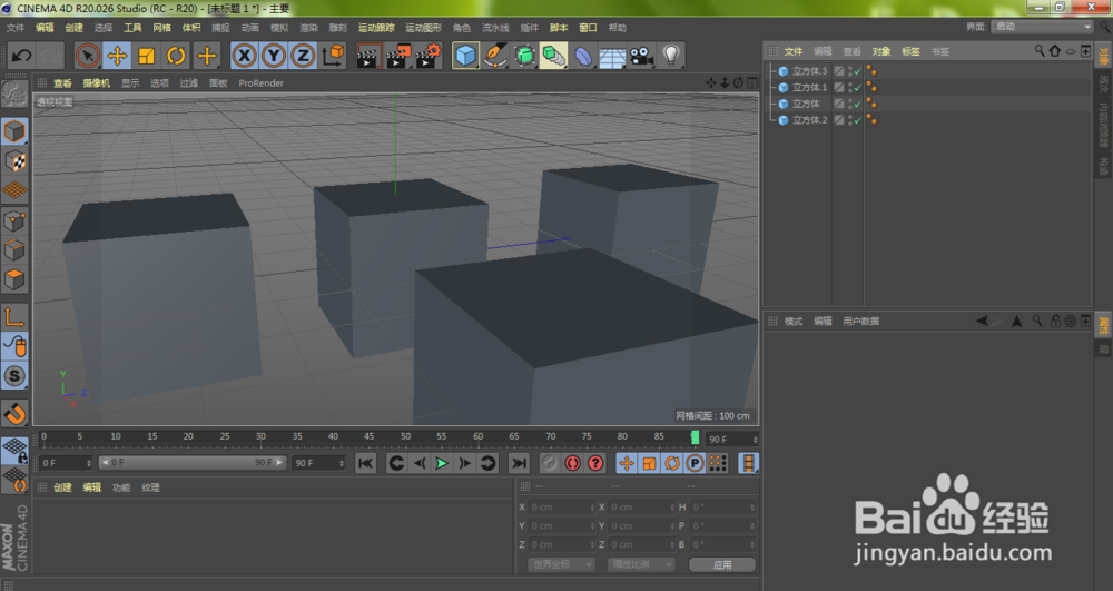
1、我们按住键盘上的Ctrl键,鼠标左键按住通透视图上的立方体,沿着任意坐标轴方法进行拖动

2、如下图所示,我们也快速地复制出一个新立方体图形了

声明:本网站引用、摘录或转载内容仅供网站访问者交流或参考,不代表本站立场,如存在版权或非法内容,请联系站长删除,联系邮箱:site.kefu@qq.com。
阅读量:28
阅读量:149
阅读量:181
阅读量:102
阅读量:179