小度生活
首页
美食营养
手工爱好
生活家居
返回
小度生活
首页
美食营养
游戏数码
手工爱好
生活家居
健康养生
运动户外
职场理财
情感交际
母婴教育
时尚美容
知识问答
生活知识
搜索
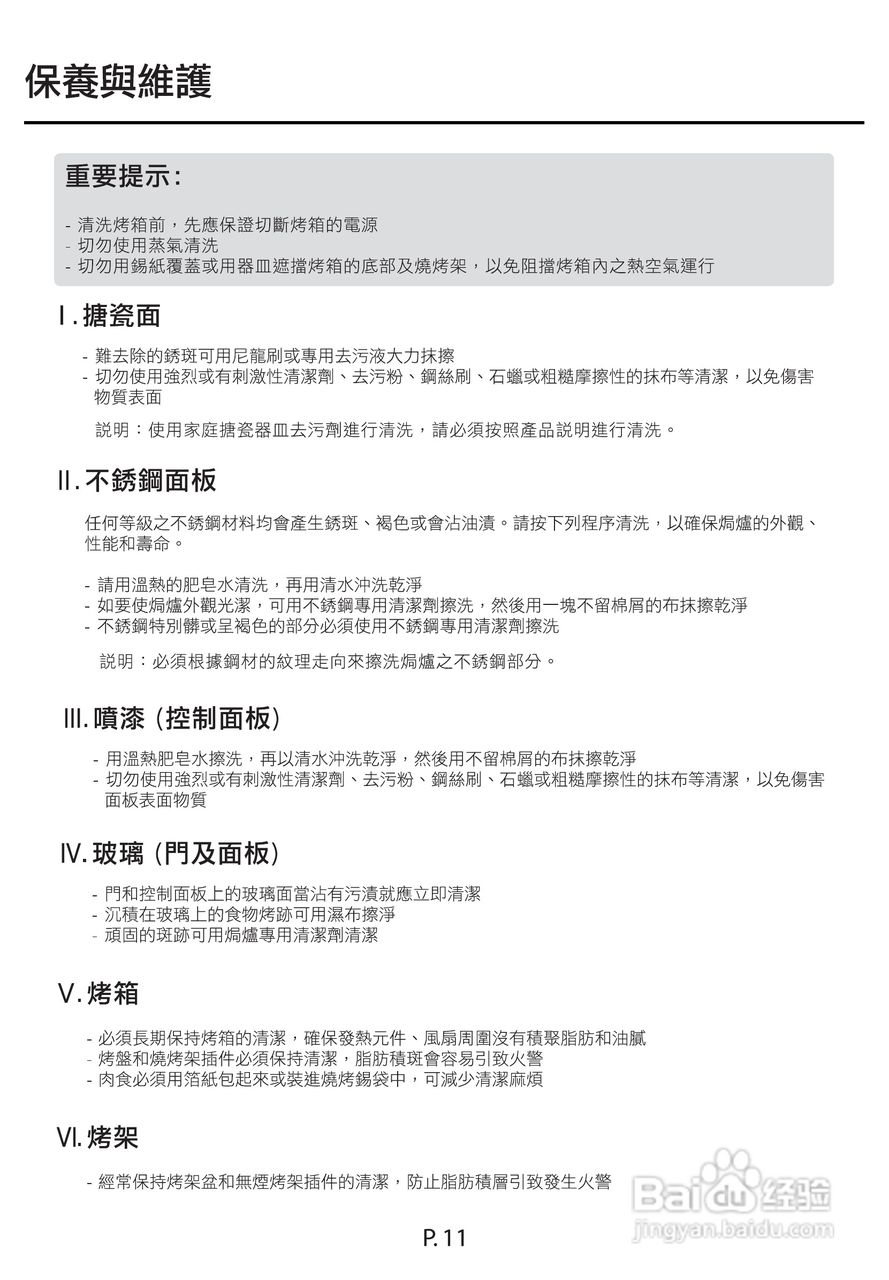
德国宝EV-55D嵌入式电烤箱使用说明书:[2]
2025-10-24 12:42:03
(共篇)
上一篇:
|
下一篇:
声明:
本网站引用、摘录或转载内容仅供网站访问者交流或参考,不代表本站立场,如存在版权或非法内容,请联系站长删除,联系邮箱:site.kefu@qq.com。
相关推荐
德国宝EV-55D嵌入式电烤箱使用说明书:[3]
阅读量:163
德国宝EV-15D嵌入式电烤箱使用说明书:[2]
阅读量:63
德国宝EV-15D嵌入式电烤箱使用说明书:[1]
阅读量:96
德国宝GV-604SA嵌入式电烤箱使用说明书:[5]
阅读量:117
奇美EV-18A0AK电烤箱使用说明书:[2]
阅读量:69
猜你喜欢
75酒精怎么配
如何写教案
福州到平潭岛怎么坐车
如何购买国债
广州北京路怎么去
如何制作手机app
心神不宁是怎么回事
怎么练人鱼线
诚信让生活更美好
wool是什么面料
猜你喜欢
打飞机是什么意思
dp是什么意思
如何打开电脑蓝牙
莱赛尔是什么面料
分类汇总后怎么复制
受宠若惊是什么意思
时光守护者声望怎么刷
如何写入团申请书
降准是什么意思
空心字体怎么打