小度生活
首页
美食营养
手工爱好
生活家居
返回
小度生活
首页
美食营养
游戏数码
手工爱好
生活家居
健康养生
运动户外
职场理财
情感交际
母婴教育
时尚美容
知识问答
生活知识
搜索
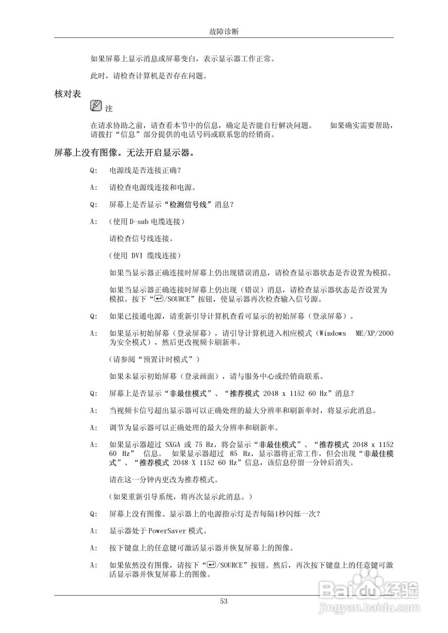
三星2343BW液晶显示器使用说明书:[6]
2025-10-26 15:35:14
(共篇)
上一篇:
|
下一篇:
声明:
本网站引用、摘录或转载内容仅供网站访问者交流或参考,不代表本站立场,如存在版权或非法内容,请联系站长删除,联系邮箱:site.kefu@qq.com。
相关推荐
三星2343BWX液晶显示器使用说明书:[6]
阅读量:91
三星2343BW液晶显示器使用说明书:[7]
阅读量:48
三星s8 打开usb调试教程
阅读量:194
三星2343BW液晶显示器使用说明书:[2]
阅读量:74
三星2343BW液晶显示器使用说明书:[1]
阅读量:71
猜你喜欢
什么马两条腿
天涯海角的意思
草菅人命的意思
神采飞扬的意思
只争朝夕不负韶华什么意思
什么是微信营销
抽风什么意思
富士康是干什么的
罗汉果的功效与作用及食用方法
养尊处优什么意思
猜你喜欢
生长素的生理作用
月经期间同房有什么危害
七律长征全诗的意思
荼蘼什么意思
经期喝什么茶好
fof基金是什么意思
什么歌曲最好听
送朋友什么生日礼物好
404是什么意思
荷叶粉的功效与作用