小度生活
首页
美食营养
手工爱好
生活家居
返回
小度生活
首页
美食营养
游戏数码
手工爱好
生活家居
健康养生
运动户外
职场理财
情感交际
母婴教育
时尚美容
知识问答
生活知识
搜索
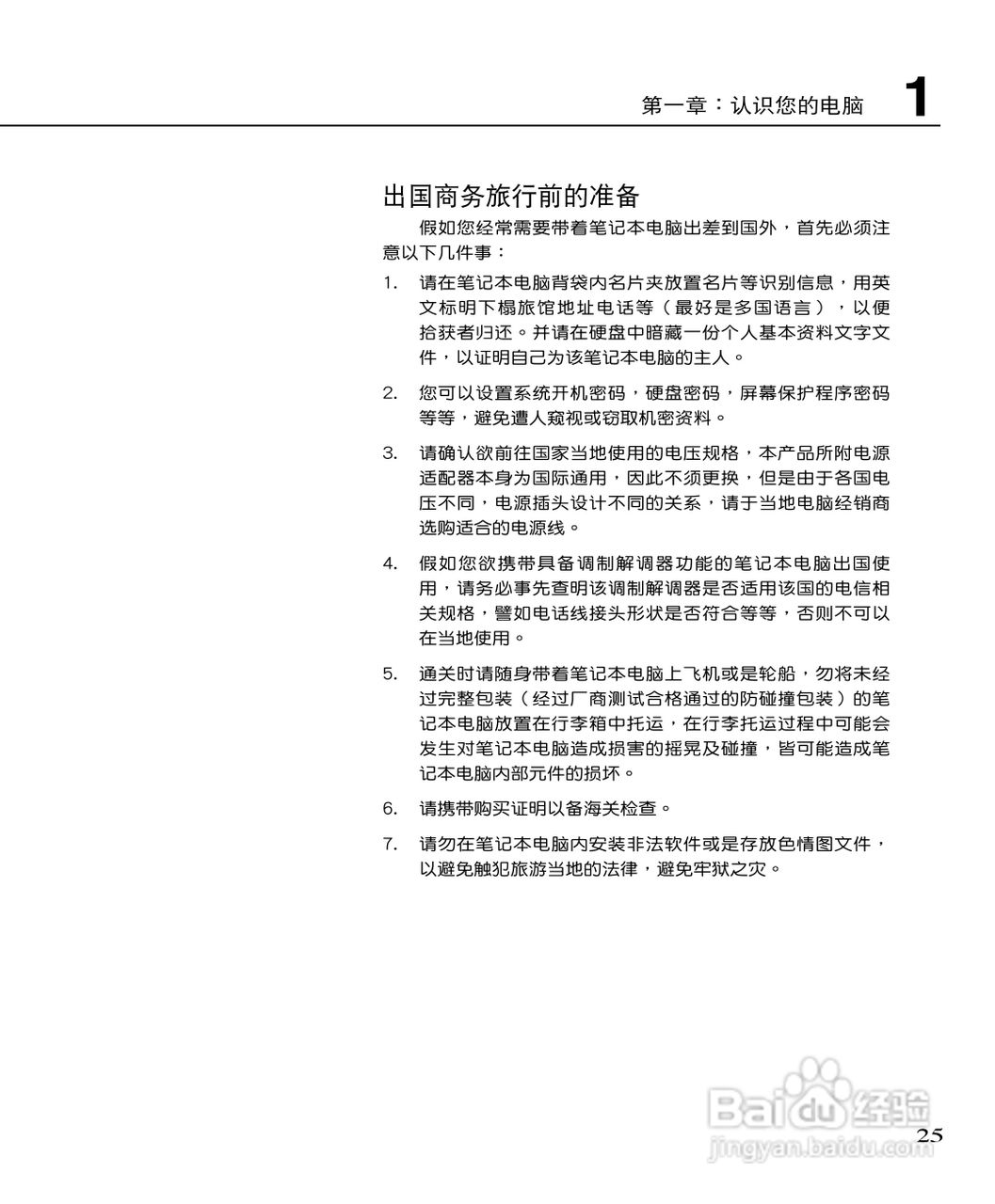
华硕F9G55F-SL笔记本电脑使用说明书:[3]
2026-02-06 01:43:48
本篇为《华硕F9G55F-SL笔记本电脑使用说明书》,主要介绍该产品的使用方法以及常见故障解决方案。
(共篇)
上一篇:
|
下一篇:
声明:
本网站引用、摘录或转载内容仅供网站访问者交流或参考,不代表本站立场,如存在版权或非法内容,请联系站长删除,联系邮箱:site.kefu@qq.com。
相关推荐
华硕F9G55F-SL笔记本电脑使用说明书:[9]
阅读量:96
华硕V6818Va-SL笔记本电脑使用说明书:[3]
阅读量:188
华硕V6818Va-SL笔记本电脑使用说明书:[2]
阅读量:184
华硕W7K22J-SL笔记本电脑使用说明书:[3]
阅读量:156
华硕V6818Va-SL笔记本电脑使用说明书:[8]
阅读量:174
猜你喜欢
途乐怎么样
水肿型肥胖怎么减肥
对联怎么分左右
教学评价设计怎么写
正新鸡排怎么样
康王去屑效果怎么样
月经疼痛怎么缓解
五角星怎么打
微信传视频过大怎么办
fps怎么提高
猜你喜欢
宝宝喝奶粉上火怎么办
怎么自拍好看
作业太多怎么办
慢性盆腔炎怎么治疗
胸部胀痛怎么回事
怎么让咬肌变小
手机备份怎么恢复
airplay怎么用
脱皮怎么办
坐骨神经痛怎么治疗