小度生活
首页
美食营养
手工爱好
生活家居
返回
小度生活
首页
美食营养
游戏数码
手工爱好
生活家居
健康养生
运动户外
职场理财
情感交际
母婴教育
时尚美容
知识问答
生活知识
搜索
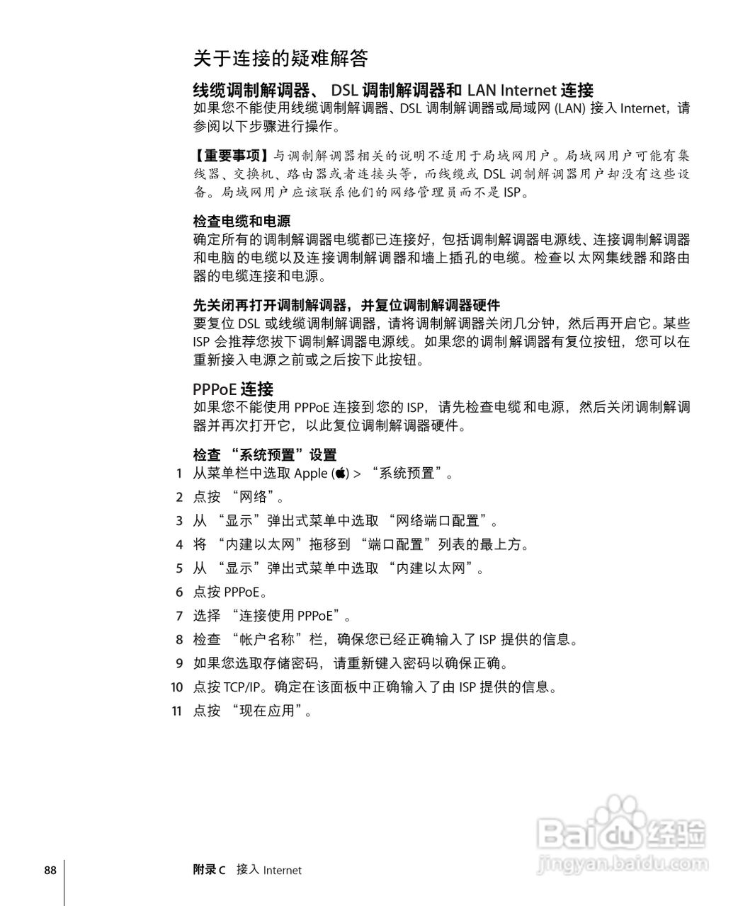
苹果Powerbook G4 15英寸笔记本使用说明书:[9]
2026-02-06 20:47:48
本篇为《苹果Powerbook G4 15英寸笔记本使用说明书》,主要介绍该产品的使用方法以及常见故障解决方案。
(共篇)
上一篇:
声明:
本网站引用、摘录或转载内容仅供网站访问者交流或参考,不代表本站立场,如存在版权或非法内容,请联系站长删除,联系邮箱:site.kefu@qq.com。
相关推荐
苹果Powerbook G4 15英寸笔记本使用说明书:[8]
阅读量:48
苹果Powerbook G4 12英寸笔记本使用说明书:[9]
阅读量:99
苹果Powerbook G4 12英寸笔记本使用说明书:[10]
阅读量:106
苹果Powerbook G4 12英寸笔记本使用说明书:[4]
阅读量:123
使用说明书封面怎么做
阅读量:191
猜你喜欢
桀骜不驯是什么意思
三角阀的作用
电磁阀的作用
形态各异的意思
谄媚是什么意思
purple是什么意思
十二星座最怕什么
面面相觑的意思
统招是什么意思
barber什么意思
猜你喜欢
逊色是什么意思
注册资本是什么意思
什么叫斜率
什么牌子的眼霜好用
名花有主什么意思
lp是什么意思
疑惑不解的意思
拔草是什么意思
柴胡的作用与功效
巨蟹男和什么座最配