小度生活
首页
美食营养
手工爱好
生活家居
返回
小度生活
首页
美食营养
游戏数码
手工爱好
生活家居
健康养生
运动户外
职场理财
情感交际
母婴教育
时尚美容
知识问答
生活知识
生活百科
搜索
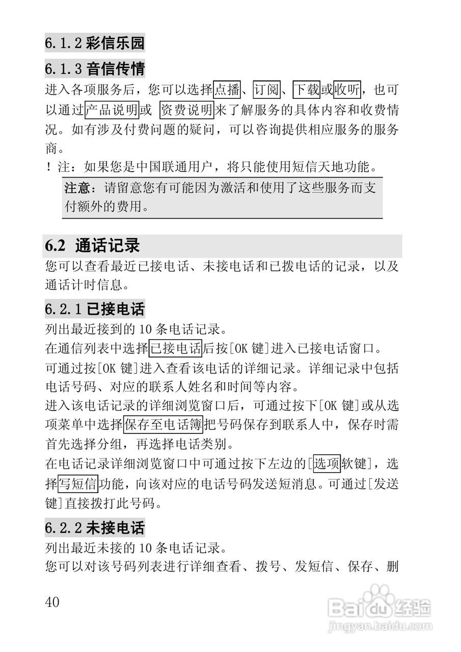
联想手机V658型使用说明书:[4]
2026-05-03 08:41:52
(共篇)
上一篇:
声明:
本网站引用、摘录或转载内容仅供网站访问者交流或参考,不代表本站立场,如存在版权或非法内容,请联系站长删除,联系邮箱:site.kefu@qq.com。
相关推荐
联想手机V658型使用说明书:[3]
阅读量:20
联想手机I950型使用说明书:[4]
阅读量:116
联想手机P890型使用说明书:[4]
阅读量:191
联想手机P608型使用说明书:[4]
阅读量:154
联想手机P718型使用说明书:[4]
阅读量:125
猜你喜欢
古老的反义词是什么
元宵节是什么时候
什么是假药
且行且珍惜什么意思
三个代表是什么
鲜艳的反义词是什么
byte是什么意思
头发白是什么原因
虔诚是什么意思
1433223什么意思
猜你喜欢
br是什么软件
ecr是什么意思
什么手机性价比高
null是什么意思
股票r是什么意思
漫不经心是什么意思
杭州有什么好玩的地方
什么是中心对称图形
nervous是什么意思
七夕节送什么