小度生活
首页
美食营养
手工爱好
生活家居
返回
小度生活
首页
美食营养
游戏数码
手工爱好
生活家居
健康养生
运动户外
职场理财
情感交际
母婴教育
时尚美容
知识问答
生活知识
生活百科
搜索
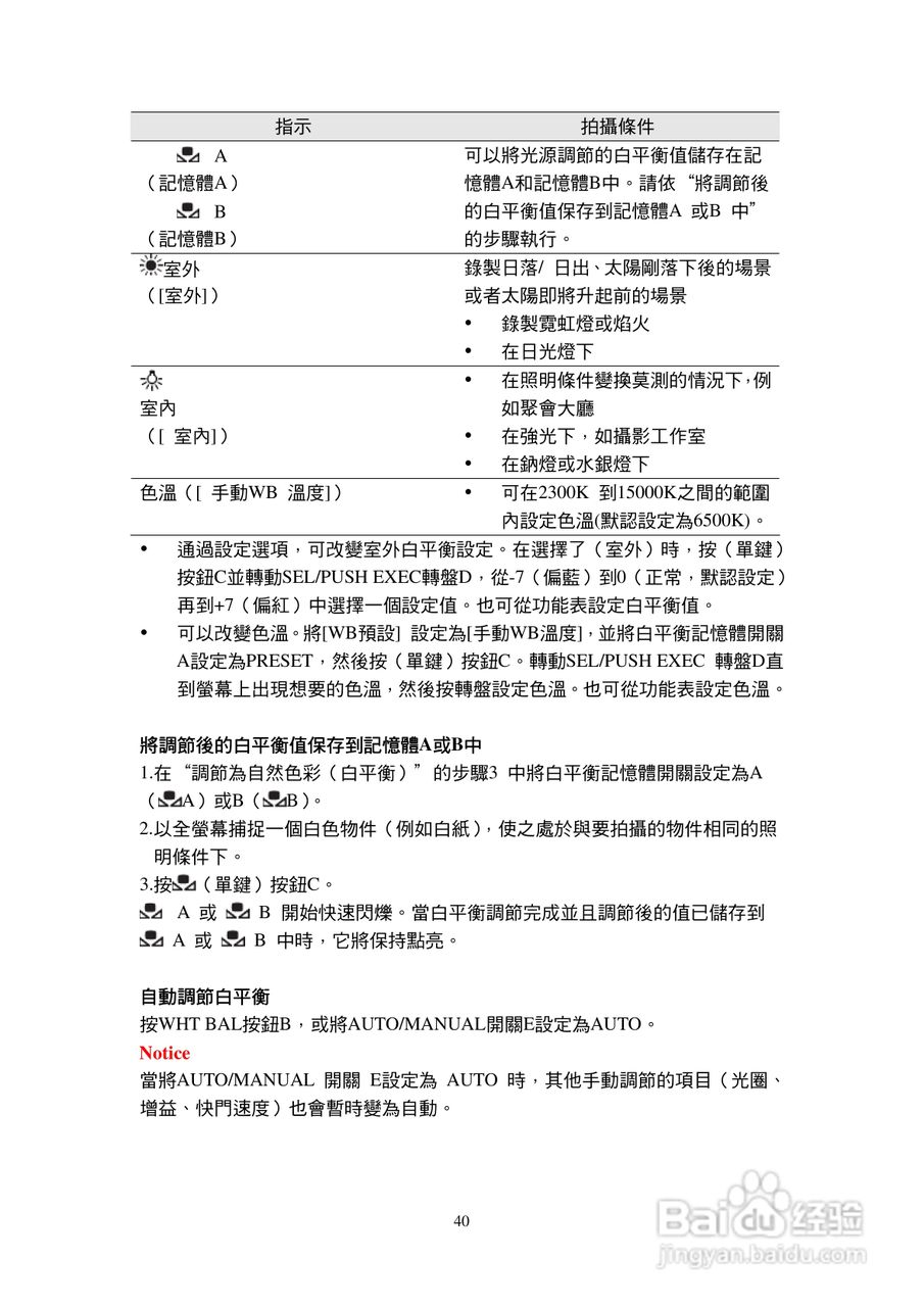
HVR─Z7N摄录机操作说明书:[5]
2026-03-28 19:20:59
本篇为《HVR─Z7N摄录机操作说明书》,主要介绍该产品的使用方法以及常见故障解决方案。
(共篇)
上一篇:
|
下一篇:
声明:
本网站引用、摘录或转载内容仅供网站访问者交流或参考,不代表本站立场,如存在版权或非法内容,请联系站长删除,联系邮箱:site.kefu@qq.com。
相关推荐
HVR─Z7N 摄录机操作说明书:[5]
阅读量:177
HVR─Z7N 摄录机操作说明书:[6]
阅读量:137
HVR─Z7N 摄录机操作说明书:[3]
阅读量:33
HVR─Z7N 摄录机操作说明书:[2]
阅读量:128
HVR─Z7N 摄录机操作说明书:[4]
阅读量:129
猜你喜欢
无所畏惧的意思
智能手表有什么功能
防毒面具是根据什么动物发明的
神阙穴的作用
盛气凌人的意思
st段改变是什么意思
湛蓝的天空宛如什么
馨的意思
什么带给我快乐作文
窦性心动过缓是什么意思
猜你喜欢
用什么可以生发
世俗是什么意思
精益求精的意思
sg是什么意思
bingo是什么意思中文
pms是什么意思
一本正经的意思
潜水是什么意思
中老年喝什么奶粉好
may是什么意思