小度生活
首页
美食营养
手工爱好
生活家居
返回
小度生活
首页
美食营养
游戏数码
手工爱好
生活家居
健康养生
运动户外
职场理财
情感交际
母婴教育
时尚美容
知识问答
生活知识
生活百科
搜索
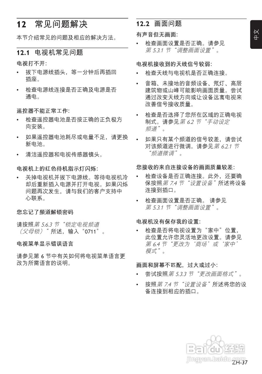
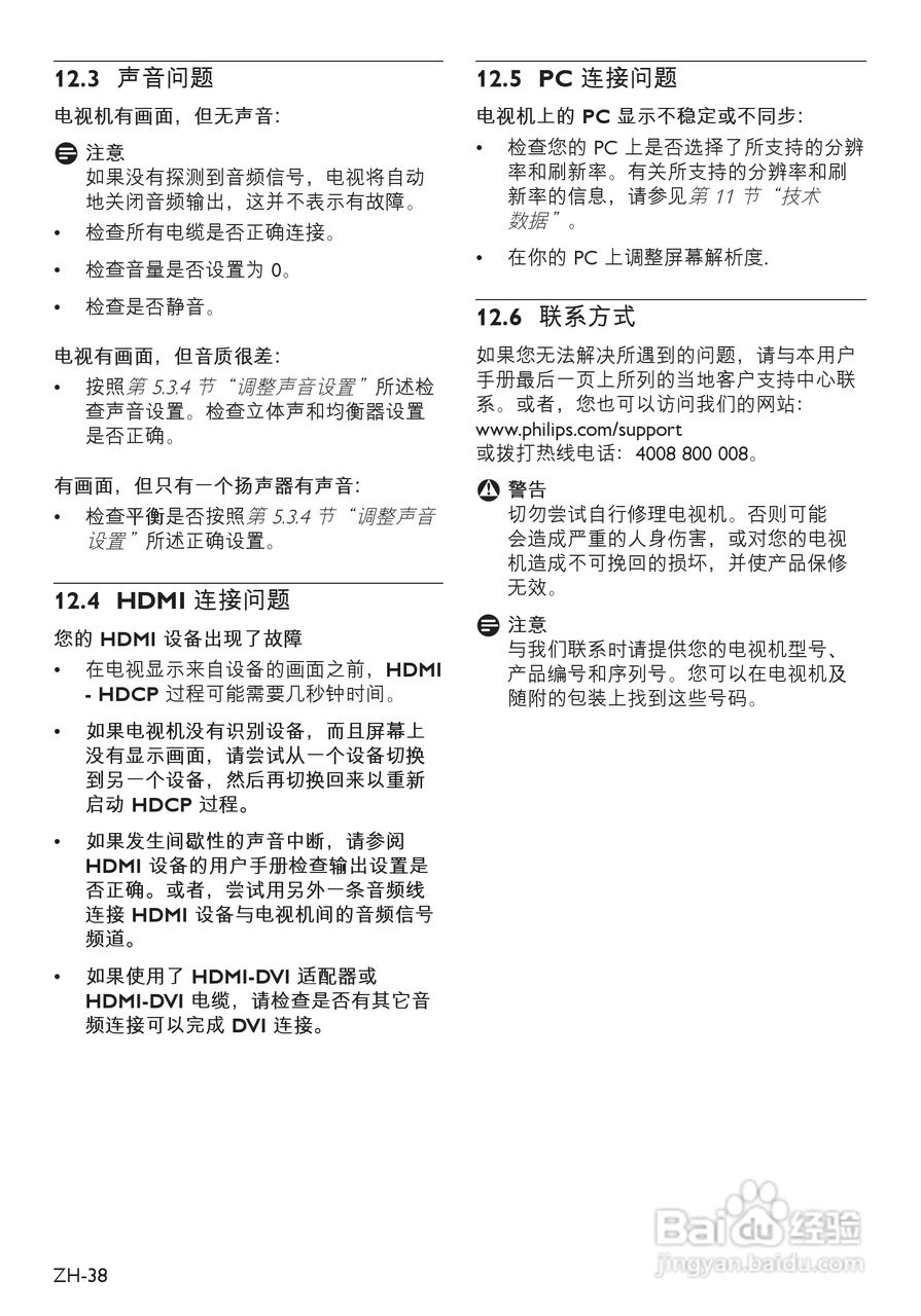
飞利浦42PFL5403液晶彩电使用说明书:[4]
2026-03-27 16:53:27
(共篇)
上一篇:
声明:
本网站引用、摘录或转载内容仅供网站访问者交流或参考,不代表本站立场,如存在版权或非法内容,请联系站长删除,联系邮箱:site.kefu@qq.com。
相关推荐
飞利浦42PFL5403液晶彩电使用说明书:[2]
阅读量:145
飞利浦42PFL7603液晶彩电使用说明书:[4]
阅读量:168
飞利浦52PFL5403液晶彩电使用说明书:[2]
阅读量:110
飞利浦42PFL8605/98液晶彩电使用说明书:[4]
阅读量:142
飞利浦52PFL5403液晶彩电使用说明书:[3]
阅读量:126
猜你喜欢
hb是什么意思
柜子发霉怎么办
生活英语
垂钓翁声望怎么开启
歇斯底里是什么意思
脸上长黄褐斑怎么调理
match是什么意思
如何爱护牙齿
热水瓶水垢怎么去除
固定资产残值怎么算
猜你喜欢
老罗英语培训怎么样
如何去除体内寒气
生活美好的句子
如何减腿
榆树生活网
生活帮
生活助理
中国制造网怎么样
生活有点甜
魔域怀旧版怎么赚钱