小度生活
首页
美食营养
手工爱好
生活家居
返回
小度生活
首页
美食营养
游戏数码
手工爱好
生活家居
健康养生
运动户外
职场理财
情感交际
母婴教育
时尚美容
知识问答
搜索
东芝Portege R830笔记本电脑使用說明書:[5]
2025-11-25 09:19:02
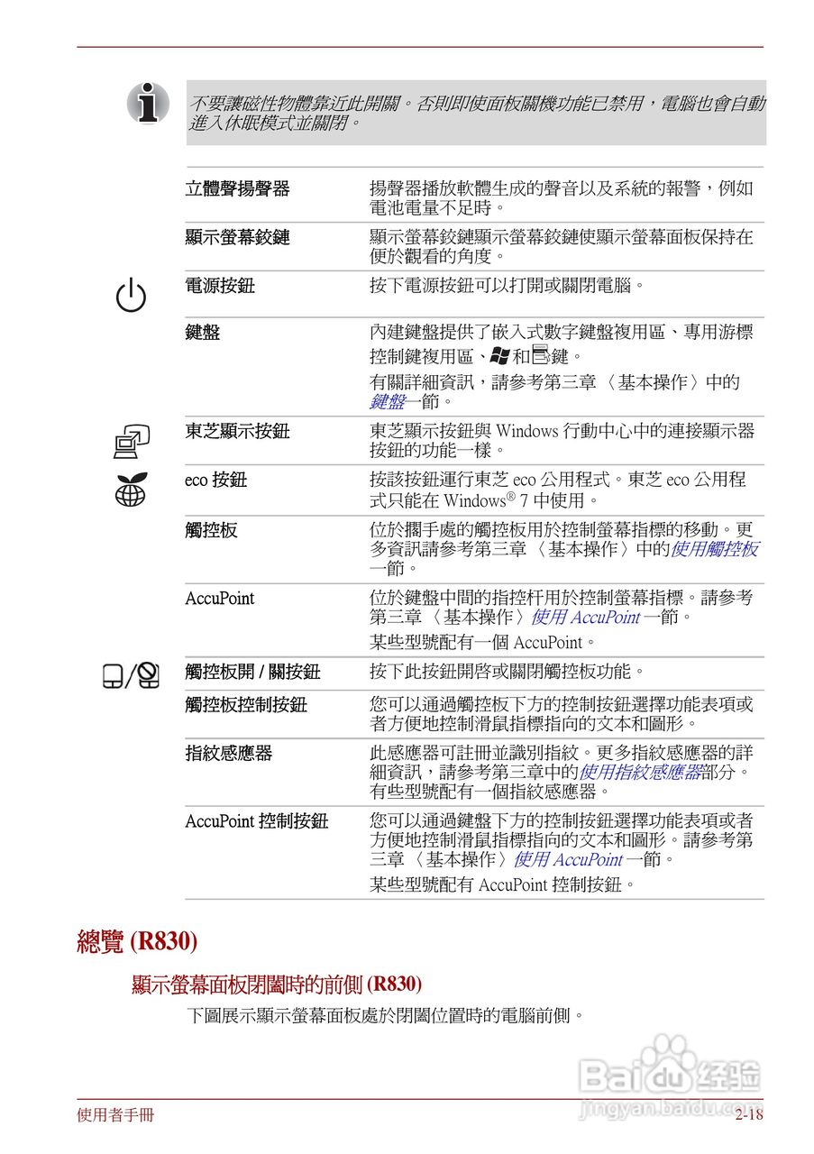
本篇为《东芝Portege R830笔记本电脑使用說明書》,主要介绍该产品的使用方法以及常见故障解决方案。
(共篇)
上一篇:
|
下一篇:
声明:
本网站引用、摘录或转载内容仅供网站访问者交流或参考,不代表本站立场,如存在版权或非法内容,请联系站长删除,联系邮箱:site.kefu@qq.com。
相关推荐
东芝Portege R830笔记本电脑使用說明書:[15]
阅读量:138
东芝Portege R830笔记本电脑使用說明書:[13]
阅读量:87
笔记本电脑如何连接wifi
阅读量:30
笔记本电脑摄像头如何打开
阅读量:131
笔记本电脑触摸板如何关闭
阅读量:106
猜你喜欢
成人用品大全
迪斯科舞曲大全
房贷怎么还最划算
火箭简笔画图片大全
琼瑶个人资料简介
商标大全
淘宝店铺简介怎么写
伤感歌曲大全
北汽绅宝怎么样
大切诺基怎么样
猜你喜欢
微鲸电视怎么样
自考会计证怎么考
有脚气怎么治
日本邪恶少女漫画大全
一千部禁片免费观看大全
真实身份证号码大全
好句摘抄大全初中
小丑图片大全
蒸馏水怎么做
日记50字大全