小度生活
首页
美食营养
手工爱好
生活家居
返回
小度生活
首页
美食营养
游戏数码
手工爱好
生活家居
健康养生
运动户外
职场理财
情感交际
母婴教育
时尚美容
知识问答
生活知识
生活百科
搜索
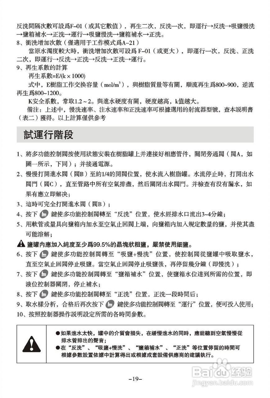
润新TM.F82A-LED多功能控制阀使用说明书:[2]
2026-03-29 01:40:26
本篇为《润新TM.F82A-LED多功能控制阀使用说明书》,主要介绍该产品的使用方法以及常见故障解决方案。
(共篇)
上一篇:
声明:
本网站引用、摘录或转载内容仅供网站访问者交流或参考,不代表本站立场,如存在版权或非法内容,请联系站长删除,联系邮箱:site.kefu@qq.com。
相关推荐
润新TM.F82A-LED多功能控制阀使用说明书:[1]
阅读量:67
润新TM.F74A2多功能控制阀使用说明书:[2]
阅读量:74
润新TM.F75A2多功能控制阀使用说明书:[1]
阅读量:58
润新TM.F83A3多功能控制阀使用说明书:[1]
阅读量:48
使用说明书wf2651使用指南
阅读量:126
猜你喜欢
腊肉怎么吃
妊娠纹怎么办
长安大学怎么样
卷发器怎么用
内风湿关节炎怎么治
牙齿过敏怎么治疗
甲字五笔怎么打
怎么判断自己的肤质
怎么狠心伤害我
ears怎么读
猜你喜欢
黑眼圈是怎么回事
康宝莱奶昔减肥怎么样
小孩口腔溃疡怎么办
北京科技大学怎么样
头发少怎么扎好看
眼睛发黄是怎么回事
月经时间长是怎么回事
苹果怎么设置id
高速免费时间怎么算
平方根怎么算