小度生活
首页
美食营养
手工爱好
生活家居
返回
小度生活
首页
美食营养
游戏数码
手工爱好
生活家居
健康养生
运动户外
职场理财
情感交际
母婴教育
时尚美容
知识问答
生活知识
生活百科
搜索
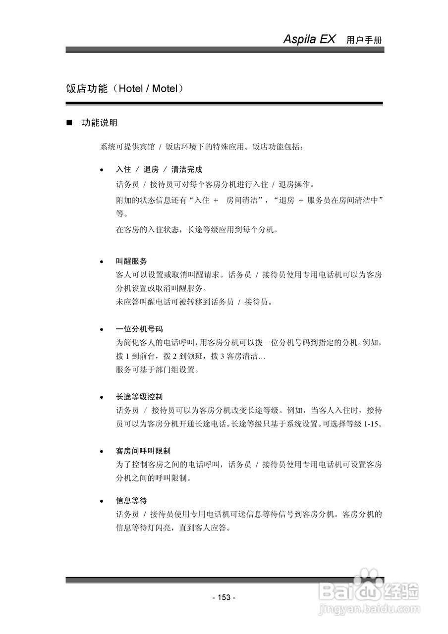
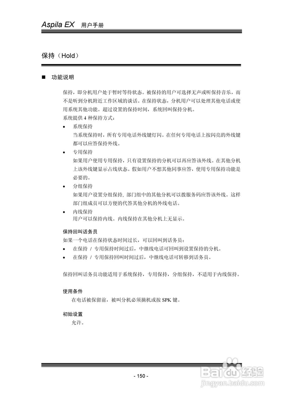
NEC交换机说明书:[16]
2026-03-31 08:13:29
本篇为《NEC交换机说明书》,主要介绍该产品的使用方法以及常见故障解决方案。
(共篇)
上一篇:
|
下一篇:
声明:
本网站引用、摘录或转载内容仅供网站访问者交流或参考,不代表本站立场,如存在版权或非法内容,请联系站长删除,联系邮箱:site.kefu@qq.com。
相关推荐
NEC交换机说明书:[17]
阅读量:137
NEC交换机说明书:[18]
阅读量:149
交换机怎么使用
阅读量:27
交换机怎么设置局域网
阅读量:183
交换机配置命令
阅读量:133
猜你喜欢
幻境迷宫怎么走
怎么把图片上的字去掉
岔气怎么办
口腔上火怎么办
资产负债率怎么算
西的笔顺怎么写
怎么和女孩子聊天
多芬洗发水怎么样
光圈怎么调
离婚一方不同意怎么办
猜你喜欢
红茶怎么泡
我感动天感动地怎么感动不了你
供血不足怎么调理
怎么开淘宝店铺
qq怎么加好友
牛排怎么吃
康普顿机油怎么样
雍正怎么死的
韭菜盒子的面怎么和
怎么喝酒不醉