小度生活
首页
美食营养
手工爱好
生活家居
返回
小度生活
首页
美食营养
游戏数码
手工爱好
生活家居
健康养生
运动户外
职场理财
情感交际
母婴教育
时尚美容
知识问答
生活知识
搜索
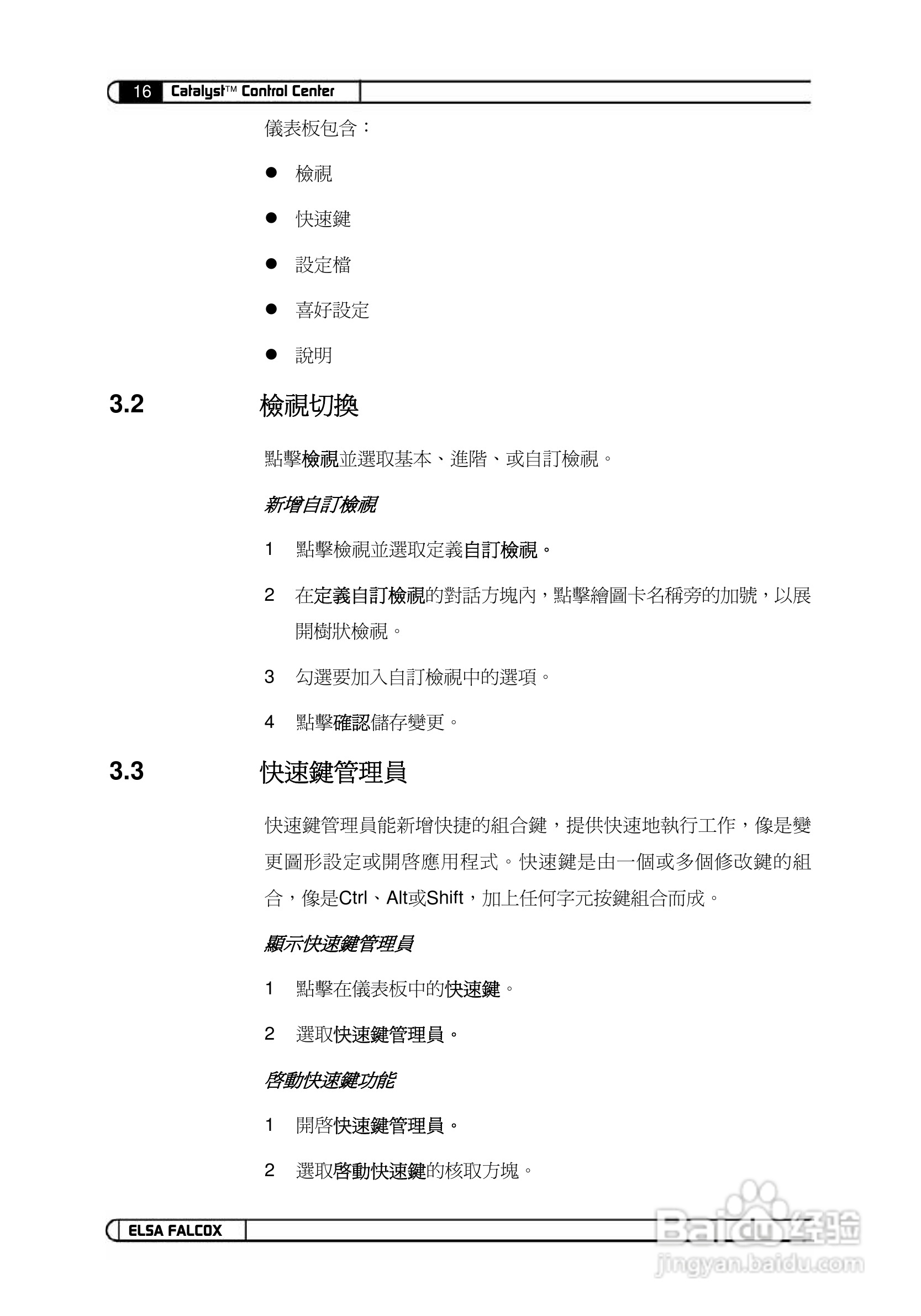
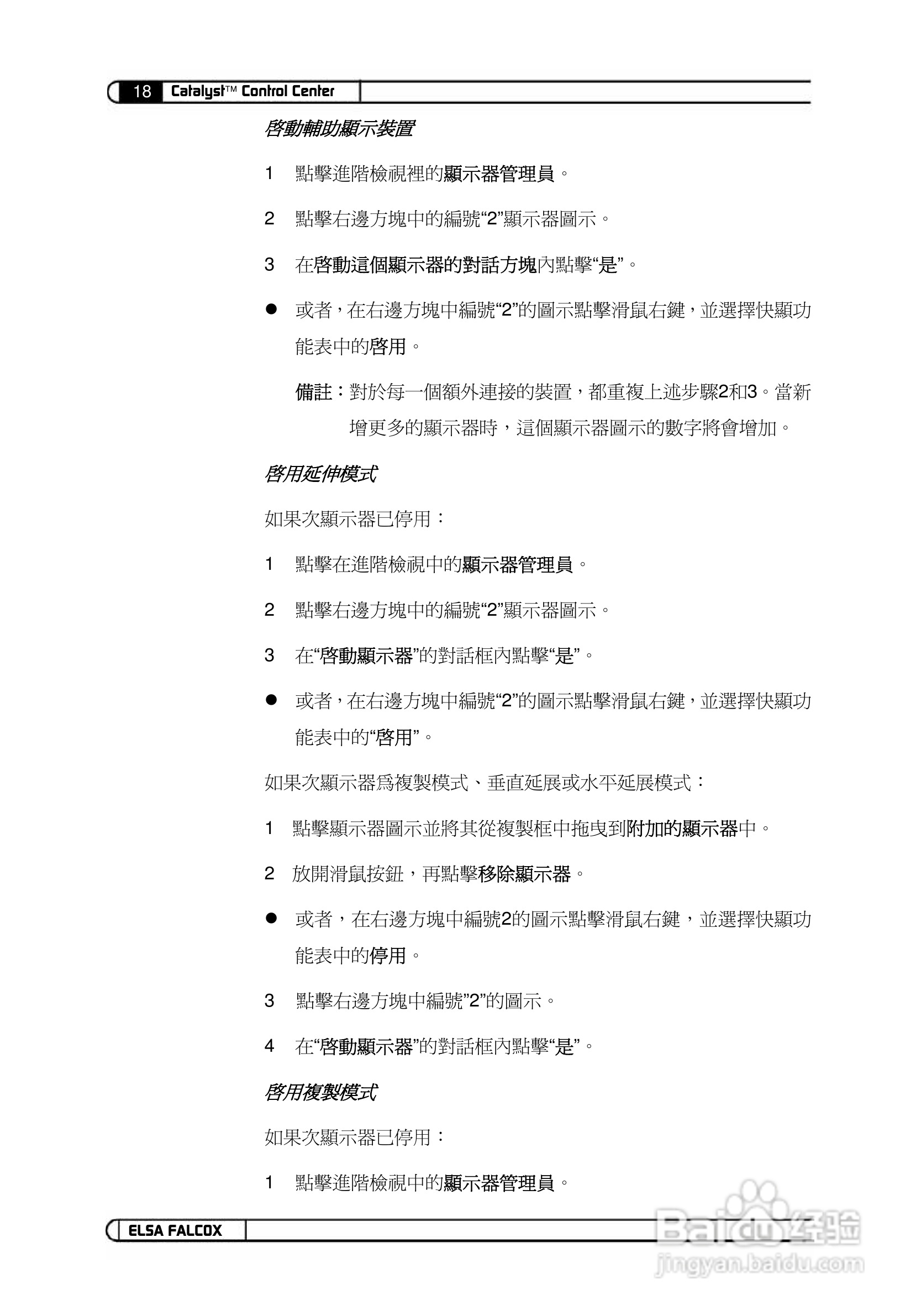
艾尔莎幻雷者 925L 128T TV型显卡说明书:[6]
2026-01-13 09:13:40
本篇为《艾尔莎幻雷者 925L 128T TV型显卡说明书》,主要介绍该产品的使用方法以及常见故障解决方案。
(共篇)
上一篇:
|
下一篇:
声明:
本网站引用、摘录或转载内容仅供网站访问者交流或参考,不代表本站立场,如存在版权或非法内容,请联系站长删除,联系邮箱:site.kefu@qq.com。
相关推荐
艾尔莎幻雷者 925L 128T TV型显卡说明书:[11]
阅读量:34
艾尔莎幻雷者 955 128T DTV型显卡说明书:[6]
阅读量:90
艾尔莎幻雷者 X55S 128T DTV型显卡说明书:[6]
阅读量:138
艾尔莎幻雷者 955 128T DTV型显卡说明书:[10]
阅读量:35
艾尔莎幻雷者 X55S 128T DTV型显卡说明书:[4]
阅读量:125
猜你喜欢
蓝牙音箱怎么连接电脑
黄褐斑怎么治
双眼皮贴怎么贴
老年斑怎么消除
幸福狐狸内衣怎么样
饼状图怎么做
法令纹怎么去
春风摩托车怎么样
ie浏览器怎么卸载
韩国维娜化妆品怎么样
猜你喜欢
农村合作医疗怎么缴费
康嘉奇奶昔怎么样
热血江湖怎么拜师
东北电力大学怎么样
香榧怎么吃
祎五笔怎么打
cad怎么画圆弧
电脑开机密码怎么修改
科幻小说怎么写
怎么升级显卡驱动