小度生活
首页
美食营养
手工爱好
生活家居
返回
小度生活
首页
美食营养
游戏数码
手工爱好
生活家居
健康养生
运动户外
职场理财
情感交际
母婴教育
时尚美容
知识问答
生活知识
生活百科
搜索
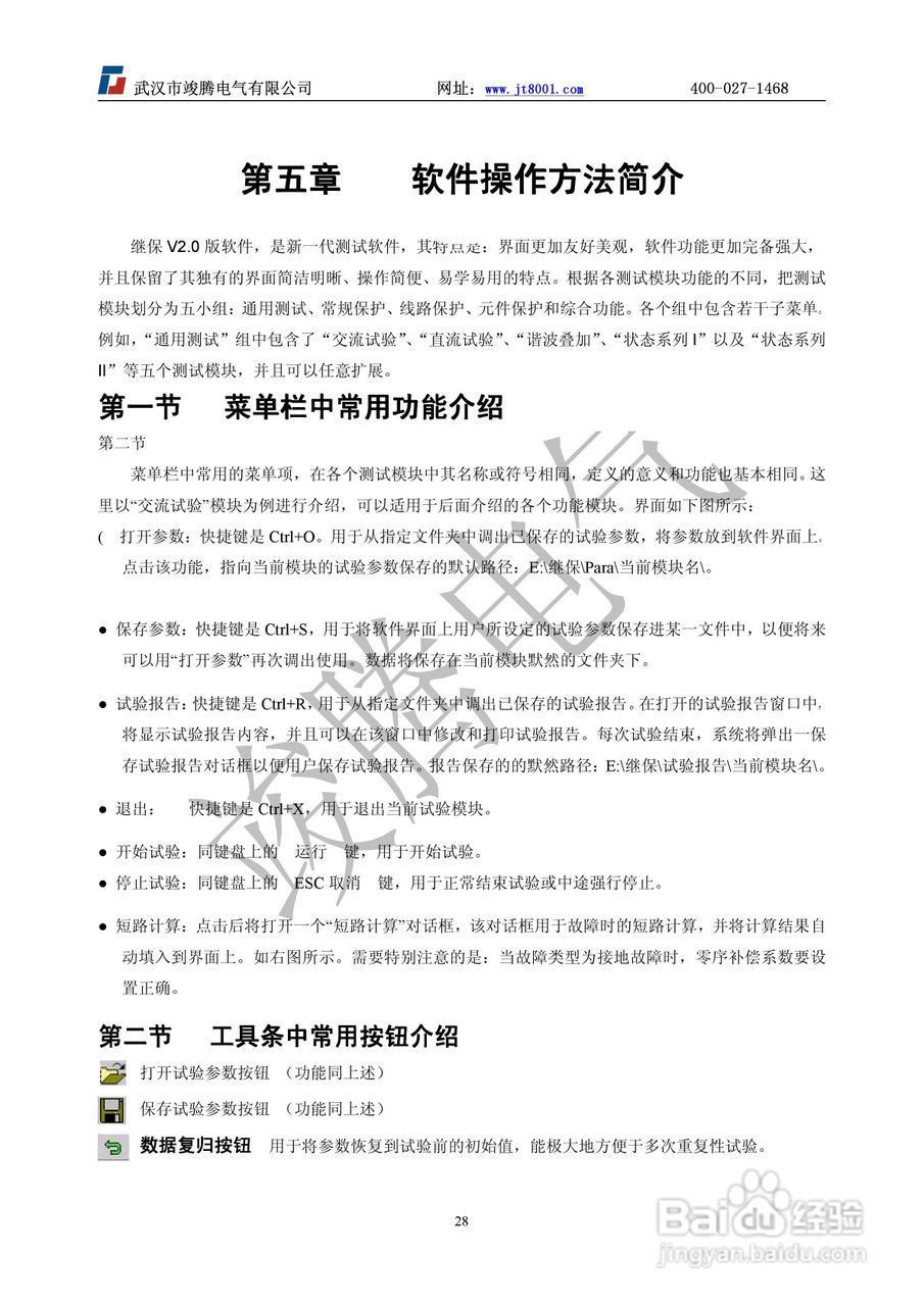
竣腾JT-702型微机继电保护测试仪使用说明书:[3]
2026-05-16 08:45:00
本篇为《竣腾JT-702型微机继电保护测试仪使用说明书》,主要介绍该产品的使用方法以及常见故障解决方案。
(共篇)
上一篇:
|
下一篇:
声明:
本网站引用、摘录或转载内容仅供网站访问者交流或参考,不代表本站立场,如存在版权或非法内容,请联系站长删除,联系邮箱:site.kefu@qq.com。
相关推荐
竣腾JT-702型微机继电保护测试仪使用说明书:[2]
阅读量:171
竣腾JT-702型微机继电保护测试仪使用说明书:[6]
阅读量:76
竣腾JT-702型微机继电保护测试仪使用说明书:[5]
阅读量:98
竣腾1200(六相)微机继电保护测试仪说明书:[10]
阅读量:74
微机继电保护测试仪软件操作方法
阅读量:166
猜你喜欢
猪肚鸡的做法大全
臧天朔为什么入狱
韩信怎么死的
五角星怎么画
菜心怎么做好吃
bootmgr is missing怎么解决
狗吃巧克力为什么会死
ins怎么注册
怎么追男生
为什么婚姻不顺
猜你喜欢
汤圆怎么做
为什么会发生地震
朱瞻基为什么英年早逝
颌怎么读
鉴怎么读
朝阳轮胎质量怎么样
迷你世界飞机怎么做
咸鸭蛋怎么腌制才出油好吃
动态壁纸怎么设置
膝盖疼怎么办