小度生活
首页
美食营养
手工爱好
生活家居
返回
小度生活
首页
美食营养
游戏数码
手工爱好
生活家居
健康养生
运动户外
职场理财
情感交际
母婴教育
时尚美容
知识问答
搜索
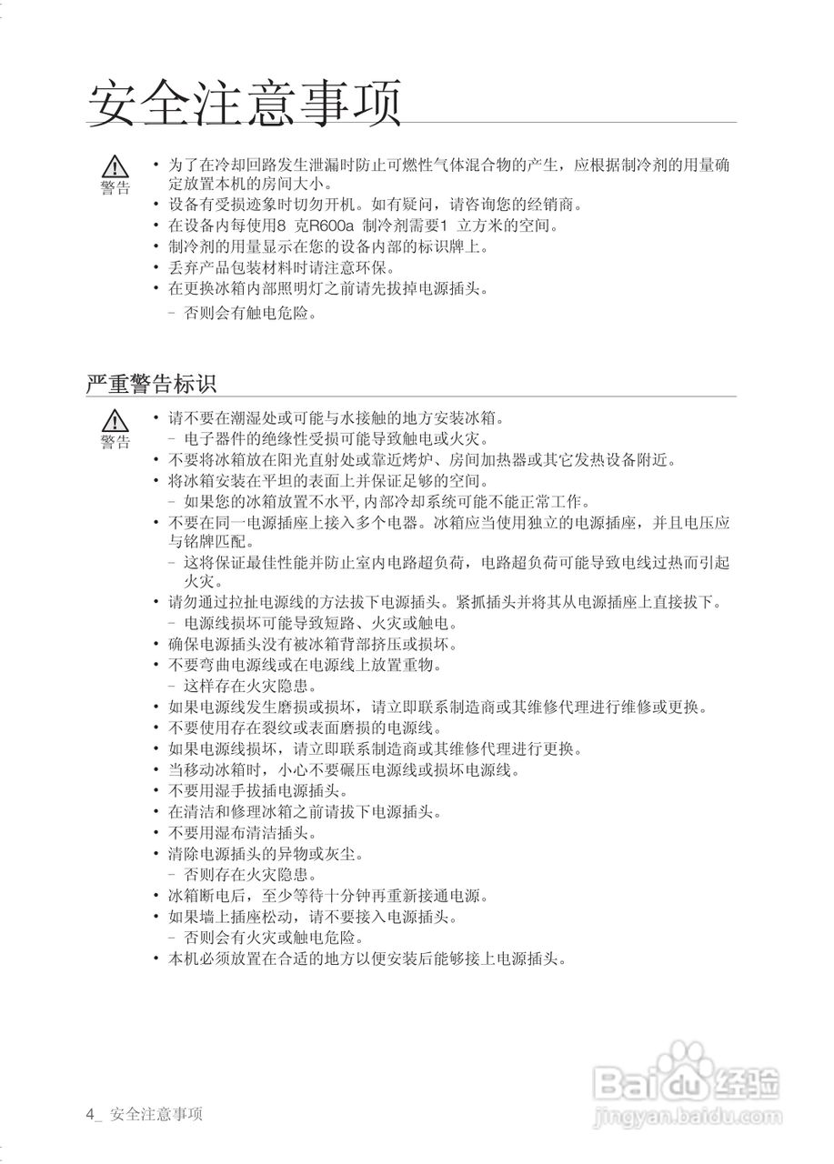
三星RSG5BLFH电冰箱使用说明书:[1]
2025-11-20 07:26:26
(共篇)
下一篇:
声明:
本网站引用、摘录或转载内容仅供网站访问者交流或参考,不代表本站立场,如存在版权或非法内容,请联系站长删除,联系邮箱:site.kefu@qq.com。
相关推荐
淘宝如何设置默认收货地址
阅读量:148
怎么查找淘宝天猫上每一个商品的优惠券
阅读量:189
如何更改图片的大小?
阅读量:64
西兰花西葫芦炒虾仁
阅读量:90
苏宁易购小苏的农庄怎么逛10s精选会场赚金币
阅读量:182
猜你喜欢
文明旅游公约
360压缩怎么样
如何安装行车记录仪
空间说说怎么置顶
广东警官学院怎么样
怎么看路由器密码
怎么制作mv
如何删除word空白页
退休工龄如何计算
华为荣耀路由器
猜你喜欢
专长怎么填
如何学好物理
途途旅游网
如何做亲子鉴定
img文件怎么打开
6个月宝宝发烧怎么办
电脑怎么加开机密码
如何追女生
如何关闭win10自动更新
如何祛痘印