小度生活
首页
美食营养
手工爱好
生活家居
返回
小度生活
首页
美食营养
游戏数码
手工爱好
生活家居
健康养生
运动户外
职场理财
情感交际
母婴教育
时尚美容
知识问答
生活知识
生活百科
搜索
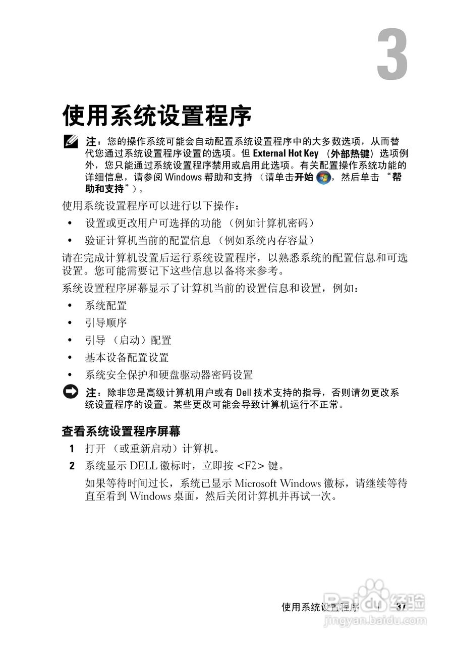
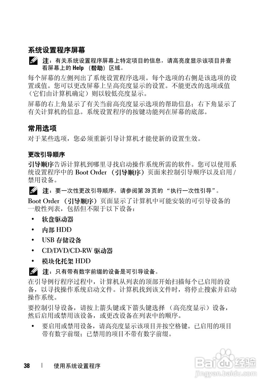
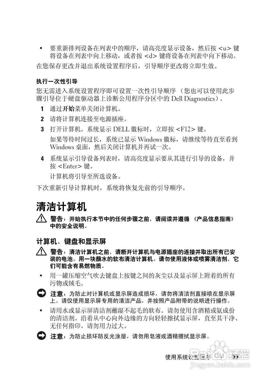
戴尔XPS M1330笔记本电脑使用说明书:[4]
2026-05-11 11:00:10
本篇为《戴尔XPS M1330笔记本电脑使用说明书》,主要介绍该产品的使用方法以及常见故障解决方案。
(共篇)
上一篇:
|
下一篇:
声明:
本网站引用、摘录或转载内容仅供网站访问者交流或参考,不代表本站立场,如存在版权或非法内容,请联系站长删除,联系邮箱:site.kefu@qq.com。
相关推荐
戴尔XPS M1330笔记本电脑使用说明书:[14]
阅读量:22
戴尔XPS M1330笔记本电脑使用说明书:[19]
阅读量:158
戴尔Studio XPS 1640笔记本电脑使用说明书:[4]
阅读量:162
笔记本电脑如何连接wifi
阅读量:40
笔记本电脑触摸板如何关闭
阅读量:145
猜你喜欢
城市别称大全
干豆皮的做法大全
小苹果广场舞视频大全
塌鼻梁怎么办
小吃做法大全
动漫简笔画图片大全
北大仓酒价格表大全
怎么设置开机启动项
潘锦功简介
怎么查看手机流量
猜你喜欢
火线零线地线怎么接
白公馆简介
日本邪恶漫画大全无翼鸟
地名谜语大全
游戏公会名字大全霸气
胳膊纹身图案大全
青岛旅游景点介绍大全
三星手机价格大全
陈景润简介
菜单大全