小度生活
首页
美食营养
手工爱好
生活家居
返回
小度生活
首页
美食营养
游戏数码
手工爱好
生活家居
健康养生
运动户外
职场理财
情感交际
母婴教育
时尚美容
知识问答
生活知识
搜索
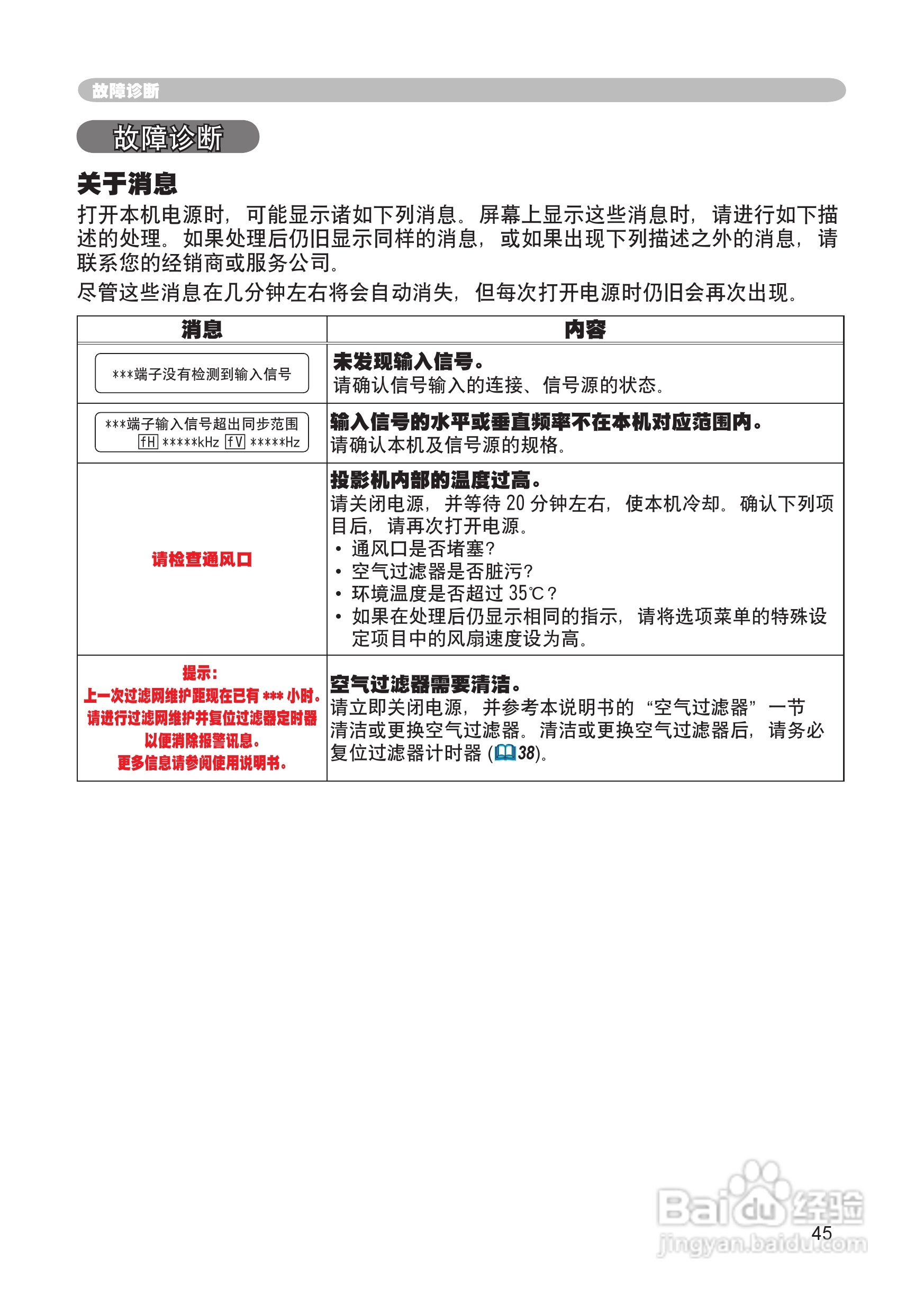
日立 ED-X8250投影机说明书:[5]
2025-12-21 07:13:10
本篇为《日立 ED-X8250投影机说明书》,主要介绍该产品的使用方法以及常见故障解决方案。
(共篇)
上一篇:
|
下一篇:
声明:
本网站引用、摘录或转载内容仅供网站访问者交流或参考,不代表本站立场,如存在版权或非法内容,请联系站长删除,联系邮箱:site.kefu@qq.com。
相关推荐
日立 ED-X10投影机说明书:[5]
阅读量:164
日立 ED-X30投影机说明书:[5]
阅读量:160
日立 ED-S3170A投影机说明书:[5]
阅读量:95
日立 ED-X12投影机说明书:[8]
阅读量:75
日立 ED-X10投影机说明书:[4]
阅读量:39
猜你喜欢
什么叫方程
trc是什么意思
puk码是什么
大饼脸适合什么发型
考雅思有什么用
顺其自然是什么意思
小便发黄是什么原因
圆脸剪什么发型好看
卵巢囊肿是什么原因引起的
lotion是什么意思
猜你喜欢
completely是什么意思
橘红色配什么颜色好看
云朵像什么
血崩是什么意思
724是什么意思
慰藉什么意思
2.0l是什么意思
卯是什么生肖
ld50是什么意思
96122是什么电话