小度生活
首页
美食营养
手工爱好
生活家居
返回
小度生活
首页
美食营养
游戏数码
手工爱好
生活家居
健康养生
运动户外
职场理财
情感交际
母婴教育
时尚美容
知识问答
生活知识
搜索
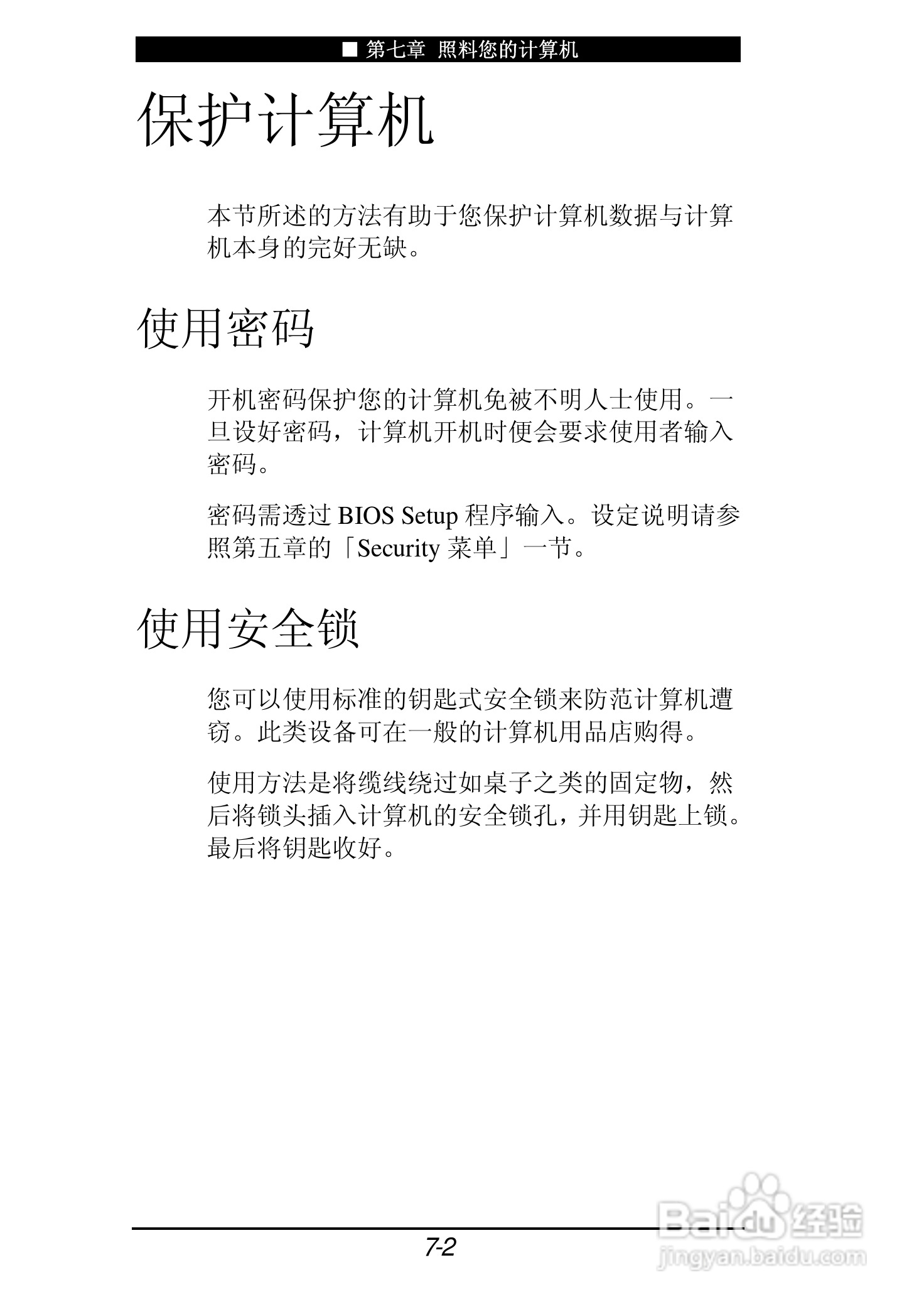
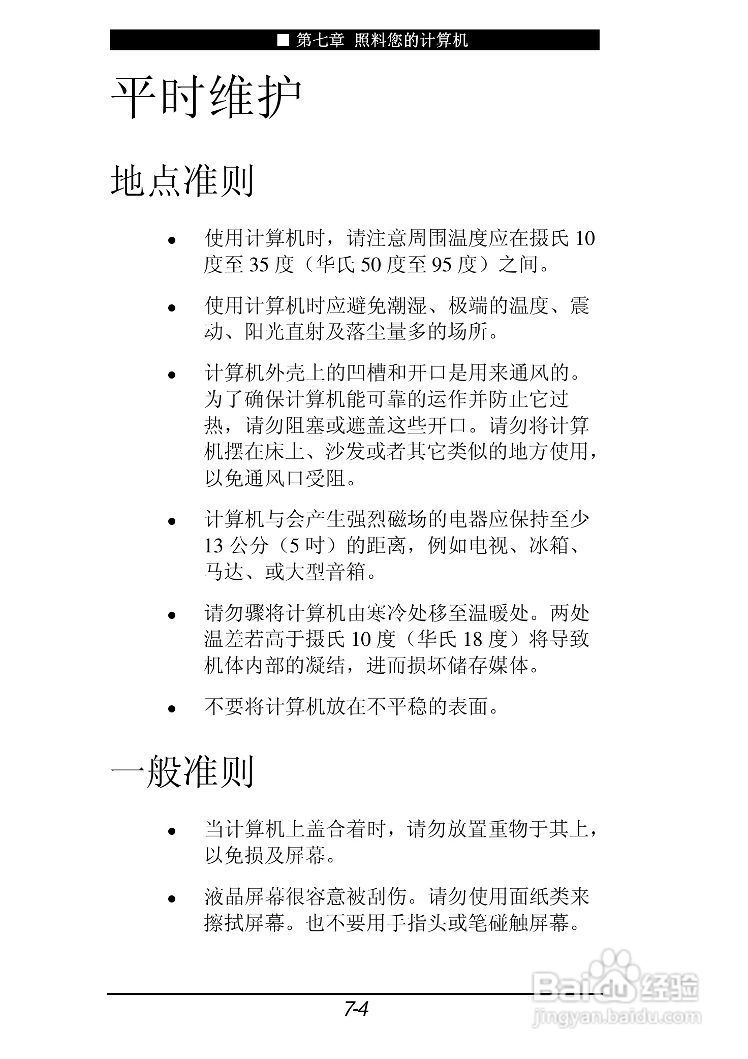
神舟承运F205T笔记本电脑使用说明书:[8]
2026-02-27 18:28:16
本篇为《神舟承运F205T笔记本电脑使用说明书》,主要介绍该产品的使用方法以及常见故障解决方案。
(共篇)
上一篇:
|
下一篇:
声明:
本网站引用、摘录或转载内容仅供网站访问者交流或参考,不代表本站立场,如存在版权或非法内容,请联系站长删除,联系邮箱:site.kefu@qq.com。
相关推荐
神舟承运F205T笔记本电脑使用说明书:[9]
阅读量:151
神舟承运F205T笔记本电脑使用说明书:[7]
阅读量:194
神舟承运F205T笔记本电脑使用说明书:[11]
阅读量:121
笔记本电脑开机黑屏怎么办
阅读量:144
神舟承运F205T笔记本电脑使用说明书:[6]
阅读量:152
猜你喜欢
10月10号是什么日子
股票除权是什么意思
lady是什么意思
订单号是什么
咖啡因是什么
什么是人力资源管理
钓鱼竿什么品牌好
学平险是什么
timber什么意思
南无阿弥陀佛什么意思
猜你喜欢
冠冕堂皇是什么意思
办营业执照需要什么资料
backup是什么文件夹
乔迁之喜送什么
超神是什么意思
bgm是什么
开挂是什么意思
mature什么意思
found是什么意思
什么是erp