小度生活
首页
美食营养
手工爱好
生活家居
返回
小度生活
首页
美食营养
游戏数码
手工爱好
生活家居
健康养生
运动户外
职场理财
情感交际
母婴教育
时尚美容
知识问答
生活知识
生活百科
搜索
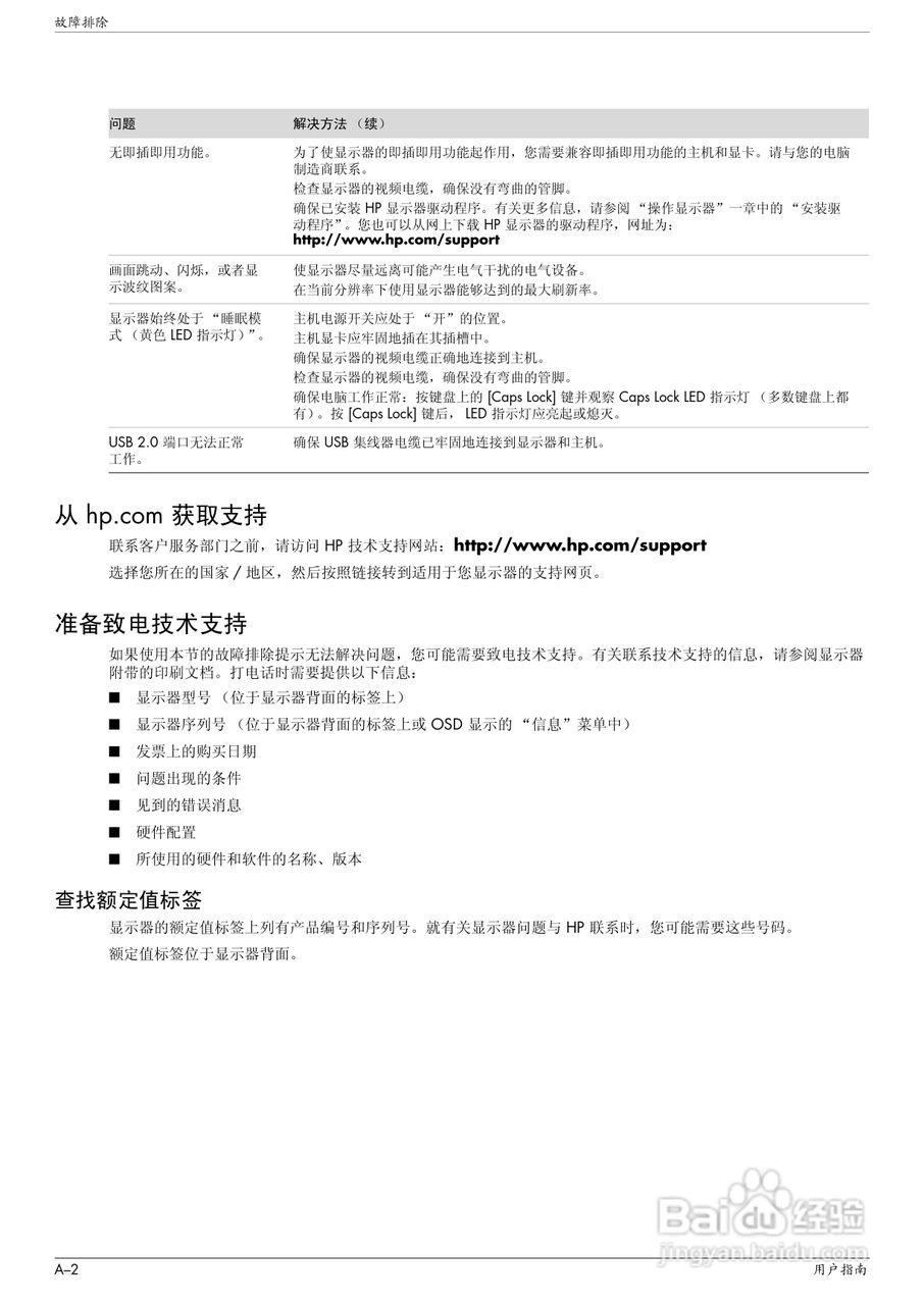
惠普W2228H液晶示器使用说明书:[4]
2026-05-12 08:41:08
/>
(共篇)
上一篇:
|
下一篇:
声明:
本网站引用、摘录或转载内容仅供网站访问者交流或参考,不代表本站立场,如存在版权或非法内容,请联系站长删除,联系邮箱:site.kefu@qq.com。
相关推荐
电脑主板的更换方法
阅读量:185
主板与CPU怎么搭配CPU与主板对应关系英特尔篇
阅读量:145
如何挑选电竞显示器
阅读量:44
电脑做系统教程
阅读量:170
联想LS2014wD显示器拆机图解
阅读量:112
猜你喜欢
brand是什么意思
奥运五环代表什么
银行账号是什么
相生相克是什么意思
cow是什么意思
四面八方是什么意思
结业是什么意思
布施是什么意思
向日葵什么时候开花
什么是自主招生
猜你喜欢
成都有什么好玩的地方
摩羯是什么动物
亚克西是什么意思
more是什么意思
ppp项目是什么意思
递延收益属于什么科目
69什么意思
爸爸过生日送什么礼物好
jk是什么风格衣服
他山之石可以攻玉是什么意思