小度生活
首页
美食营养
手工爱好
生活家居
返回
小度生活
首页
美食营养
游戏数码
手工爱好
生活家居
健康养生
运动户外
职场理财
情感交际
母婴教育
时尚美容
知识问答
生活知识
生活百科
搜索
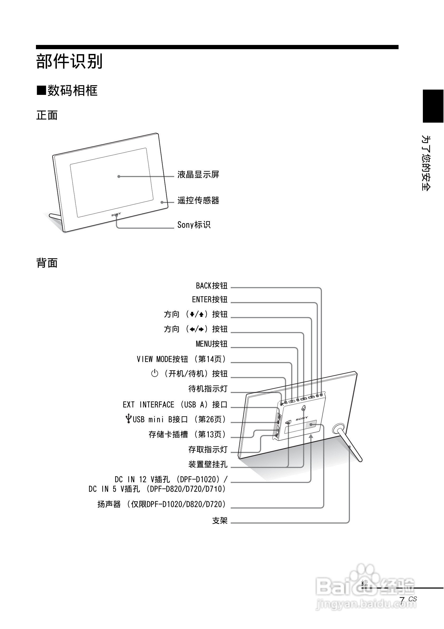
索尼DPF-D710数码相框使用说明书:[1]
2026-03-30 07:04:04
本篇为《索尼DPF-D710数码相框使用说明书》,主要介绍该产品的使用方法以及常见故障解决方案。
(共篇)
下一篇:
声明:
本网站引用、摘录或转载内容仅供网站访问者交流或参考,不代表本站立场,如存在版权或非法内容,请联系站长删除,联系邮箱:site.kefu@qq.com。
相关推荐
飞利浦10FF2XLE/00数码相框使用说明书:[3]
阅读量:109
飞利浦6FF3FPW数码相框使用说明书:[2]
阅读量:170
飞利浦SPF5210数码相框使用说明书:[3]
阅读量:56
飞利浦SPF2027数码相框使用说明书:[3]
阅读量:112
索尼DPF-VR100数码相框使用说明书:[4]
阅读量:77
猜你喜欢
眼药水怎么滴
淘宝怎么改评价
枸杞怎么吃最好
定活两便利息怎么算
怀孕了不想要怎么办
你怎么这么好看
完美英语怎么说
怎么看wifi密码
我的世界怎么下马
微信背景怎么变成黑色了
猜你喜欢
喉咙里有异物感是怎么回事
电脑开机黑屏怎么办
头发油怎么办
忘记wifi密码怎么办
肚脐左边疼是怎么回事
笔记本c盘怎么清理
文件打不开怎么办
淘宝怎么删除订单
头上长虱子怎么办
怎么吐烟圈图解