小度生活
首页
美食营养
手工爱好
生活家居
返回
小度生活
首页
美食营养
游戏数码
手工爱好
生活家居
健康养生
运动户外
职场理财
情感交际
母婴教育
时尚美容
知识问答
生活知识
搜索
恒港分光测色计CM-2600d/CM-2500d使用说明书:[1]
2025-10-31 08:25:56
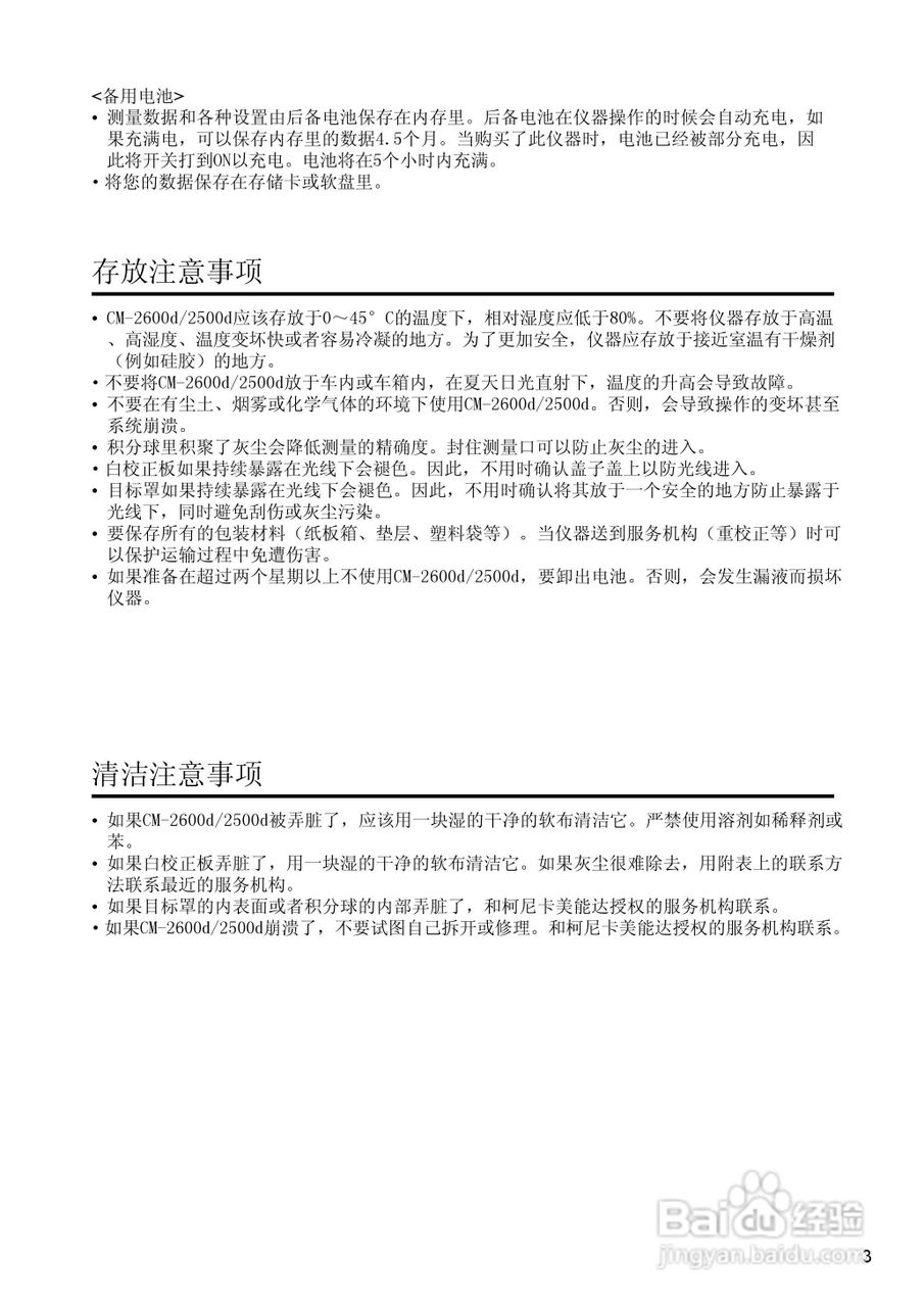
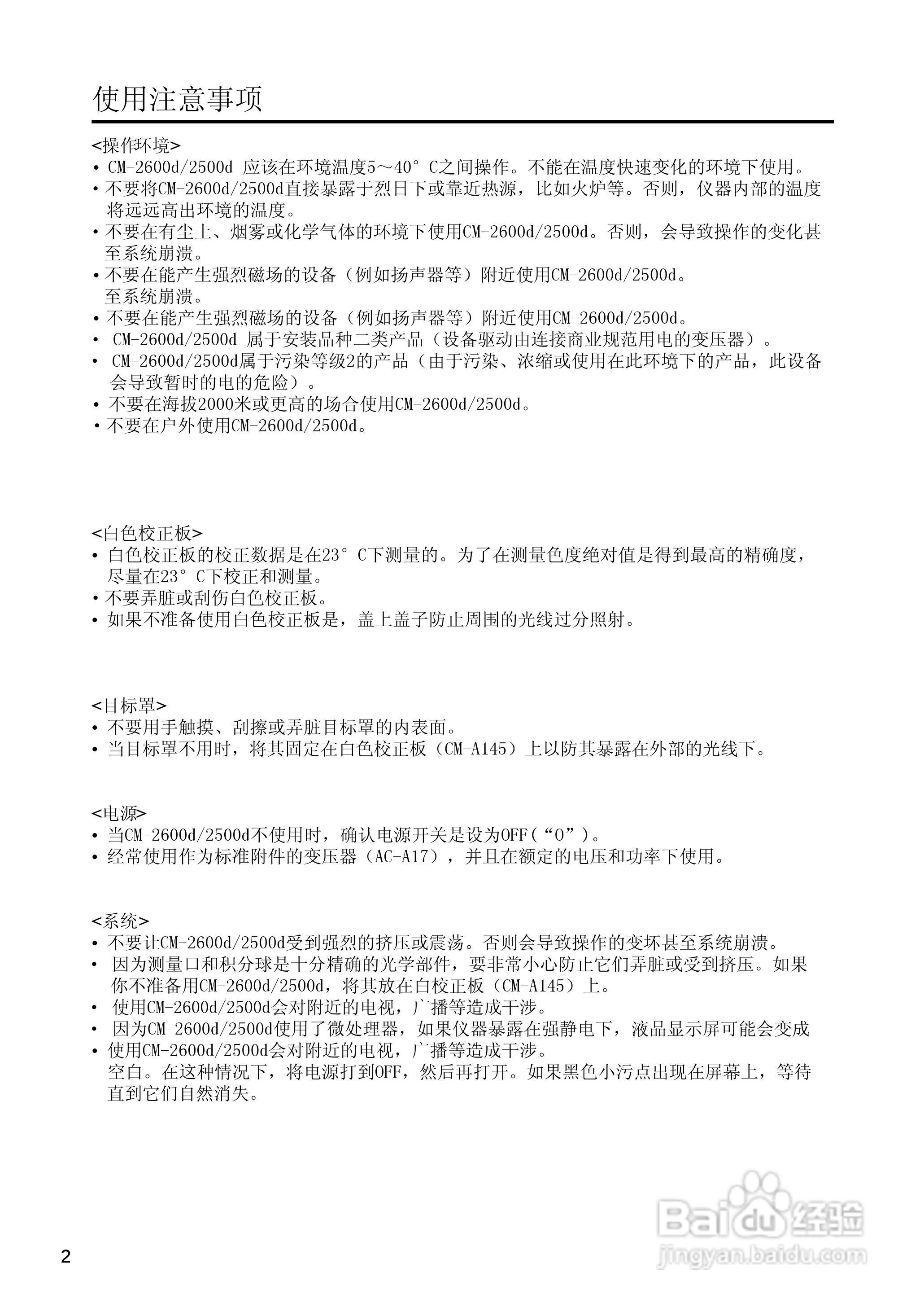
本篇为《恒港分光测色计CM-2600d/CM-2500d使用说明书》,主要介绍该产品的使用方法以及常见故障解决方案。
(共篇)
下一篇:
声明:
本网站引用、摘录或转载内容仅供网站访问者交流或参考,不代表本站立场,如存在版权或非法内容,请联系站长删除,联系邮箱:site.kefu@qq.com。
相关推荐
恒港分光测色计CM-2600d/CM-2500d使用说明书:[2]
阅读量:83
恒港分光测色计CM-2600d/CM-2500d使用说明书:[3]
阅读量:92
恒港分光测色计CM-2300d使用说明书:[6]
阅读量:102
恒港分光测色计CM-2300d使用说明书:[4]
阅读量:92
CM-2600D/CM2600D显示模糊怎么办?
阅读量:147
猜你喜欢
惊心动魄是什么意思
isp是什么
logo是什么
仙人跳什么意思
cep是什么意思
tidy是什么意思
塞翁失马焉知非福是什么意思
白莲花什么意思
寒冷的反义词是什么
结婚送什么
猜你喜欢
tab是什么意思
手续费计入什么科目
桀骜不驯什么意思
黑管是什么乐器
分析纯是什么意思
睡不着觉是什么原因造成的
msa是什么病
什么食物是碱性的
送礼送什么
beautiful什么意思