小度生活
首页
美食营养
手工爱好
生活家居
返回
小度生活
首页
美食营养
游戏数码
手工爱好
生活家居
健康养生
运动户外
职场理财
情感交际
母婴教育
时尚美容
知识问答
生活知识
生活百科
搜索
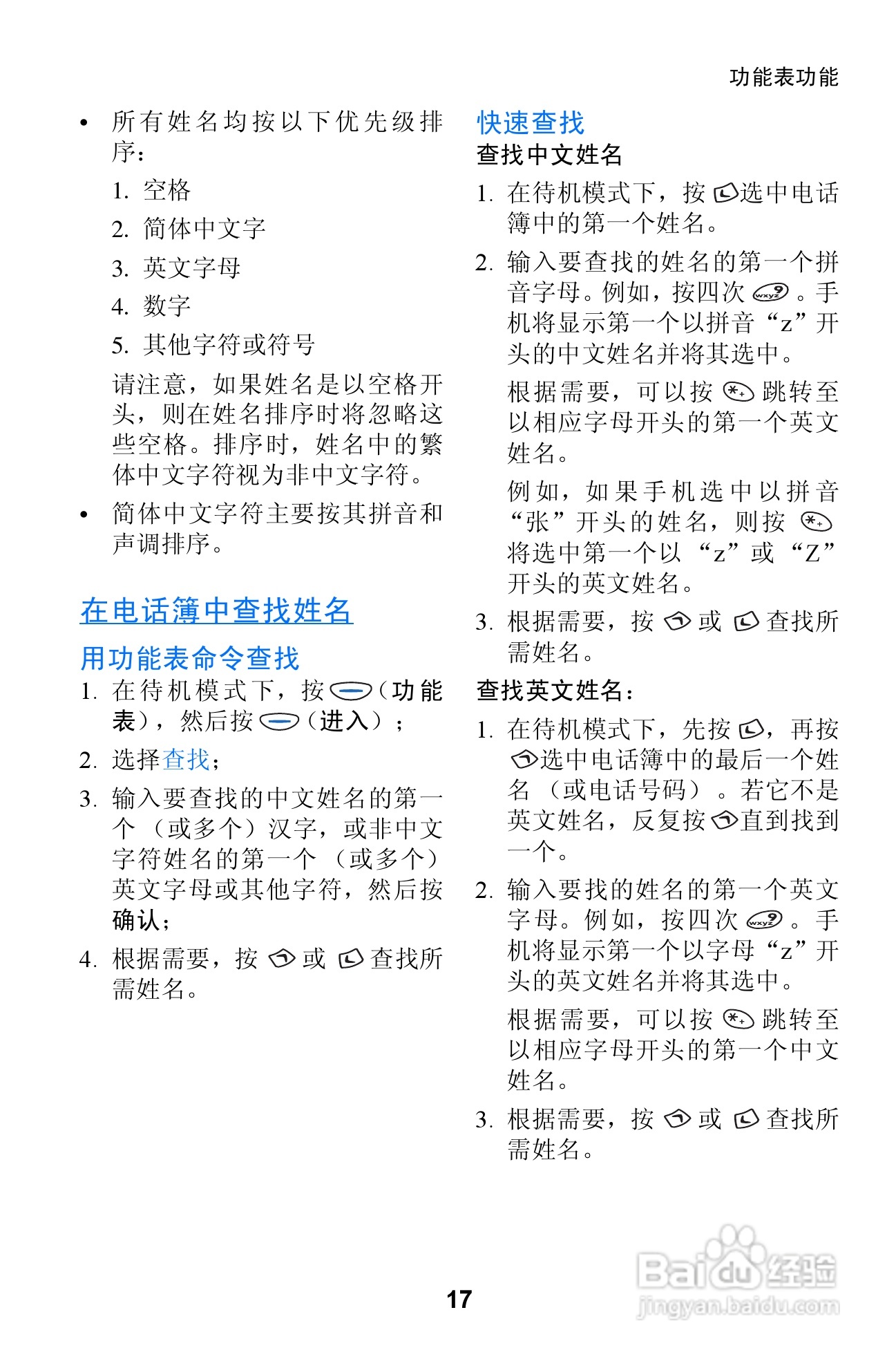
诺基亚3310手机使用说明书:[3]
2026-03-25 10:10:56
(共篇)
上一篇:
|
下一篇:
声明:
本网站引用、摘录或转载内容仅供网站访问者交流或参考,不代表本站立场,如存在版权或非法内容,请联系站长删除,联系邮箱:site.kefu@qq.com。
相关推荐
QQ如何清除搜索附近位置记录?
阅读量:110
脑中风患者的护理措施
阅读量:188
如何从wps演示文件创建PDF文档
阅读量:21
教育学之古代、现代教育&学制怎么学?
阅读量:144
手机版本WPS如何设置接收到新文档自动备份
阅读量:116
猜你喜欢
双向情感障碍是什么意思
潋滟是什么意思
牛头人是什么意思梗
温奶器什么牌子好
祝福祖国歌谱
难以计数的意思
情人节祝福语
心机是什么意思
不羁是什么意思
与朋友交言而有信的意思
猜你喜欢
半明半昧的意思
什么是横膈膜
athena什么意思
看破红尘的意思
酝酿是什么意思
海上的风像什么
坚持不懈意思
屡次的意思
新婚祝福词语
什么动作会让男生要你